Suppr超能文献

HNRNPL 诱导的 circFAM13B 通过 IGF2BP1/PKM2 通路抑制糖酵解增加膀胱癌免疫治疗敏感性。

HNRNPL induced circFAM13B increased bladder cancer immunotherapy sensitivity via inhibiting glycolysis through IGF2BP1/PKM2 pathway.

机构信息

Department of Urology, The First Affiliated Hospital of Nanjing Medical University, No. 300 Guangzhou Road, Nanjing, 210029, China.

出版信息

J Exp Clin Cancer Res. 2023 Feb 6;42(1):41. doi: 10.1186/s13046-023-02614-3.

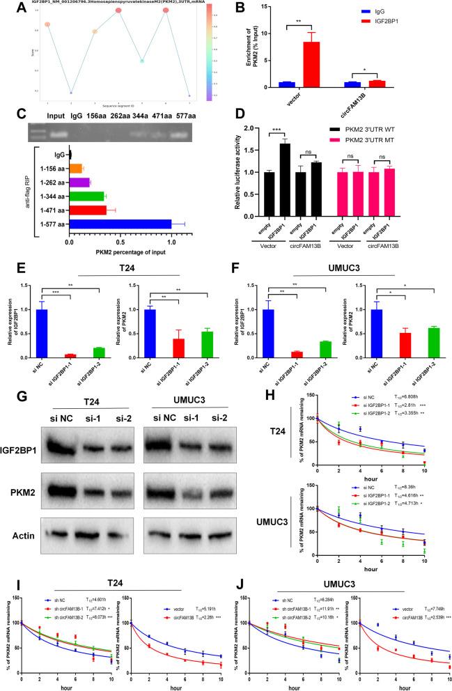
Abstract

BACKGROUND

The response rate to immunotherapy in patients with bladder cancer (BCa) remains relatively low. Considering the stable existence and important functions in tumour metabolism, the role of circRNAs in regulating immune escape and immunotherapy sensitivity is receiving increasing attention.

METHODS

Circular RNA (circRNA) sequencing was performed on five pairs of BCa samples, and circFAM13B (hsa_circ_0001535) was screened out because of its remarkably low expression in BCa. Further mRNA sequencing was conducted, and the association of circFAM13B with glycolysis process and CD8 T cell activation was confirmed. The functions of circFAM13B were verified by proliferation assays, glycolysis assays, BCa cells-CD8 T cell co-culture assays and tumorigenesis experiment among human immune reconstitution NOG mice. Bioinformatic analysis, RNA-protein pull down, mass spectrometry, RNA immunoprecipitation, luciferase reporter assay and fluorescence in situ hybridization were performed to validate the HNRNPL/circFAM13B/IGF2BP1/PKM2 cascade.

RESULTS

Low expression of circFAM13B was observed in BCa, and it was positively associated with lower tumour stage and better prognosis among patients with BCa. The function of CD8 T cells was promoted by circFAM13B, and it could attenuate the glycolysis of BCa cells and reverse the acidic tumour microenvironment (TME). The production of granzyme B and IFN-γ was improved, and the immunotherapy (PD-1 antibodies) sensitivity was facilitated by the inhibition of acidic TME. Mechanistically, circFAM13B was competitively bound to the KH3-4 domains of IGF2BP1 and subsequently reduced the binding of IGF2BP1 and PKM2 3'UTR. Thus, the stability of the PKM2 mRNA decreased, and glycolysis-induced acidic TME was inhibited. The generation of circFAM13B was explored by confirming whether heterogeneous nuclear ribonucleoprotein L (HNRNPL) could promote circFAM13B formation via pre-mRNA back-splicing.

CONCLUSIONS

HNRNPL-induced circFAM13B could repress immune evasion and enhance immunotherapy sensitivity by inhibiting glycolysis and acidic TME in BCa through the novel circFAM13B/IGF2BP1/PKM2 cascade. Therefore, circFAM13B can be used as a biomarker for guiding the immunotherapy among patients with BCa.

摘要

背景

膀胱癌(BCa)患者对免疫疗法的反应率仍然相对较低。鉴于 circRNAs 在肿瘤代谢中稳定存在和重要功能,circRNAs 调节免疫逃逸和免疫疗法敏感性的作用越来越受到关注。

方法

对 5 对 BCa 样本进行环状 RNA(circRNA)测序,筛选出 circFAM13B(hsa_circ_0001535),因为其在 BCa 中表达明显降低。进一步进行 mRNA 测序,并证实 circFAM13B 与糖酵解过程和 CD8 T 细胞激活有关。通过增殖试验、糖酵解试验、BCa 细胞-CD8 T 细胞共培养试验和人免疫重建 NOG 小鼠肿瘤发生实验验证 circFAM13B 的功能。通过生物信息学分析、RNA-蛋白质下拉、质谱、RNA 免疫沉淀、荧光素酶报告基因测定和荧光原位杂交验证 HNRNPL/circFAM13B/IGF2BP1/PKM2 级联。

结果

BCa 中 circFAM13B 表达降低,与患者肿瘤分期较低和预后较好有关。circFAM13B 促进 CD8 T 细胞功能,可抑制 BCa 细胞糖酵解并逆转酸性肿瘤微环境(TME)。提高了颗粒酶 B 和 IFN-γ 的产生,促进了免疫治疗(PD-1 抗体)的敏感性。机制上,circFAM13B 竞争性结合 IGF2BP1 的 KH3-4 结构域,随后减少 IGF2BP1 和 PKM2 3'UTR 的结合。因此,PKM2 mRNA 的稳定性降低,抑制了糖酵解诱导的酸性 TME。通过确认异质核核糖核蛋白 L(HNRNPL)是否可以通过前体 mRNA 反向剪接促进 circFAM13B 的形成来探索 circFAM13B 的产生。

结论

HNRNPL 诱导的 circFAM13B 通过新型 circFAM13B/IGF2BP1/PKM2 级联抑制 BCa 中的糖酵解和酸性 TME,抑制免疫逃逸,增强免疫治疗敏感性。因此,circFAM13B 可作为指导 BCa 患者免疫治疗的标志物。

https://cdn.ncbi.nlm.nih.gov/pmc/blobs/4444/9901087/c3d9ce569571/13046_2023_2614_Fig1_HTML.jpg

文献AI研究员

20分钟写一篇综述,助力文献阅读效率提升50倍。

立即体验

用中文搜PubMed

大模型驱动的PubMed中文搜索引擎

马上搜索

文档翻译

学术文献翻译模型,支持多种主流文档格式。

立即体验