Suppr超能文献

长链非编码 RNA LINC00326 的上调通过调节 miR-657/ Dickkopf WNT 信号通路抑制剂 2 轴来阻断 Wnt/β-连环蛋白通路抑制非小细胞肺癌的进展。

Upregulation of long intergenic non-coding RNA LINC00326 inhibits non-small cell lung carcinoma progression by blocking Wnt/β-catenin pathway through modulating the miR-657/dickkopf WNT signaling pathway inhibitor 2 axis.

机构信息

School of Basic Medical Science, Southwest Medical University, Luzhou, 646000, China.

Laboratory of Nonhuman Primate Disease Modeling Research, West China Hospital, Sichuan University, Chengdu, 610041, Sichuan, China.

出版信息

Biol Direct. 2023 Feb 6;18(1):3. doi: 10.1186/s13062-023-00359-9.

Abstract

BACKGROUND

Long intergenic non-coding RNA 326 (LINC00326) modulates hepatocarcinogenic lipid metabolism. However, the ability of LINC00326 to modulate the highly aggressive non-small cell lung carcinoma (NSCLC) is unknown. Here, LINC00326 in NSCLC was investigated, together with its effects on tumor malignancy and the underlying mechanisms of action.

METHODS

LINC00326 levels in tumor tissues and cell lines were measured by Real-time fluorescence quantitative polymerase chain reaction (RT-qPCR) and RNA fluorescence in situ hybridization (FISH). Proliferation and apoptosis were assessed in cell lines by Cell Counting Kit-8 (CCK-8), EdU staining assays and flow cytometry, respectively, and tumor growth was measured in mouse models. Possible microRNA targets of LINC00326 were predicted by bioinformatics and verified by RNA pull-down and immunoprecipitation and luciferase reporter assays. Western blotting was used to evaluate the expression of Wnt/β-catenin-associated proteins.

RESULTS

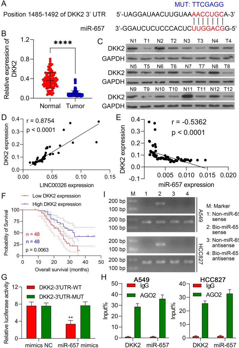
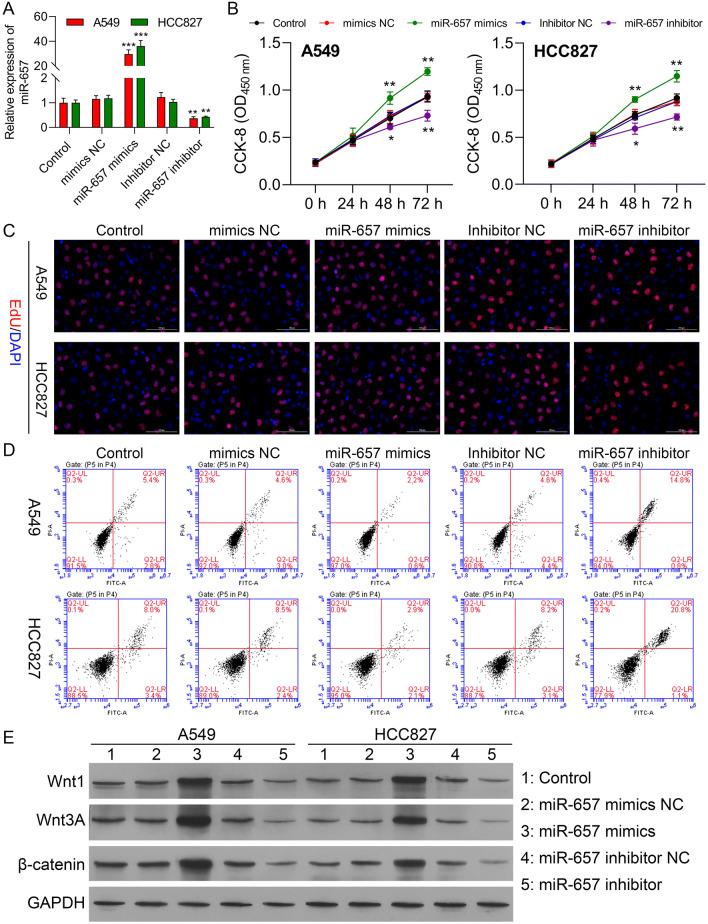
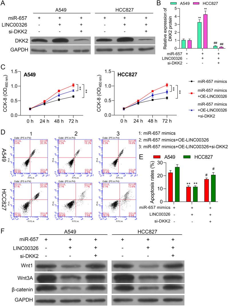
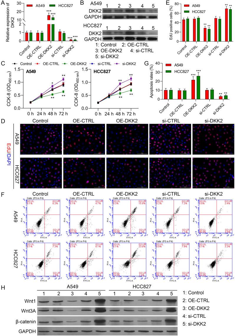
LINC00326 was downregulated in tumor tissues and cell lines. Knockdown of LINC00326 stimulated NSCLC cell proliferation and suppressed apoptosis in vitro, as well as enhancing xenograft tumor growth. LINC00326 sponged miR-657, and dickkopf WNT signaling pathway inhibitor 2 (DKK2) was found to be directly targeted by miR-657, with LINC00326 positively regulating its expression through sponging miR-657. The actions of LINC00326 knockdown on proliferation and apoptosis were reversed by stimulation of the miR-657/DKK2 axis. Furthermore, overexpression of miR-657 mitigated DKK2 inhibition on Wnt/β-catenin signaling.

CONCLUSIONS

LINC00326/miR-657/DKK2 axis signaling blocked tumor-associated functions in NSCLC cells through the targeting Wnt/β-catenin pathway. This suggests that this pathway could be a target for NSCLC treatment.

摘要

背景

长链非编码 RNA 326(LINC00326)调节肝癌致癌脂质代谢。然而,LINC00326 调节高度侵袭性非小细胞肺癌(NSCLC)的能力尚不清楚。在这里,研究了 LINC00326 在 NSCLC 中的作用,以及它对肿瘤恶性程度的影响及其作用机制。

方法

采用实时荧光定量聚合酶链反应(RT-qPCR)和 RNA 荧光原位杂交(FISH)检测肿瘤组织和细胞系中的 LINC00326 水平。通过细胞计数试剂盒-8(CCK-8)、EdU 染色实验和流式细胞术分别评估细胞系的增殖和凋亡,并用小鼠模型测量肿瘤生长。通过生物信息学预测 LINC00326 的可能 microRNA 靶标,并通过 RNA 下拉和免疫沉淀以及荧光素酶报告基因实验进行验证。Western blot 用于评估 Wnt/β-catenin 相关蛋白的表达。

结果

LINC00326 在肿瘤组织和细胞系中表达下调。LINC00326 敲低可刺激 NSCLC 细胞增殖并抑制体外细胞凋亡,并增强异种移植肿瘤生长。LINC00326 可作为 miR-657 的海绵体,同时发现 dickkopf WNT 信号通路抑制剂 2(DKK2)是 miR-657 的直接靶标,LINC00326 通过海绵 miR-657 正向调节其表达。通过刺激 miR-657/DKK2 轴,LINC00326 敲低对增殖和凋亡的作用被逆转。此外,miR-657 的过表达减轻了 DKK2 对 Wnt/β-catenin 信号的抑制作用。

结论

LINC00326/miR-657/DKK2 轴信号通过靶向 Wnt/β-catenin 通路阻断 NSCLC 细胞中的肿瘤相关功能。这表明该通路可能是 NSCLC 治疗的靶点。

https://cdn.ncbi.nlm.nih.gov/pmc/blobs/043c/9901116/4ac85617d34b/13062_2023_359_Fig1_HTML.jpg

文献AI研究员

20分钟写一篇综述,助力文献阅读效率提升50倍。

立即体验

用中文搜PubMed

大模型驱动的PubMed中文搜索引擎

马上搜索

文档翻译

学术文献翻译模型,支持多种主流文档格式。

立即体验