Suppr超能文献

SARS-CoV-2 奥密克戎亚变体对泛冠状病毒融合抑制剂表现出不同的融合性,但敏感性相似。

SARS-CoV-2 Omicron subvariants exhibit distinct fusogenicity, but similar sensitivity, to pan-CoV fusion inhibitors.

机构信息

Key Laboratory of Medical Molecular Virology (MOE/NHC/CAMS), Shanghai Institute of Infectious Disease and Biosecurity, School of Basic Medical Sciences, Shanghai Frontiers Science Center of Pathogenic Microbes and Infection, Fudan University, Shanghai, People's Republic of China.

Department of Clinical Laboratory, Shanghai Fourth People's Hospital, School of Medicine, Tongji University, Shanghai, People's Republic of China.

出版信息

Emerg Microbes Infect. 2023 Dec;12(1):2178241. doi: 10.1080/22221751.2023.2178241.

Abstract

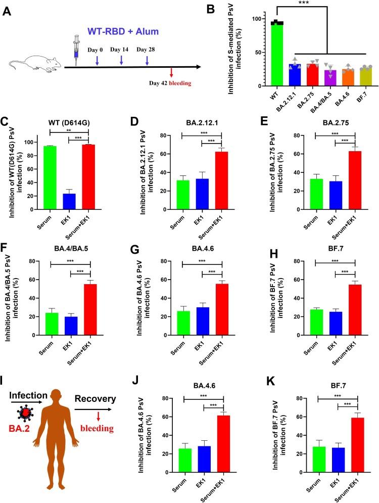
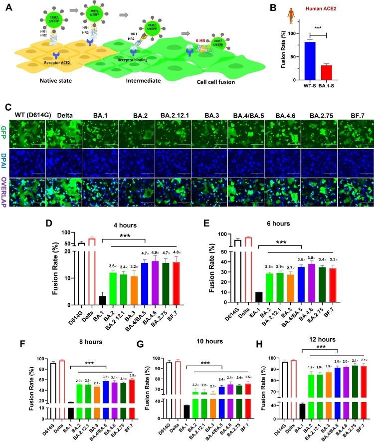
Continuous emergence of the Omicron variant, along with its subvariants, has caused an increasing number of infections, reinfections, and vaccine-breakthrough infections, seriously threatening human health. Recently, several new Omicron subvariants, such as BA.5, BA.2.75, BA.4.6, and BF.7, bearing distinct mutation profiles in their spike (S) proteins, have significantly increased their capacity to evade vaccine-induced immunity and have shown enhanced infectivity and transmissibility, quickly becoming dominant sublineages. In this study, we found the S proteins of these Omicron subvariants to have 2- to 4-fold more efficient membrane fusion kinetics than that of the original Omicron variant (BA.1), indicating that these novel Omicron subvariants might possess increased pathogenicity. We also identified that peptide-based pan-CoV fusion inhibitors, EK1 and EK1C4, showed equal efficacy against membrane fusion mediated by S proteins of the noted Omicron subvariants and infection by their pseudoviruses. Additionally, either immune sera induced by wild-type (WT) SARS-CoV-2 RBD-based vaccine or BA.2 convalescent sera showed potent synergism with EK1 against both WT SARS-CoV-2 and various Omicron subvariants, further suggesting that EK1-based fusion inhibitors are promising candidates for development as clinical antiviral agents against the currently circulating Omicron subvariants.

摘要

奥密克戎变异株及其亚系的不断出现导致感染、再感染和疫苗突破感染的病例不断增加,严重威胁人类健康。最近,几种新的奥密克戎亚系,如 BA.5、BA.2.75、BA.4.6 和 BF.7,其刺突(S)蛋白具有明显不同的突变特征,显著提高了逃避疫苗诱导免疫的能力,并表现出更强的感染性和传染性,迅速成为主要的亚系。在这项研究中,我们发现这些奥密克戎亚系的 S 蛋白具有比原始奥密克戎变异株(BA.1)高 2 到 4 倍的膜融合动力学效率,这表明这些新型奥密克戎亚系可能具有更高的致病性。我们还发现,基于肽的泛冠状病毒融合抑制剂 EK1 和 EK1C4,对所研究的奥密克戎亚系的 S 蛋白介导的膜融合以及其假病毒感染具有同等的疗效。此外,由野生型(WT)SARS-CoV-2 RBD 疫苗诱导的免疫血清或 BA.2 恢复期血清与 EK1 联合使用,对 WT SARS-CoV-2 和各种奥密克戎亚系均表现出强大的协同作用,进一步表明 EK1 为基础的融合抑制剂是作为针对当前流行的奥密克戎亚系的临床抗病毒药物开发的有前途的候选物。

https://cdn.ncbi.nlm.nih.gov/pmc/blobs/60eb/9970205/861f43d17a89/TEMI_A_2178241_F0001_OC.jpg

文献AI研究员

20分钟写一篇综述,助力文献阅读效率提升50倍。

立即体验

用中文搜PubMed

大模型驱动的PubMed中文搜索引擎

马上搜索

文档翻译

学术文献翻译模型,支持多种主流文档格式。

立即体验