Suppr超能文献

加速去泛素化酶抑制剂的发现。

Accelerating inhibitor discovery for deubiquitinating enzymes.

机构信息

Department of Cancer Biology and the Linde Program in Cancer Chemical Biology, Dana-Farber Cancer Institute, Boston, MA, USA.

Department of Biological Chemistry and Molecular Pharmacology, Harvard Medical School, Boston, MA, USA.

出版信息

Nat Commun. 2023 Feb 8;14(1):686. doi: 10.1038/s41467-023-36246-0.

Abstract

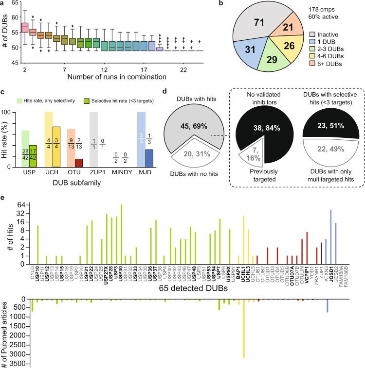
Deubiquitinating enzymes (DUBs) are an emerging drug target class of ~100 proteases that cleave ubiquitin from protein substrates to regulate many cellular processes. A lack of selective chemical probes impedes pharmacologic interrogation of this important gene family. DUBs engage their cognate ligands through a myriad of interactions. We embrace this structural complexity to tailor a chemical diversification strategy for a DUB-focused covalent library. Pairing our library with activity-based protein profiling as a high-density primary screen, we identify selective hits against 23 endogenous DUBs spanning four subfamilies. Optimization of an azetidine hit yields a probe for the understudied DUB VCPIP1 with nanomolar potency and in-family selectivity. Our success in identifying good chemical starting points as well as structure-activity relationships across the gene family from a modest but purpose-build library challenges current paradigms that emphasize ultrahigh throughput in vitro or virtual screens against an ever-increasing scope of chemical space.

摘要

去泛素化酶(DUBs)是一个新兴的药物靶点类别,约有 100 种蛋白酶,可从蛋白质底物上切割泛素,以调节许多细胞过程。缺乏选择性化学探针阻碍了对这个重要基因家族的药理学研究。DUBs 通过多种相互作用与其同源配体结合。我们利用这种结构复杂性,为针对 DUB 的共价文库定制了一种化学多样化策略。将我们的文库与基于活性的蛋白质谱分析相结合作为高密度的初步筛选,我们针对跨越四个亚家族的 23 种内源性 DUB 鉴定出选择性命中。对氮杂环丁烷命中的优化产生了对研究较少的 DUB VCPIP1 的探针,其具有纳摩尔效力和家族内选择性。我们从一个适度但有目的构建的文库中成功地鉴定了良好的化学起始点以及整个基因家族的构效关系,这挑战了当前强调超高通量体外或虚拟筛选针对不断扩大的化学空间的范例。

https://cdn.ncbi.nlm.nih.gov/pmc/blobs/0462/9908924/bf32ed26d502/41467_2023_36246_Fig1_HTML.jpg

文献AI研究员

20分钟写一篇综述,助力文献阅读效率提升50倍。

立即体验

用中文搜PubMed

大模型驱动的PubMed中文搜索引擎

马上搜索

文档翻译

学术文献翻译模型,支持多种主流文档格式。

立即体验