Suppr超能文献

骨肉瘤中异常的信号通路和肿瘤异质性。

Abnormal signal pathways and tumor heterogeneity in osteosarcoma.

机构信息

Department of Orthopedic Surgery, The First Affiliated Hospital of Shandong First Medical University & Shandong Provincial Qianfoshan Hospital, Shandong Key Laboratory of Rheumatic Disease and Translational Medicine, Jinan, 250014, Shandong, People's Republic of China.

Department of Surgery, Ulm University Hospital, Ulm University, Ulm, Germany.

出版信息

J Transl Med. 2023 Feb 9;21(1):99. doi: 10.1186/s12967-023-03961-7.

Abstract

BACKGROUND

Osteosarcoma (OS) is the most frequent and aggressive primary malignant sarcoma among adolescents and chemotherapy has not substantially progressed for decades. New insights into OS development and therapeutic strategies are urgently needed.

METHODS

We analyzed integrated single-cell transcriptomes, bulk RNA-seq, and microarray data from Gene Expression Omnibus (GEO) datasets. We also used Weighted Gene Co-expression Network Analysis (WGCNA), Gene set enrichment analysis (GSEA), and Gene set variation analysis (GSVA), along with Simple ClinVar and Enrichr web servers.

RESULTS

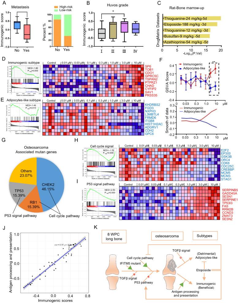
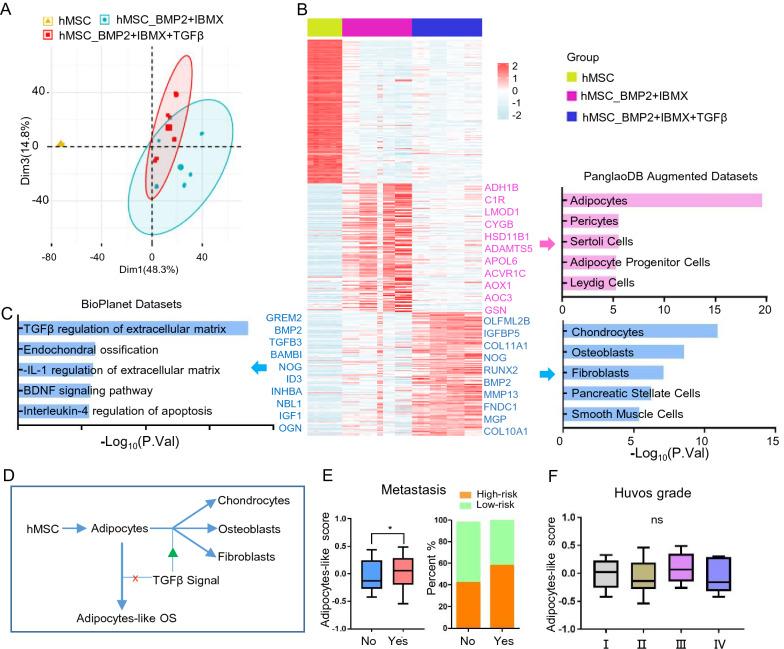
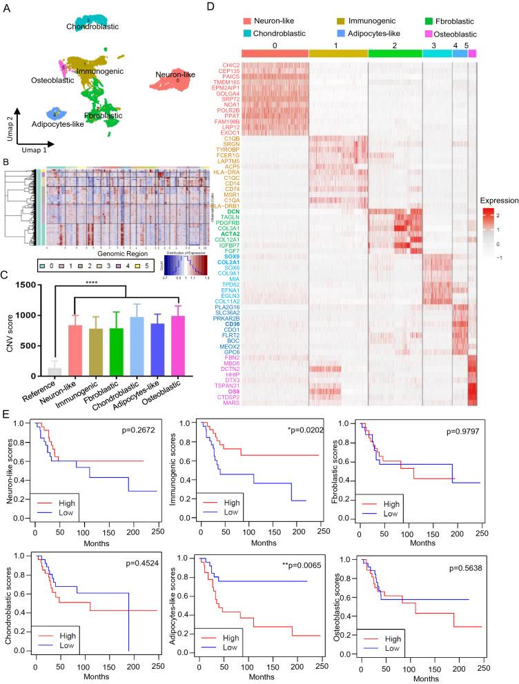
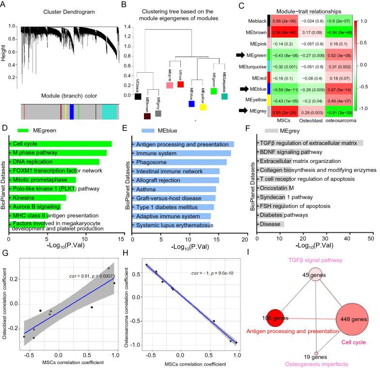
The findings of integrated single-cell analysis showed that OS arises from imperfect osteogenesis during development. Novel abnormalities comprised deficient TGFβ and P53 signal pathways, and cell cycle pathway activation, and a potentially new driver mutation in the interferon induced transmembrane protein 5 (IFITM5) that might function as a pathogenic factor in OS. Osteosarcoma is characterized by oncocyte heterogeneity, especially in immunogenic and adipocyte-like subtypes that respectively promote and hamper OS treatment. Etoposide is a promising chemotherapeutic that provides palliation by affecting the subtype of OS and correcting the abnormal pathways.

CONCLUSION

Various abnormal signal pathways play indispensable roles in OS development. We explored the heterogeneity and underlying mechanisms of OS and generated findings that will assist with OS assessment and selecting optimal therapies.

摘要

背景

骨肉瘤(OS)是青少年中最常见和最具侵袭性的原发性恶性肉瘤,几十年来化疗并没有实质性的进展。迫切需要对 OS 的发展和治疗策略有新的认识。

方法

我们分析了来自基因表达综合数据库(GEO)数据集的整合单细胞转录组、批量 RNA-seq 和微阵列数据。我们还使用了加权基因共表达网络分析(WGCNA)、基因集富集分析(GSEA)和基因集变异分析(GSVA),以及简单临床变异和 Enrichr 网络服务器。

结果

整合单细胞分析的结果表明,OS 是在发育过程中不完全成骨形成的。新的异常包括 TGFβ 和 P53 信号通路缺陷,细胞周期途径激活,以及干扰素诱导跨膜蛋白 5(IFITM5)中的潜在新驱动突变,IFITM5 可能在 OS 中作为致病因素发挥作用。骨肉瘤的特点是成骨细胞异质性,特别是在免疫原性和脂肪细胞样亚型中,分别促进和阻碍 OS 的治疗。依托泊苷是一种有前途的化疗药物,通过影响 OS 的亚型和纠正异常途径来提供缓解。

结论

各种异常信号通路在 OS 的发展中起着不可或缺的作用。我们探讨了 OS 的异质性和潜在机制,并得出了有助于 OS 评估和选择最佳治疗方法的发现。

https://cdn.ncbi.nlm.nih.gov/pmc/blobs/7339/9912612/cf5b173cc647/12967_2023_3961_Fig1_HTML.jpg

文献AI研究员

20分钟写一篇综述,助力文献阅读效率提升50倍。

立即体验

用中文搜PubMed

大模型驱动的PubMed中文搜索引擎

马上搜索

文档翻译

学术文献翻译模型,支持多种主流文档格式。

立即体验