Suppr超能文献

巨噬细胞分化的特征是mRNA 3'端加工机制的丰度增加、聚腺苷酸化位点使用的改变以及对CstF64水平的敏感性。

Macrophage differentiation is marked by increased abundance of the mRNA 3' end processing machinery, altered poly(A) site usage, and sensitivity to the level of CstF64.

作者信息

Mukherjee Srimoyee, Graber Joel H, Moore Claire L

机构信息

Department of Developmental, Molecular, and Chemical Biology, Tufts University School of Medicine, Boston, MA, United States.

Computational Biology and Bioinformatics Core, Mount Desert Island Biological Laboratory, Bar Harbor, ME, United States.

出版信息

Front Immunol. 2023 Jan 25;14:1091403. doi: 10.3389/fimmu.2023.1091403. eCollection 2023.

Abstract

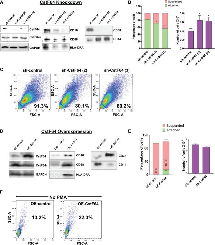
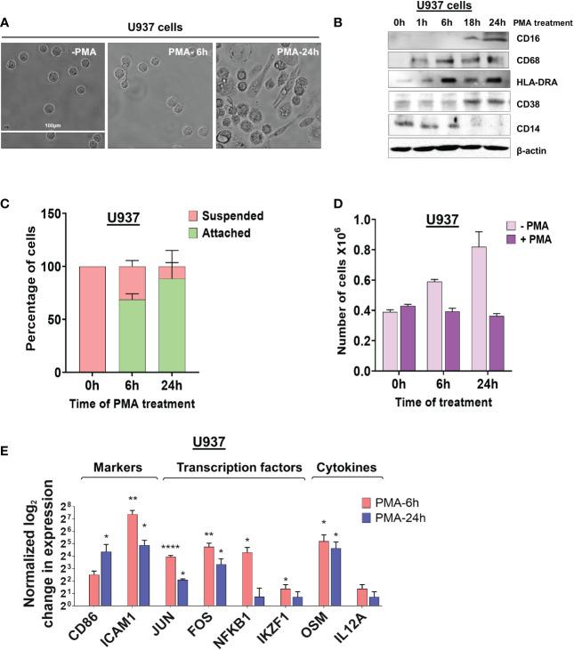
Regulation of mRNA polyadenylation is important for response to external signals and differentiation in several cell types, and results in mRNA isoforms that vary in the amount of coding sequence or 3' UTR regulatory elements. However, its role in differentiation of monocytes to macrophages has not been investigated. Macrophages are key effectors of the innate immune system that help control infection and promote tissue-repair. However, overactivity of macrophages contributes to pathogenesis of many diseases. In this study, we show that macrophage differentiation is characterized by shortening and lengthening of mRNAs in relevant cellular pathways. The cleavage/polyadenylation (C/P) proteins increase during differentiation, suggesting a possible mechanism for the observed changes in poly(A) site usage. This was surprising since higher C/P protein levels correlate with higher proliferation rates in other systems, but monocytes stop dividing after induction of differentiation. Depletion of CstF64, a C/P protein and known regulator of polyadenylation efficiency, delayed macrophage marker expression, cell cycle exit, attachment, and acquisition of structural complexity, and impeded shortening of mRNAs with functions relevant to macrophage biology. Conversely, CstF64 overexpression increased use of promoter-proximal poly(A) sites and caused the appearance of differentiated phenotypes in the absence of induction. Our findings indicate that regulation of polyadenylation plays an important role in macrophage differentiation.

摘要

mRNA 聚腺苷酸化的调控对于多种细胞类型对外界信号的应答和分化至关重要,其结果是产生了编码序列或 3' UTR 调控元件数量不同的 mRNA 异构体。然而,其在单核细胞向巨噬细胞分化中的作用尚未得到研究。巨噬细胞是先天性免疫系统的关键效应细胞,有助于控制感染和促进组织修复。然而,巨噬细胞的过度活跃会导致许多疾病的发病机制。在本研究中,我们表明巨噬细胞分化的特征是相关细胞途径中 mRNA 的缩短和延长。切割/聚腺苷酸化(C/P)蛋白在分化过程中增加,这表明了观察到的聚腺苷酸化位点使用变化的一种可能机制。这很令人惊讶,因为在其他系统中较高的 C/P 蛋白水平与较高的增殖率相关,但单核细胞在诱导分化后停止分裂。CstF64 是一种 C/P 蛋白,也是聚腺苷酸化效率的已知调节因子,其缺失会延迟巨噬细胞标志物的表达、细胞周期退出、细胞附着以及结构复杂性的获得,并阻碍与巨噬细胞生物学相关功能的 mRNA 的缩短。相反,CstF64 的过表达增加了启动子近端聚腺苷酸化位点的使用,并在没有诱导的情况下导致分化表型的出现。我们的研究结果表明,聚腺苷酸化的调控在巨噬细胞分化中起重要作用。

https://cdn.ncbi.nlm.nih.gov/pmc/blobs/dc45/9905730/607d16f2146e/fimmu-14-1091403-g001.jpg

文献AI研究员

20分钟写一篇综述,助力文献阅读效率提升50倍。

立即体验

用中文搜PubMed

大模型驱动的PubMed中文搜索引擎

马上搜索

文档翻译

学术文献翻译模型,支持多种主流文档格式。

立即体验