Suppr超能文献

三种独立的病理性应激源可导致射血分数保留型心力衰竭表型。

Combining three independent pathological stressors induces a heart failure with preserved ejection fraction phenotype.

机构信息

Cardiovascular Research Center, Lewis Katz School of Medicine, Temple University, Philadelphia, Pennsylvania, United States.

Department of Biomedical Education and Data Science, Center for Biostatistics and Epidemiology, Lewis Katz School of Medicine, Temple University, Philadelphia, Pennsylvania, United States.

出版信息

Am J Physiol Heart Circ Physiol. 2023 Apr 1;324(4):H443-H460. doi: 10.1152/ajpheart.00594.2022. Epub 2023 Feb 10.

Abstract

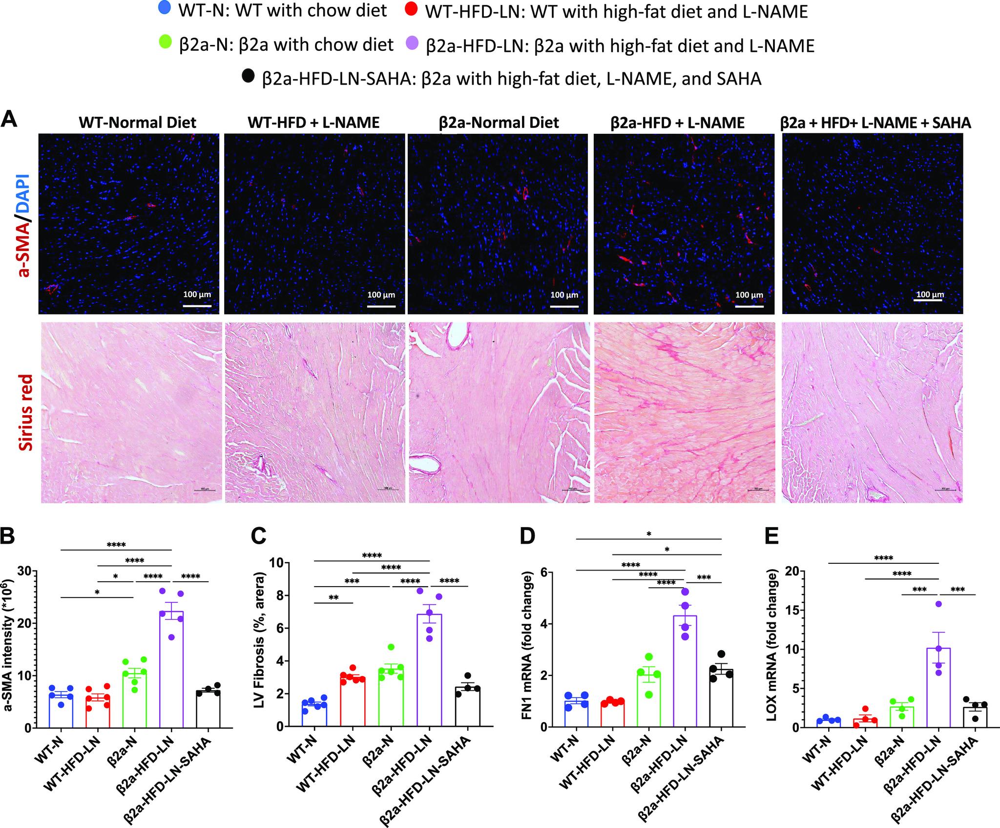
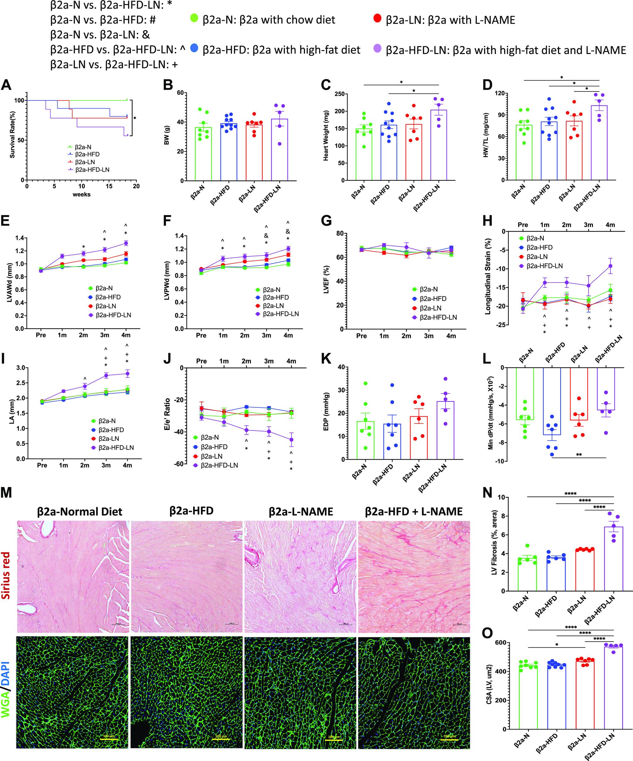
Heart failure (HF) with preserved ejection fraction (HFpEF) is defined as HF with an ejection fraction (EF) ≥ 50% and elevated cardiac diastolic filling pressures. The underlying causes of HFpEF are multifactorial and not well-defined. A transgenic mouse with low levels of cardiomyocyte (CM)-specific inducible Cavβ2a expression (β2a-Tg mice) showed increased cytosolic CM Ca, and modest levels of CM hypertrophy, and fibrosis. This study aimed to determine if β2a-Tg mice develop an HFpEF phenotype when challenged with two additional stressors, high-fat diet (HFD) and -nitro-l-arginine methyl ester (l-NAME, LN). Four-month-old wild-type (WT) and β2a-Tg mice were given either normal chow (WT-N, β2a-N) or HFD and/or l-NAME (WT-HFD, WT-LN, WT-HFD-LN, β2a-HFD, β2a-LN, and β2a-HFD-LN). Some animals were treated with the histone deacetylase (HDAC) (hypertrophy regulators) inhibitor suberoylanilide hydroxamic acid (SAHA) (β2a-HFD-LN-SAHA). Echocardiography was performed monthly. After 4 mo of treatment, terminal studies were performed including invasive hemodynamics and organs weight measurements. Cardiac tissue was collected. Four months of HFD plus l-NAME treatment did not induce a profound HFpEF phenotype in FVB WT mice. β2a-HFD-LN (3-Hit) mice developed features of HFpEF, including increased atrial natriuretic peptide (ANP) levels, preserved EF, diastolic dysfunction, robust CM hypertrophy, increased M-macrophage population, and myocardial fibrosis. SAHA reduced the HFpEF phenotype in the 3-Hit mouse model, by attenuating these effects. The 3-Hit mouse model induced a reliable HFpEF phenotype with CM hypertrophy, cardiac fibrosis, and increased M-macrophage population. This model could be used for identifying and preclinical testing of novel therapeutic strategies. Our study shows that three independent pathological stressors (increased Ca influx, high-fat diet, and l-NAME) together produce a profound HFpEF phenotype. The primary mechanisms include HDAC-dependent-CM hypertrophy, necrosis, increased M-macrophage population, fibroblast activation, and myocardial fibrosis. A role for HDAC activation in the HFpEF phenotype was shown in studies with SAHA treatment, which prevented the severe HFpEF phenotype. This "3-Hit" mouse model could be helpful in identifying novel therapeutic strategies to treat HFpEF.

摘要

射血分数保留型心力衰竭(HFpEF)定义为射血分数(EF)≥50%且心脏舒张充盈压升高的心力衰竭。HFpEF 的根本原因是多因素的,且尚未明确。一种心肌细胞(CM)特异性诱导 Cavβ2a 表达水平降低的转基因小鼠(β2a-Tg 小鼠)表现出细胞溶质 CM Ca 增加和适度的 CM 肥大和纤维化。本研究旨在确定当β2a-Tg 小鼠受到两种额外的应激源,高脂肪饮食(HFD)和 -硝基-l-精氨酸甲酯(l-NAME,LN)的挑战时,是否会发展出 HFpEF 表型。四个月大的野生型(WT)和β2a-Tg 小鼠分别给予正常饲料(WT-N,β2a-N)或 HFD 和/或 l-NAME(WT-HFD,WT-LN,WT-HFD-LN,β2a-HFD,β2a-LN 和β2a-HFD-LN)。一些动物用组蛋白去乙酰化酶(HDAC)(肥大调节剂)抑制剂 suberoylanilide hydroxamic acid(SAHA)(β2a-HFD-LN-SAHA)治疗。每月进行超声心动图检查。经过 4 个月的治疗,进行了包括侵入性血流动力学和器官重量测量的终末研究。收集心脏组织。四个月的 HFD 加 l-NAME 治疗并没有在 FVB WT 小鼠中引起严重的 HFpEF 表型。β2a-HFD-LN(3 重打击)小鼠发展出 HFpEF 的特征,包括心房利钠肽(ANP)水平升高、EF 保留、舒张功能障碍、明显的 CM 肥大、M-巨噬细胞群增加和心肌纤维化。SAHA 通过减弱这些作用,降低了 3 重打击小鼠模型的 HFpEF 表型。3 重打击小鼠模型诱导出一种可靠的 HFpEF 表型,包括 CM 肥大、心脏纤维化和 M-巨噬细胞群增加。该模型可用于鉴定和临床前测试新型治疗策略。我们的研究表明,三种独立的病理应激源(Ca 内流增加、高脂肪饮食和 l-NAME)共同产生了严重的 HFpEF 表型。主要机制包括 HDAC 依赖性 CM 肥大、坏死、M-巨噬细胞群增加、成纤维细胞激活和心肌纤维化。用 SAHA 治疗的研究表明,HDAC 激活在 HFpEF 表型中起作用,该治疗预防了严重的 HFpEF 表型。这种“3 重打击”小鼠模型可能有助于鉴定治疗 HFpEF 的新型治疗策略。

https://cdn.ncbi.nlm.nih.gov/pmc/blobs/1d17/9988529/2934666e2813/h-00594-2022r01.jpg

文献AI研究员

20分钟写一篇综述,助力文献阅读效率提升50倍。

立即体验

用中文搜PubMed

大模型驱动的PubMed中文搜索引擎

马上搜索

文档翻译

学术文献翻译模型,支持多种主流文档格式。

立即体验