Suppr超能文献

eIF5A Hypusination 抑制介导的肾缺血耐受受内质网应激的特定调节。

Renal Ischemia Tolerance Mediated by eIF5A Hypusination Inhibition Is Regulated by a Specific Modulation of the Endoplasmic Reticulum Stress.

机构信息

Laboratory of Cellular and Molecular Biology, Center for Cancer Research, National Cancer Institute, Bethesda, MD 20892, USA.

Université Côte d'Azur, CNRS, LP2M, 06108 Nice, France.

出版信息

Cells. 2023 Jan 25;12(3):409. doi: 10.3390/cells12030409.

Abstract

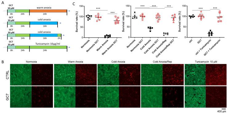
Through kidney transplantation, ischemia/reperfusion is known to induce tissular injury due to cell energy shortage, oxidative stress, and endoplasmic reticulum (ER) stress. ER stress stems from an accumulation of unfolded or misfolded proteins in the lumen of ER, resulting in the unfolded protein response (UPR). Adaptive UPR pathways can either restore protein homeostasis or can turn into a stress pathway leading to apoptosis. We have demonstrated that N1-guanyl-1,7-diamineoheptane (GC7), a specific inhibitor of eukaryotic Initiation Factor 5A (eIF5A) hypusination, confers an ischemic protection of kidney cells by tuning their metabolism and decreasing oxidative stress, but its role on ER stress was unknown. To explore this, we used kidney cells pretreated with GC7 and submitted to either warm or cold anoxia. GC7 pretreatment promoted cell survival in an anoxic environment concomitantly to an increase in splicing and BiP level while eiF2α phosphorylation and ATF6 nuclear level decreased. These demonstrated a specific modulation of UPR pathways. Interestingly, the pharmacological inhibition of splicing reversed the protective effect of GC7 against anoxia. Our results demonstrated that eIF5A hypusination inhibition modulates distinctive UPR pathways, a crucial mechanism for the protection against anoxia/reoxygenation.

摘要

通过肾移植,已知缺血/再灌注会因细胞能量短缺、氧化应激和内质网(ER)应激而导致组织损伤。ER 应激源于 ER 腔中未折叠或错误折叠蛋白质的积累,导致未折叠蛋白反应(UPR)。适应性 UPR 途径可以恢复蛋白质的稳态,也可以转变为导致细胞凋亡的应激途径。我们已经证明,N1-胍基-1,7-二氨基庚烷(GC7),一种真核起始因子 5A(eIF5A)Hypusination 的特异性抑制剂,通过调节细胞代谢和减少氧化应激,对肾细胞提供缺血保护,但它对 ER 应激的作用尚不清楚。为了探索这一点,我们使用用 GC7 预处理的肾细胞,并使其经历温热或冷缺氧。GC7 预处理可促进缺氧环境中的细胞存活,同时增加剪接和 BiP 水平,而 eiF2α 磷酸化和 ATF6 核水平降低。这表明 UPR 途径的特异性调节。有趣的是,剪接的药理学抑制逆转了 GC7 对缺氧的保护作用。我们的结果表明,eIF5A Hypusination 抑制调节独特的 UPR 途径,这是对抗缺氧/复氧的重要机制。

https://cdn.ncbi.nlm.nih.gov/pmc/blobs/7a09/9913814/98709e397886/cells-12-00409-g001.jpg

文献AI研究员

20分钟写一篇综述,助力文献阅读效率提升50倍。

立即体验

用中文搜PubMed

大模型驱动的PubMed中文搜索引擎

马上搜索

文档翻译

学术文献翻译模型,支持多种主流文档格式。

立即体验