Suppr超能文献

中度约束促进 HA-CD44 复合物的缔合和力依赖性解离。

Moderate Constraint Facilitates Association and Force-Dependent Dissociation of HA-CD44 Complex.

机构信息

Institute of Biomechanics, School of Biology and Biological Engineering, South China University of Technology, Guangzhou 510006, China.

出版信息

Int J Mol Sci. 2023 Jan 23;24(3):2243. doi: 10.3390/ijms24032243.

Abstract

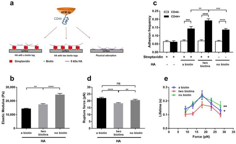
Binding of cell surface glycoprotein CD44 to hyaluronic acid (HA) is a key event for mediating cell adhesion, motility, metastasis, inflammatory responses and tumor development, but the regulation mechanism and its molecular basis under diverse mechanical constraints remain unclear. We herein investigated interaction of CD44 HABD (HA binding site domain) to HA through free and steered molecular dynamics (MD) simulations as well as atomic force microscope (AFM) measurement using different constraints on HA. The middle, two ends or both of the constrained HA chains were fixed for MD simulations, while one and two biotin-avidin linkage or physical absorption were used to immobilize HA on substrates for AFM experiments, to model HA chains with low, moderate and high HA flexibilities, respectively. We found that binding of CD44 to moderate fixed HA was possessed of a better thermo-stability, a lower mechanical strength and a higher dissociation probability, while higher adhesive frequency, smaller rupture force and shorter lifetime were assigned to CD44 on the two biotin-immobilized HA rather than one biotin-immobilized or physically absorbed HA on substrates, suggesting a moderate HA flexibility requirement in favor of association and force-induced dissociation of CD44-HA complex. Tensile-induced convex conformation of HA chain was responsible for reduction of complex mechano-stability and did inversely a shrunken CD44 HABD under stretching; transition from catch bond to slip bond governed CD44-HA interaction. This study uncovered the regulation mechanism and its molecular basis for CD44-HA affinity under diverse mechano-microenvironments and provided a new insight into CD44-HA interaction-mediated cell inflammatory responses and tumor development.

摘要

细胞表面糖蛋白 CD44 与透明质酸 (HA) 的结合是介导细胞黏附、迁移、转移、炎症反应和肿瘤发展的关键事件,但在不同力学约束下的调控机制及其分子基础仍不清楚。我们通过自由和导向分子动力学 (MD) 模拟以及使用不同 HA 约束的原子力显微镜 (AFM) 测量,研究了 CD44 HABD(HA 结合位点结构域)与 HA 的相互作用。在 MD 模拟中,固定中间、两端或两端的约束 HA 链,而使用一个和两个生物素-亲和素键合或物理吸附将 HA 固定在基底上,以分别模拟具有低、中、高 HA 柔韧性的 HA 链。我们发现,CD44 与中等固定 HA 的结合具有更好的热稳定性、更低的机械强度和更高的解离概率,而较高的黏附频率、较小的断裂力和较短的寿命归因于两个生物素固定的 HA 上的 CD44,而不是一个生物素固定的或物理吸附的 HA 上的 CD44,这表明中等 HA 柔韧性有利于 CD44-HA 复合物的结合和力诱导解离。HA 链拉伸诱导的凸构象是导致复合物机械稳定性降低的原因,而拉伸下 CD44 HABD 呈收缩状态;从捕获键到滑动键的转变控制着 CD44-HA 相互作用。本研究揭示了在不同力学微环境下 CD44-HA 亲和力的调控机制及其分子基础,为 CD44-HA 相互作用介导的细胞炎症反应和肿瘤发展提供了新的见解。

https://cdn.ncbi.nlm.nih.gov/pmc/blobs/e7b7/9917194/91f79bbe17c8/ijms-24-02243-g001.jpg

文献AI研究员

20分钟写一篇综述,助力文献阅读效率提升50倍。

立即体验

用中文搜PubMed

大模型驱动的PubMed中文搜索引擎

马上搜索

文档翻译

学术文献翻译模型,支持多种主流文档格式。

立即体验