Suppr超能文献

DDC 启动子驱动的 SNpc 多巴胺能神经元化学遗传激活可缓解帕金森病运动症状。

DDC-Promoter-Driven Chemogenetic Activation of SNpc Dopaminergic Neurons Alleviates Parkinsonian Motor Symptoms.

机构信息

Research Animal Resource Center, Korea Institute of Science and Technology (KIST), Seoul 02456, Republic of Korea.

Brain Science Institute, Korea Institute of Science and Technology (KIST), Seoul 02456, Republic of Korea.

出版信息

Int J Mol Sci. 2023 Jan 27;24(3):2491. doi: 10.3390/ijms24032491.

Abstract

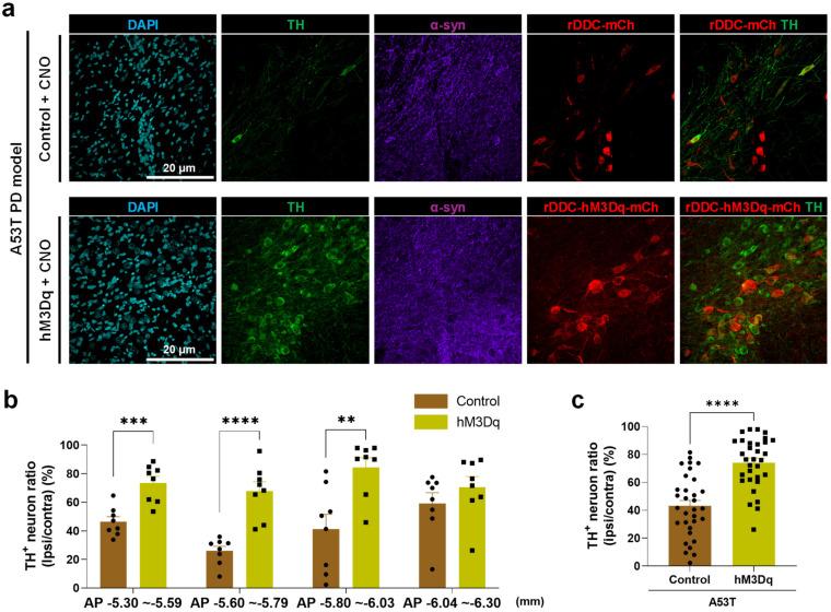
Parkinson's disease (PD) is a neurodegenerative disorder with typical motor symptoms. Recent studies have suggested that excessive GABA from reactive astrocytes tonically inhibits dopaminergic neurons and reduces the expression of tyrosine hydroxylase (TH), the key dopamine-synthesizing enzyme, in the substantia nigra pars compacta (SNpc). However, the expression of DOPA decarboxylase (DDC), another dopamine-synthesizing enzyme, is relatively spared, raising a possibility that the live but non-functional TH-negative/DDC-positive neurons could be the therapeutic target for rescuing PD motor symptoms. However, due to the absence of a validated DDC-specific promoter, manipulating DDC-positive neuronal activity has not been tested as a therapeutic strategy for PD. Here, we developed an AAV vector expressing mCherry under rat DDC promoter (AAV-rDDC-mCherry) and validated the specificity in the rat SNpc. Modifying this vector, we expressed hM3Dq (Gq-DREADD) under DDC promoter in the SNpc and ex vivo electrophysiologically validated the functionality. In the A53T-mutated alpha-synuclein overexpression model of PD, the chemogenetic activation of DDC-positive neurons in the SNpc significantly alleviated the parkinsonian motor symptoms and rescued the nigrostriatal TH expression. Altogether, our DDC-promoter will allow dopaminergic neuron-specific gene delivery in rodents. Furthermore, we propose that the activation of dormant dopaminergic neurons could be a potential therapeutic strategy for PD.

摘要

帕金森病(PD)是一种具有典型运动症状的神经退行性疾病。最近的研究表明,反应性星形胶质细胞中过量的 GABA 持续抑制多巴胺能神经元,并减少黑质致密部(SNpc)中酪氨酸羟化酶(TH)的表达,TH 是多巴胺合成的关键酶。然而,另一种多巴胺合成酶 DOPA 脱羧酶(DDC)的表达相对保留,这提出了一种可能性,即活但无功能的 TH 阴性/DDC 阳性神经元可能是拯救 PD 运动症状的治疗靶点。然而,由于缺乏经过验证的 DDC 特异性启动子,操纵 DDC 阳性神经元活性尚未作为 PD 的治疗策略进行测试。在这里,我们开发了一种表达 mCherry 的 AAV 载体,该载体受大鼠 DDC 启动子(AAV-rDDC-mCherry)的调控,并在大鼠 SNpc 中验证了其特异性。通过修饰该载体,我们在 SNpc 中受 DDC 启动子调控表达 hM3Dq(Gq-DREADD),并在体外电生理上验证了其功能。在 A53T 突变的α-突触核蛋白过表达 PD 模型中,SNpc 中 DDC 阳性神经元的化学遗传激活显著缓解了帕金森运动症状,并挽救了黑质纹状体 TH 的表达。总之,我们的 DDC 启动子将允许在啮齿动物中进行多巴胺能神经元特异性基因传递。此外,我们提出激活休眠的多巴胺能神经元可能是 PD 的一种潜在治疗策略。

https://cdn.ncbi.nlm.nih.gov/pmc/blobs/b869/9916413/188bf86d8013/ijms-24-02491-g001.jpg

文献AI研究员

20分钟写一篇综述,助力文献阅读效率提升50倍。

立即体验

用中文搜PubMed

大模型驱动的PubMed中文搜索引擎

马上搜索

文档翻译

学术文献翻译模型,支持多种主流文档格式。

立即体验