Suppr超能文献

生物塑料:绿色转型的创新

Bioplastics: Innovation for Green Transition.

作者信息

Costa Ana, Encarnação Telma, Tavares Rafael, Todo Bom Tiago, Mateus Artur

机构信息

CDRSP-IPL, Centre for Rapid and Sustainable Product Development, Polytechnic Institute of Leiria, 2430-028 Marinha Grande, Portugal.

CQC-IMS, Department of Chemistry, University of Coimbra, 3004-535 Coimbra, Portugal.

出版信息

Polymers (Basel). 2023 Jan 18;15(3):517. doi: 10.3390/polym15030517.

Abstract

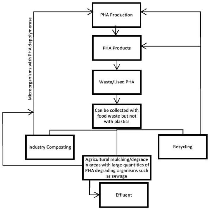
Bioplastics are one of the possible alternative solutions to the polymers of petrochemical origins. Bioplastics have several advantages over traditional plastics in terms of low carbon footprint, energy efficiency, biodegradability and versatility. Although they have numerous benefits and are revolutionizing many application fields, they also have several weaknesses, such as brittleness, high-water absorption, low crystallization ability and low thermal degradation temperature. These drawbacks can be a limiting factor that prevents their use in many applications. Nonetheless, reinforcements and plasticizers can be added to bioplastic production as a way to overcome such limitations. Bioplastics materials are not yet studied in depth, but it is with great optimism that their industrial use and market scenarios are increasing; such growth can be a positive driver for more research in this field. National and international investments in the bioplastics industry can also promote the green transition. International projects, such as EcoPlast and Animpol, aim to study and develop new polymeric materials made from alternative sources. One of their biggest problems is their waste management; there is no separation process yet to recycle the nonbiodegradable bioplastics, and they are considered contaminants when mixed with other polymers. Some materials use additives, and their impact on the microplastics they leave after breaking apart is subject to debate. For this reason, it is important to consider their life cycle analysis and assess their environmental viability. These are materials that can possibly be processed in various ways, including conventional processes used for petrochemical ones. Those include injection moulding and extrusion, as well as digital manufacturing. This and the possibility to use these materials in several applications is one of their greatest strengths. All these aspects will be discussed in this review.

摘要

生物塑料是石化源聚合物可能的替代解决方案之一。生物塑料在低碳足迹、能源效率、生物降解性和多功能性方面比传统塑料具有若干优势。尽管它们有诸多益处并正在革新许多应用领域,但它们也存在一些弱点,如脆性、高吸水性、低结晶能力和低热降解温度。这些缺点可能成为限制其在许多应用中使用的因素。尽管如此,可以在生物塑料生产中添加增强材料和增塑剂来克服这些限制。生物塑料材料尚未得到深入研究,但人们对其工业用途和市场前景的增长持非常乐观的态度;这种增长可能成为该领域更多研究的积极推动力。国家和国际对生物塑料行业的投资也可以促进绿色转型。国际项目,如EcoPlast和Animpol,旨在研究和开发由替代来源制成的新型聚合物材料。它们最大的问题之一是其废物管理;目前还没有分离工艺来回收不可生物降解的生物塑料,并且当它们与其他聚合物混合时被视为污染物。一些材料使用添加剂,其对分解后留下的微塑料的影响存在争议。因此,考虑其生命周期分析并评估其环境可行性很重要。这些材料可能可以通过各种方式进行加工,包括用于石化材料的传统工艺。这些工艺包括注塑成型和挤出,以及数字制造。这以及在多种应用中使用这些材料的可能性是它们最大的优势之一。所有这些方面将在本综述中进行讨论。

https://cdn.ncbi.nlm.nih.gov/pmc/blobs/dd97/9920607/9bf9014b3a89/polymers-15-00517-g001.jpg

文献AI研究员

20分钟写一篇综述,助力文献阅读效率提升50倍。

立即体验

用中文搜PubMed

大模型驱动的PubMed中文搜索引擎

马上搜索

文档翻译

学术文献翻译模型,支持多种主流文档格式。

立即体验