Suppr超能文献

哮喘的多血统荟萃分析确定了新的关联,并凸显了增强效能和多样性的价值。

Multi-ancestry meta-analysis of asthma identifies novel associations and highlights the value of increased power and diversity.

作者信息

Tsuo Kristin, Zhou Wei, Wang Ying, Kanai Masahiro, Namba Shinichi, Gupta Rahul, Majara Lerato, Nkambule Lethukuthula L, Morisaki Takayuki, Okada Yukinori, Neale Benjamin M, Daly Mark J, Martin Alicia R

机构信息

Analytic and Translational Genetics Unit, Massachusetts General Hospital, Boston, MA, USA.

Stanley Center for Psychiatric Research, Broad Institute of MIT and Harvard, Cambridge, MA, USA.

出版信息

Cell Genom. 2022 Nov 8;2(12):100212. doi: 10.1016/j.xgen.2022.100212. eCollection 2022 Dec 14.

Abstract

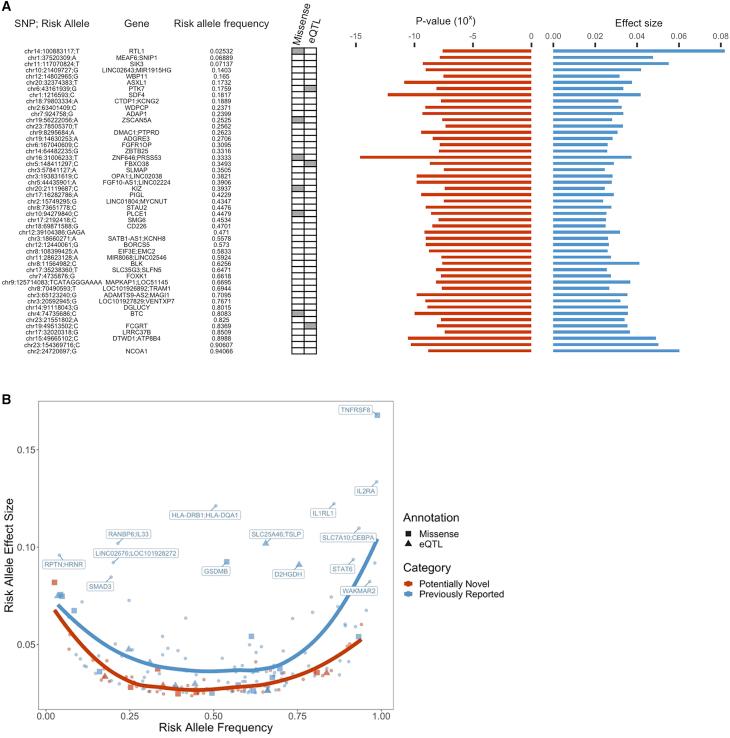
Asthma is a complex disease that varies widely in prevalence across populations. The extent to which genetic variation contributes to these disparities is unclear, as the genetics underlying asthma have been investigated primarily in populations of European descent. As part of the Global Biobank Meta-analysis Initiative, we conducted a large-scale genome-wide association study of asthma (153,763 cases and 1,647,022 controls) via meta-analysis across 22 biobanks spanning multiple ancestries. We discovered 179 asthma-associated loci, 49 of which were not previously reported. Despite the wide range in asthma prevalence among biobanks, we found largely consistent genetic effects across biobanks and ancestries. The meta-analysis also improved polygenic risk prediction in non-European populations compared with previous studies. Additionally, we found considerable genetic overlap between age-of-onset subtypes and between asthma and comorbid diseases. Our work underscores the multi-factorial nature of asthma development and offers insight into its shared genetic architecture.

摘要

哮喘是一种复杂疾病,其在不同人群中的患病率差异很大。由于哮喘的遗传学研究主要在欧洲血统人群中进行,因此基因变异对这些差异的影响程度尚不清楚。作为全球生物样本库荟萃分析计划的一部分,我们通过对跨越多个血统的22个生物样本库进行荟萃分析,开展了一项大规模的哮喘全基因组关联研究(153,763例病例和1,647,022例对照)。我们发现了179个与哮喘相关的基因座,其中49个此前未曾报道。尽管各生物样本库的哮喘患病率差异很大,但我们发现各生物样本库和血统之间的遗传效应基本一致。与以往研究相比,荟萃分析还改善了非欧洲人群的多基因风险预测。此外,我们发现发病年龄亚型之间以及哮喘与合并症之间存在相当大的基因重叠。我们的工作强调了哮喘发展的多因素性质,并为其共享的遗传结构提供了见解。

https://cdn.ncbi.nlm.nih.gov/pmc/blobs/9163/9903683/19f2b564d8ca/fx1.jpg

文献AI研究员

20分钟写一篇综述,助力文献阅读效率提升50倍。

立即体验

用中文搜PubMed

大模型驱动的PubMed中文搜索引擎

马上搜索

文档翻译

学术文献翻译模型,支持多种主流文档格式。

立即体验