Suppr超能文献

蛋白酶体抑制作用靶向急性淋巴细胞白血病中的 KMT2A 转录复合物。

Proteasome inhibition targets the KMT2A transcriptional complex in acute lymphoblastic leukemia.

机构信息

Department of Pediatrics, Stanford University School of Medicine, Stanford, CA, USA.

Department of Oncology, St. Jude Children's Research Hospital, Memphis, TN, USA.

出版信息

Nat Commun. 2023 Feb 13;14(1):809. doi: 10.1038/s41467-023-36370-x.

Abstract

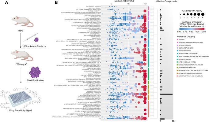
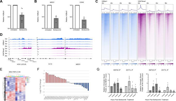
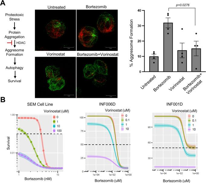
Rearrangments in Histone-lysine-N-methyltransferase 2A (KMT2Ar) are associated with pediatric, adult and therapy-induced acute leukemias. Infants with KMT2Ar acute lymphoblastic leukemia (ALL) have a poor prognosis with an event-free-survival of 38%. Herein we evaluate 1116 FDA approved compounds in primary KMT2Ar infant ALL specimens and identify a sensitivity to proteasome inhibition. Upon exposure to this class of agents, cells demonstrate a depletion of histone H2B monoubiquitination (H2Bub1) and histone H3 lysine 79 dimethylation (H3K79me2) at KMT2A target genes in addition to a downregulation of the KMT2A gene expression signature, providing evidence that it targets the KMT2A transcriptional complex and alters the epigenome. A cohort of relapsed/refractory KMT2Ar patients treated with this approach on a compassionate basis had an overall response rate of 90%. In conclusion, we report on a high throughput drug screen in primary pediatric leukemia specimens whose results translate into clinically meaningful responses. This innovative treatment approach is now being evaluated in a multi-institutional upfront trial for infants with newly diagnosed ALL.

摘要

组蛋白赖氨酸 N-甲基转移酶 2A(KMT2Ar)的重排与儿科、成人和治疗诱导的急性白血病有关。具有 KMT2Ar 急性淋巴细胞白血病(ALL)的婴儿预后不良,无事件生存率为 38%。在此,我们评估了 1116 种 FDA 批准的化合物在原发性 KMT2Ar 婴儿 ALL 标本中的作用,发现它们对蛋白酶体抑制敏感。暴露于这类药物后,细胞在 KMT2A 靶基因上表现出组蛋白 H2B 单泛素化(H2Bub1)和组蛋白 H3 赖氨酸 79 二甲基化(H3K79me2)的耗竭,以及 KMT2A 基因表达特征的下调,这表明它靶向 KMT2A 转录复合物并改变表观基因组。一组接受这种方法同情治疗的复发性/难治性 KMT2Ar 患者的总体反应率为 90%。总之,我们报告了一项针对儿科白血病标本的高通量药物筛选,其结果转化为具有临床意义的反应。这种创新的治疗方法目前正在一项针对新诊断 ALL 婴儿的多机构前期试验中进行评估。

https://cdn.ncbi.nlm.nih.gov/pmc/blobs/be3f/9925443/49f74e62100b/41467_2023_36370_Fig1_HTML.jpg

文献AI研究员

20分钟写一篇综述,助力文献阅读效率提升50倍。

立即体验

用中文搜PubMed

大模型驱动的PubMed中文搜索引擎

马上搜索

文档翻译

学术文献翻译模型,支持多种主流文档格式。

立即体验