Suppr超能文献

遗传背景影响对线粒体功能障碍和 NASH 进展的易感性。

The genetic background shapes the susceptibility to mitochondrial dysfunction and NASH progression.

机构信息

Laboratory of Integrative Systems Physiology, École polytechnique fédérale de Lausanne , Lausanne, Switzerland.

Janssen Research and Development, LLC , Raritan, NJ, USA.

出版信息

J Exp Med. 2023 Apr 3;220(4). doi: 10.1084/jem.20221738. Epub 2023 Feb 14.

Abstract

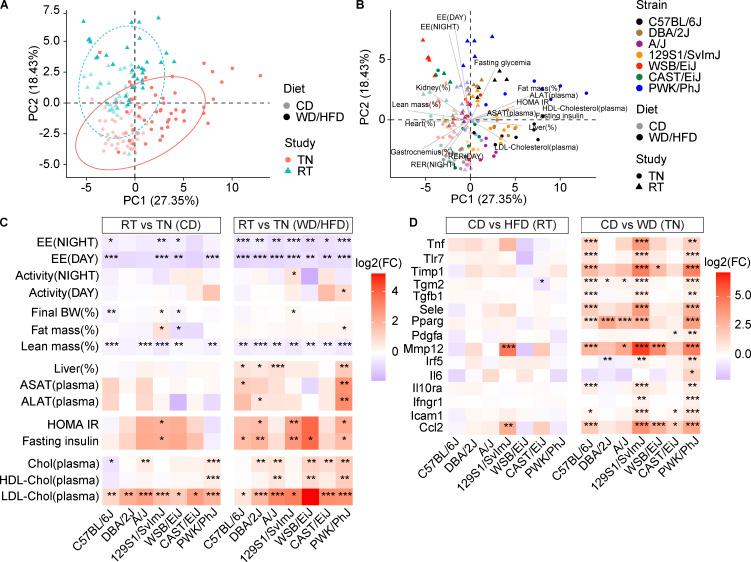
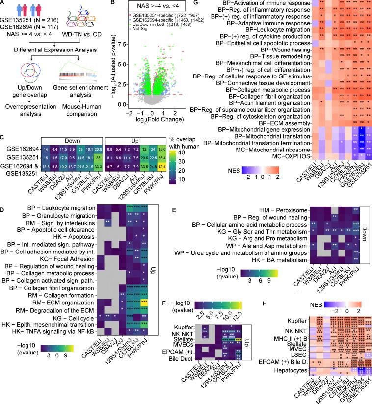
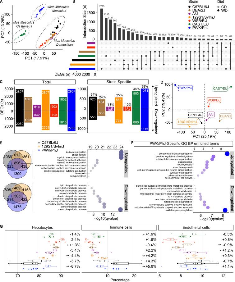
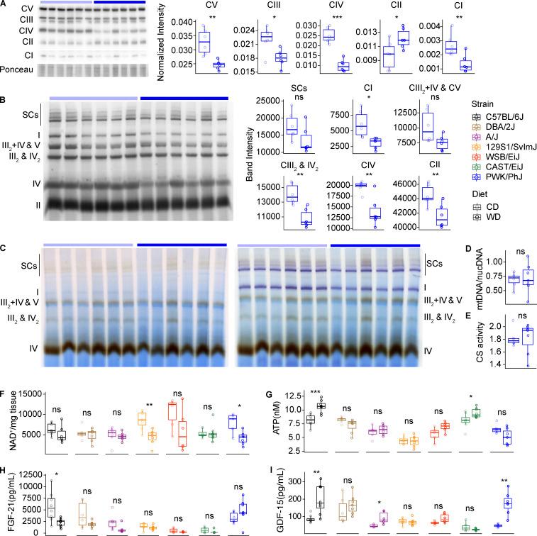
Non-alcoholic steatohepatitis (NASH) is a global health concern without treatment. The challenge in finding effective therapies is due to the lack of good mouse models and the complexity of the disease, characterized by gene-environment interactions. We tested the susceptibility of seven mouse strains to develop NASH. The severity of the clinical phenotypes observed varied widely across strains. PWK/PhJ mice were the most prone to develop hepatic inflammation and the only strain to progress to NASH with extensive fibrosis, while CAST/EiJ mice were completely resistant. Levels of mitochondrial transcripts and proteins as well as mitochondrial function were robustly reduced specifically in the liver of PWK/PhJ mice, suggesting a central role of mitochondrial dysfunction in NASH progression. Importantly, the NASH gene expression profile of PWK/PhJ mice had the highest overlap with the human NASH signature. Our study exposes the limitations of using a single mouse genetic background in metabolic studies and describes a novel NASH mouse model with features of the human NASH.

摘要

非酒精性脂肪性肝炎(NASH)是一种全球性的健康问题,尚无治疗方法。由于缺乏良好的小鼠模型和疾病的复杂性,包括基因-环境相互作用,因此找到有效的治疗方法具有挑战性。我们测试了七种小鼠品系发生 NASH 的易感性。观察到的临床表型的严重程度在不同品系之间差异很大。PWK/PhJ 小鼠最容易发生肝炎症,是唯一进展为伴有广泛纤维化的 NASH 的品系,而 CAST/EiJ 小鼠则完全抵抗。PWK/PhJ 小鼠肝脏中线粒体转录物和蛋白质的水平以及线粒体功能显著降低,这表明线粒体功能障碍在 NASH 进展中起着核心作用。重要的是,PWK/PhJ 小鼠的 NASH 基因表达谱与人类 NASH 特征具有最高的重叠。我们的研究揭示了在代谢研究中使用单一小鼠遗传背景的局限性,并描述了一种具有人类 NASH 特征的新型 NASH 小鼠模型。

https://cdn.ncbi.nlm.nih.gov/pmc/blobs/2ac4/9960245/23b830356aae/JEM_20221738_GA.jpg

文献AI研究员

20分钟写一篇综述,助力文献阅读效率提升50倍。

立即体验

用中文搜PubMed

大模型驱动的PubMed中文搜索引擎

马上搜索

文档翻译

学术文献翻译模型,支持多种主流文档格式。

立即体验