Suppr超能文献

慢性感染期间加速 SARS-CoV-2 宿主内进化导致不同基因型。

Accelerated SARS-CoV-2 intrahost evolution leading to distinct genotypes during chronic infection.

机构信息

Department of Epidemiology of Microbial Diseases, Yale School of Public Health, New Haven, CT, USA.

Department of Epidemiology of Microbial Diseases, Yale School of Public Health, New Haven, CT, USA.

出版信息

Cell Rep Med. 2023 Feb 21;4(2):100943. doi: 10.1016/j.xcrm.2023.100943. Epub 2023 Jan 27.

Abstract

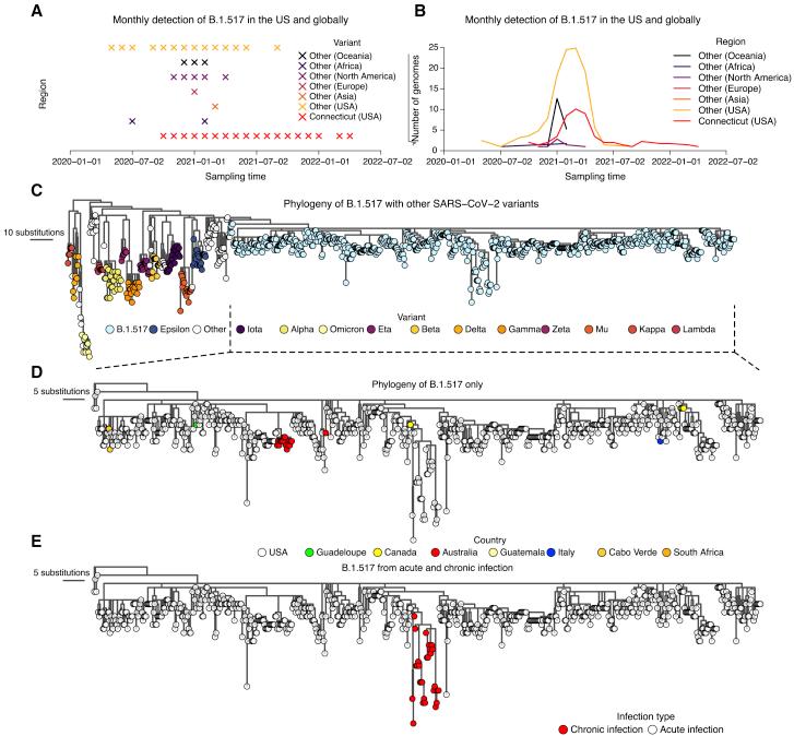
The chronic infection hypothesis for novel severe acute respiratory syndrome coronavirus 2 (SARS-CoV-2) variant emergence is increasingly gaining credence following the appearance of Omicron. Here, we investigate intrahost evolution and genetic diversity of lineage B.1.517 during a SARS-CoV-2 chronic infection lasting for 471 days (and still ongoing) with consistently recovered infectious virus and high viral genome copies. During the infection, we find an accelerated virus evolutionary rate translating to 35 nucleotide substitutions per year, approximately 2-fold higher than the global SARS-CoV-2 evolutionary rate. This intrahost evolution results in the emergence and persistence of at least three genetically distinct genotypes, suggesting the establishment of spatially structured viral populations continually reseeding different genotypes into the nasopharynx. Finally, we track the temporal dynamics of genetic diversity to identify advantageous mutations and highlight hallmark changes for chronic infection. Our findings demonstrate that untreated chronic infections accelerate SARS-CoV-2 evolution, providing an opportunity for the emergence of genetically divergent variants.

摘要

慢性感染假说越来越被认为是新型严重急性呼吸综合征冠状病毒 2(SARS-CoV-2)变体出现的原因,尤其是在奥密克戎出现之后。在这里,我们研究了 B.1.517 谱系在持续 471 天(仍在继续)的 SARS-CoV-2 慢性感染中的宿主内进化和遗传多样性,在此期间,我们始终恢复了传染性病毒和高病毒基因组拷贝。在感染过程中,我们发现病毒进化速度加快,每年有 35 个核苷酸替换,大约是全球 SARS-CoV-2 进化率的两倍。这种宿主内进化导致至少三种遗传上不同的基因型的出现和持续存在,这表明空间结构的病毒群体不断将不同的基因型重新播种到鼻咽部。最后,我们跟踪遗传多样性的时间动态,以确定有利的突变,并强调慢性感染的标志性变化。我们的研究结果表明,未经治疗的慢性感染会加速 SARS-CoV-2 的进化,为遗传上不同的变体的出现提供了机会。

https://cdn.ncbi.nlm.nih.gov/pmc/blobs/35c8/9975329/ce0dec25af2f/fx1.jpg

文献AI研究员

20分钟写一篇综述,助力文献阅读效率提升50倍。

立即体验

用中文搜PubMed

大模型驱动的PubMed中文搜索引擎

马上搜索

文档翻译

学术文献翻译模型,支持多种主流文档格式。

立即体验