Suppr超能文献

三种(兰科)节的叶绿体基因组比较,重点介绍来自东喜马拉雅的一个新物种。

Comparative chloroplast genomics of three species of section (Orchidaceae), with an emphasis on the description of a new species from Eastern Himalaya.

机构信息

Southeast Asia Biodiversity Research Institute, Chinese Academy of Sciences & Center for Integrative Conservation, Xishuangbanna Tropical Botanical Garden, Chinese Academy of Sciences, Mengla, Yunnan, China.

Resources & Environment College, Tibet Agriculture & Animal Husbandry University, Nyingchi, China.

出版信息

PeerJ. 2023 Feb 10;11:e14721. doi: 10.7717/peerj.14721. eCollection 2023.

Abstract

BACKGROUND

Chloroplast (cp) genomes are useful and informative molecular markers used for species determination and phylogenetic analysis. is one of the most taxonomically complex taxa in Orchidaceae. However, the genome characteristics of are poorly understood.

METHODS

Based on comparative morphological and genomic analysis, a new species from eastern Himalaya belonging to section is described and illustrated. This study used chloroplast genomic sequences and ribosomal DNA (nrDNA) analysis to distinguish the new species and determine its phylogenetic position. An additional phylogenetic analysis was conducted using 74 coding sequences from 15 complete chloroplast genomes from the genus , as well as nrDNA sequences and two chloroplast DNA sequences from 33 species.

RESULTS

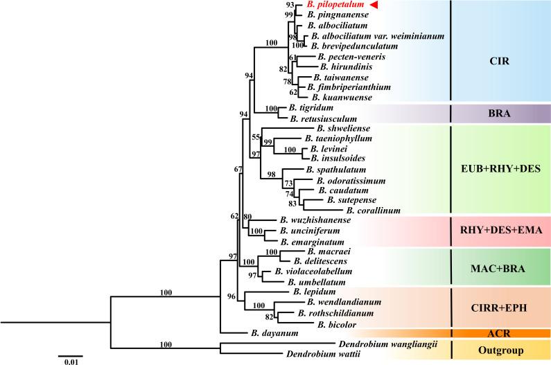
The new species is morphologically similar to , , and in vegetative and floral morphology, but it can be distinguished by its ovate-triangle dorsal sepal without a marginal ciliate. The chloroplast genome of the new species is 151,148 bp in length, and includes a pair of inverted repeats (IRs) of 25,833 bp, a large single-copy region (LSC) of 86,138 bp, and a small single-copy region (SSC) of 13,300 bp. The chloroplast genome includes 108 unique genes encoding 75 proteins, 30 tRNAs, and four rRNAs. Compared with the cp genomes of its two most closely-related species, and , this chloroplast genome exhibited great interspecific divergence and contained several Indels that were specific to the new species. The plastid tree showed that is most closely-related to . The phylogenetic tree based on combined nrDNA and chloroplast DNA sequences indicated that section was monophyletic and was a member of this section.

DISCUSSION

The taxonomic status of the new species is strongly supported by cp genome data. Our study highlights the importance of using the complete cp genome to identify species, elucidate the taxonomy, and reconstruct the phylogeny of plant groups with complicated taxonomic problems.

摘要

背景

叶绿体(cp)基因组是用于物种鉴定和系统发育分析的有用且信息丰富的分子标记。杓兰属是兰科中分类最复杂的类群之一。然而,关于该属的基因组特征了解甚少。

方法

基于比较形态学和基因组分析,描述并图示了来自东喜马拉雅山的杓兰属节新种 。本研究使用叶绿体基因组序列和核糖体 DNA(nrDNA)分析来区分新种并确定其系统发育位置。此外,还使用来自 15 个完整叶绿体基因组的 74 个编码序列、nrDNA 序列和来自 33 个种的两个叶绿体 DNA 序列对来自 33 个种的两个叶绿体 DNA 序列进行了附加的系统发育分析。

结果

新种在营养体和花形态上与 、 、 相似,但可通过其无边缘纤毛的卵形-三角形背萼片来区分。新种的叶绿体基因组长 151148bp,包括一对长 25833bp 的反向重复(IR)、长 86138bp 的大单拷贝区(LSC)和长 13300bp 的小单拷贝区(SSC)。叶绿体基因组包含 108 个独特的基因,编码 75 种蛋白质、30 种 tRNA 和 4 种 rRNA。与两个最密切相关的种 、 相比,该叶绿体基因组表现出较大的种间差异,并包含一些特定于新种的插入缺失。质体树表明 与 最为密切相关。基于联合 nrDNA 和叶绿体 DNA 序列的系统发育树表明,节是单系的, 是该节的成员。

讨论

cp 基因组数据强烈支持新种的分类地位。本研究强调了使用完整的 cp 基因组来识别物种、阐明分类学以及重建具有复杂分类问题的植物类群的系统发育的重要性。

https://cdn.ncbi.nlm.nih.gov/pmc/blobs/60d7/9924136/06236efebe45/peerj-11-14721-g001.jpg

文献AI研究员

20分钟写一篇综述,助力文献阅读效率提升50倍。

立即体验

用中文搜PubMed

大模型驱动的PubMed中文搜索引擎

马上搜索

文档翻译

学术文献翻译模型,支持多种主流文档格式。

立即体验