Suppr超能文献

基于肝细胞癌中坏死性凋亡相关基因构建和验证预后签名。

Construction and validation of a prognostic signature based on necroptosis-related genes in hepatocellular carcinoma.

机构信息

Department of Nephrology, Shanxi Provincial People's Hospital (Fifth Hospital of Shanxi Medical University), Taiyuan, China.

Department of Colorectal and Anal Surgery, Shanxi Provincial People's Hospital (Fifth Hospital of Shanxi Medical University), Taiyuan, China.

出版信息

PLoS One. 2023 Feb 16;18(2):e0279744. doi: 10.1371/journal.pone.0279744. eCollection 2023.

Abstract

BACKGROUND

Necroptosis is a necrotic programmed cell death with potent immunogenicity. Due to the dual effects of necroptosis on tumor growth, metastasis and immunosuppression, we evaluated the prognostic value of necroptosis-related genes (NRGs) in hepatocellular carcinoma (HCC).

METHODS

We first analyzed RNA sequencing and clinical HCC patient data obtained to develop an NRG prognostic signature based on the TCGA dataset. Differentially expressed NRGs were further evaluated by GO and KEGG pathway analyses. Next, we conducted univariate and multivariate Cox regression analyses to build a prognostic model. We also used the dataset obtained from the International Cancer Genome Consortium (ICGC) database to verify the signature. The Tumor Immune Dysfunction and Exclusion (TIDE) algorithm was used to investigate the immunotherapy response. Furthermore, we investigated the relationship between the prediction signature and chemotherapy treatment response in HCC.

RESULTS

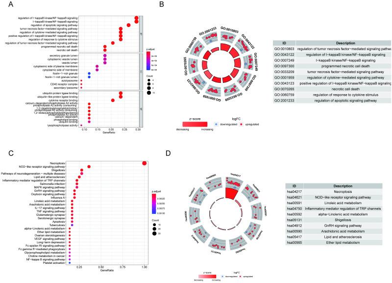
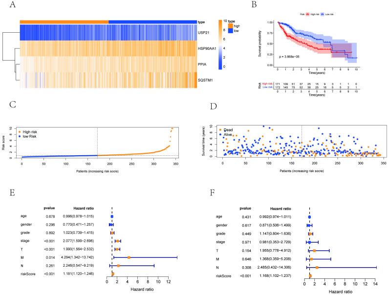
We first identified 36 differentially expressed genes out of 159 NRGs in hepatocellular carcinoma. Enrichment analysis showed that they were mainly enriched in the necroptosis pathway. Four NRGs were screened by Cox regression analysis to establish a prognostic model. The survival analysis revealed that the overall survival of patients with high-risk scores was significantly shorter than that of patients with low-risk scores. The nomogram demonstrated satisfactory discrimination and calibration. The calibration curves validated a fine concordance between the nomogram prediction and actual observation. The efficacy of the necroptosis-related signature was also validated by an independent dataset and immunohistochemistry experiments. TIDE analysis revealed that patients in the high-risk group were possibly more susceptible to immunotherapy. Furthermore, high-risk patients were found to be more sensitive to conventional chemotherapeutic medicines such as bleomycin, bortezomib, and imatinib.

CONCLUSION

We identified 4 necroptosis-related genes and established a prognostic risk model that could potentially predict prognosis and response to chemotherapy and immunotherapy in HCC patients in the future.

摘要

背景

坏死性凋亡是一种具有强烈免疫原性的程序性细胞坏死。由于坏死性凋亡对肿瘤生长、转移和免疫抑制的双重作用,我们评估了与坏死性凋亡相关基因(NRGs)在肝细胞癌(HCC)中的预后价值。

方法

我们首先分析了从 TCGA 数据集中获得的 RNA 测序和临床 HCC 患者数据,以基于该数据集开发 NRG 预后特征。通过 GO 和 KEGG 通路分析进一步评估差异表达的 NRGs。接下来,我们进行单因素和多因素 Cox 回归分析来构建预后模型。我们还使用从国际癌症基因组联盟(ICGC)数据库获得的数据集来验证该特征。使用肿瘤免疫功能障碍和排斥(TIDE)算法来研究免疫治疗反应。此外,我们研究了预测特征与 HCC 化疗治疗反应之间的关系。

结果

我们首先从 159 个 NRGs 中鉴定出 36 个在肝细胞癌中差异表达的基因。富集分析表明,它们主要富集在坏死性凋亡途径中。通过 Cox 回归分析筛选出 4 个 NRGs 建立预后模型。生存分析显示,高危评分患者的总体生存率明显短于低危评分患者。列线图显示出良好的区分度和校准度。校准曲线验证了列线图预测与实际观察之间的良好一致性。通过独立数据集和免疫组织化学实验验证了与坏死性凋亡相关的特征的疗效。TIDE 分析表明,高危组患者可能更容易接受免疫治疗。此外,还发现高危患者对博来霉素、硼替佐米和伊马替尼等常规化疗药物更敏感。

结论

我们确定了 4 个与坏死性凋亡相关的基因,并建立了一个预后风险模型,该模型可能有助于预测 HCC 患者的预后以及对化疗和免疫治疗的反应。

https://cdn.ncbi.nlm.nih.gov/pmc/blobs/b7d3/9934426/d2288d7792b5/pone.0279744.g001.jpg

文献AI研究员

20分钟写一篇综述,助力文献阅读效率提升50倍。

立即体验

用中文搜PubMed

大模型驱动的PubMed中文搜索引擎

马上搜索

文档翻译

学术文献翻译模型,支持多种主流文档格式。

立即体验