Suppr超能文献

自体造血干细胞移植后序贯输注抗 CD22 和抗 CD19 嵌合抗原受体 T 细胞治疗中枢弥漫性大 B 细胞淋巴瘤患者后出现双重系统性细胞因子释放综合征:病例报告及文献复习。

Double systemic cytokine release syndrome following sequential infusion of anti-CD22 and anti-CD19 chimeric antigen receptor T cells after autologous hematopoietic stem cell transplantation for a central diffuse large B-cell lymphoma patient: A case report and literature review.

机构信息

Departments of Hematology, The First People s' Hospital of Yichang, China Three Gorges University, Yichang, Hubei, China.

Departments of Internal Medicine, People's Hospital of Wufeng Tujia Autonomous County, Yichang, Hubei, China.

出版信息

Front Immunol. 2023 Jan 31;14:1098815. doi: 10.3389/fimmu.2023.1098815. eCollection 2023.

Abstract

BACKGROUND

Chimeric Antigen Receptor T cell(CAR T-cell) therapy has been a great success in relapsed/refractory acute B lymphoblastic leukemia and B-cell lymphoma. At the same time, there are also related adverse reactions, especially cytokine release syndrome(CRS) and immune effector cell associated neurotoxicity syndrome(ICANS). However, Double CRS caused by CRA T cells are very rare.

CASE REPORT

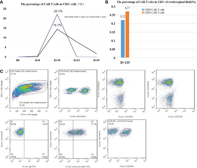
Here, we report a 33-year-male with secondary central diffuse large B-cell lymphoma(CNSL) who develpoed double CRS following sequential infusion of Anti-CD22 and Anti-CD19 CAR T cells after autologous hematopoietic stem cell transplantation(ASCT). On d+5, the patient developed high fever, along with chilly sensation, shivering, headache, blood oxygen desaturation, shock, weakness, severe thirst, and heart rate decline. IL-6 and ferritin increased significantly. The patient was diagnosed with the first CRS (grade 3). On d+36, the patient again had a persistent fever(T>39C) and limbs rash. IL-6 and ferritin again increased significantly on d+38. After exclusion of infection, a diagnosis of double CRS was made. The patient's symptoms were completely relieved after receiving tocilizumab, glucocorticoids, and other supportive treatments on d+45.On d+90, contrast-enhanced MR angiogram shows that the lesion basically disappeared, indicating the patient had achieved CR. At the end of the follow-up at d+150, the patient was functioning normally without any sequelae.

CONCLUSION

This is the first reported case worldwide where the patient with secondary CNSL suffered double CRS after CAR T-cell infusion. Our findings showed that it is important to increase awareness of early detection and diagnosis of double CRS and adopt appropriate treatment strategies.

摘要

背景

嵌合抗原受体 T 细胞(CAR T 细胞)疗法在复发/难治性急性 B 淋巴细胞白血病和 B 细胞淋巴瘤中取得了巨大成功。同时,也存在相关的不良反应,特别是细胞因子释放综合征(CRS)和免疫效应细胞相关神经毒性综合征(ICANS)。然而,CRA T 细胞引起的双重 CRS 非常罕见。

病例报告

在这里,我们报告了一例 33 岁男性,在自体造血干细胞移植(ASCT)后序贯输注抗 CD22 和抗 CD19 CAR T 细胞后发展为继发性中枢弥漫性大 B 细胞淋巴瘤(CNSL)的双重 CRS。在 d+5,患者出现高热,伴有发冷、寒战、头痛、血氧饱和度下降、休克、乏力、极度口渴和心率下降。IL-6 和铁蛋白显著增加。患者被诊断为首次 CRS(3 级)。在 d+36,患者再次出现持续发热(T>39°C)和四肢皮疹。在 d+38,IL-6 和铁蛋白再次显著增加。在排除感染后,诊断为双重 CRS。在 d+45,患者接受托珠单抗、糖皮质激素等支持治疗后症状完全缓解。在 d+90,增强磁共振血管造影显示病变基本消失,提示患者达到完全缓解。在 d+150 的随访结束时,患者功能正常,无任何后遗症。

结论

这是全球首例报道的继发性 CNSL 患者在 CAR T 细胞输注后发生双重 CRS 的病例。我们的研究结果表明,提高对双重 CRS 的早期发现和诊断的认识,并采取适当的治疗策略非常重要。

https://cdn.ncbi.nlm.nih.gov/pmc/blobs/4463/9927007/552600006979/fimmu-14-1098815-g001.jpg

文献AI研究员

20分钟写一篇综述,助力文献阅读效率提升50倍。

立即体验

用中文搜PubMed

大模型驱动的PubMed中文搜索引擎

马上搜索

文档翻译

学术文献翻译模型,支持多种主流文档格式。

立即体验