Suppr超能文献

氟代聚酰胺-胺树枝状大分子介导 miR-23b 递送来治疗大鼠实验性类风湿关节炎。

Fluorinated polyamidoamine dendrimer-mediated miR-23b delivery for the treatment of experimental rheumatoid arthritis in rats.

机构信息

Key Laboratory for Molecular Enzymology and Engineering of Ministry of Education, School of Life Sciences, Jilin University, 130012, Changchun, China.

出版信息

Nat Commun. 2023 Feb 20;14(1):944. doi: 10.1038/s41467-023-36625-7.

Abstract

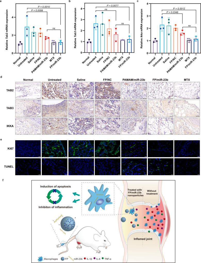
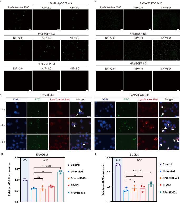
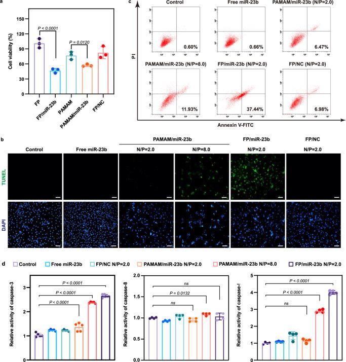
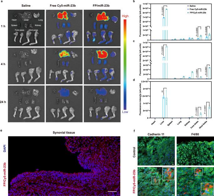
In rheumatoid arthritis (RA), insufficient apoptosis of macrophages and excessive generation of pro-inflammatory cytokines are intimately connected, accelerating the development of disease. Here, a fluorinated polyamidoamine dendrimer (FP) is used to deliver miR-23b to reduce inflammation by triggering the apoptosis of as well as inhibiting the inflammatory response in macrophages. Following the intravenous injection of FP/miR-23b nanoparticles in experimental RA models, the nanoparticles show therapeutic efficacy with inhibition of inflammatory response, reduced bone and cartilage erosion, suppression of synoviocyte infiltration and the recovery of mobility. Moreover, the nanoparticles accumulate in the inflamed joint and are non-specifically captured by synoviocytes, leading to the restoration of miR-23b expression in the synovium. The miR-23b nanoparticles target Tab2, Tab3 and Ikka to regulate the activation of NF-κB pathway in the hyperplastic synovium, thereby promoting anti-inflammatory and anti-proliferative responses. Additionally, the intravenous administration of FP/miR-23b nanoparticles do not induce obvious systemic toxicity. Overall, our work demonstrates that the combination of apoptosis induction and inflammatory inhibition could be a promising approach in the treatment of RA and possibly other autoimmune diseases.

摘要

在类风湿关节炎(RA)中,巨噬细胞凋亡不足和促炎细胞因子过度生成密切相关,加速了疾病的发展。在这里,使用氟化聚酰胺胺树枝状大分子(FP)将 miR-23b 递送至巨噬细胞,通过触发细胞凋亡并抑制炎症反应来减轻炎症。在实验性 RA 模型中静脉注射 FP/miR-23b 纳米粒子后,纳米粒子显示出治疗效果,抑制炎症反应、减少骨和软骨侵蚀、抑制滑膜细胞浸润和恢复运动能力。此外,纳米粒子在发炎的关节中积累,并被滑膜细胞非特异性捕获,导致滑膜中 miR-23b 表达的恢复。miR-23b 纳米粒子靶向 Tab2、Tab3 和 Ikka 来调节增生性滑膜中 NF-κB 通路的激活,从而促进抗炎和抗增殖反应。此外,静脉给予 FP/miR-23b 纳米粒子不会引起明显的全身毒性。总之,我们的工作表明,诱导细胞凋亡和抑制炎症的联合治疗可能是治疗 RA 及其他自身免疫性疾病的一种有前途的方法。

https://cdn.ncbi.nlm.nih.gov/pmc/blobs/c358/9941585/cd37db4c9761/41467_2023_36625_Fig1_HTML.jpg

文献AI研究员

20分钟写一篇综述,助力文献阅读效率提升50倍。

立即体验

用中文搜PubMed

大模型驱动的PubMed中文搜索引擎

马上搜索

文档翻译

学术文献翻译模型,支持多种主流文档格式。

立即体验