Suppr超能文献

一张在单核苷酸分辨率下预测的人类与新冠病毒蛋白-RNA相互作用组的计算图谱。

A computational map of the human-SARS-CoV-2 protein-RNA interactome predicted at single-nucleotide resolution.

作者信息

Horlacher Marc, Oleshko Svitlana, Hu Yue, Ghanbari Mahsa, Cantini Giulia, Schinke Patrick, Vergara Ernesto Elorduy, Bittner Florian, Mueller Nikola S, Ohler Uwe, Moyon Lambert, Marsico Annalisa

机构信息

Computational Health Center, Helmholtz Center Munich, Munich, Germany.

Informatics 12 Chair of Bioinformatics, Technical University Munich, Garching, Germany.

出版信息

NAR Genom Bioinform. 2023 Feb 20;5(1):lqad010. doi: 10.1093/nargab/lqad010. eCollection 2023 Mar.

Abstract

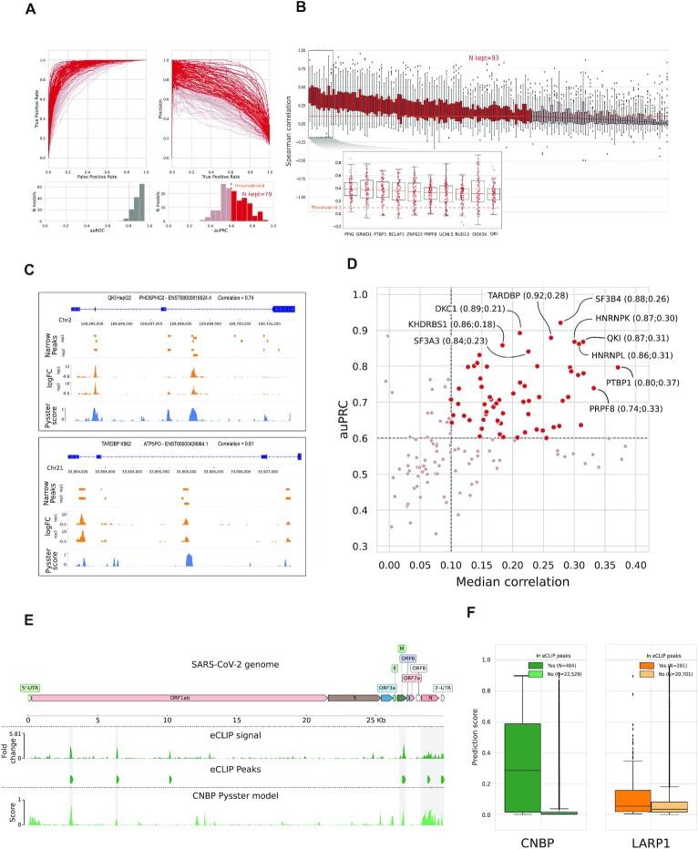
RNA-binding proteins (RBPs) are critical host factors for viral infection, however, large scale experimental investigation of the binding landscape of human RBPs to viral RNAs is costly and further complicated due to sequence variation between viral strains. To fill this gap, we investigated the role of RBPs in the context of SARS-CoV-2 by constructing the first map of human RBP-viral RNA interactions at nucleotide-resolution using two deep learning methods (pysster and DeepRiPe) trained on data from CLIP-seq experiments on more than 100 human RBPs. We evaluated conservation of RBP binding between six other human pathogenic coronaviruses and identified sites of conserved and differential binding in the UTRs of SARS-CoV-1, SARS-CoV-2 and MERS. We scored the impact of mutations from 11 variants of concern on protein-RNA interaction, identifying a set of gain- and loss-of-binding events, as well as predicted the regulatory impact of putative future mutations. Lastly, we linked RBPs to functional, OMICs and COVID-19 patient data from other studies, and identified MBNL1, FTO and FXR2 RBPs as potential clinical biomarkers. Our results contribute towards a deeper understanding of how viruses hijack host cellular pathways and open new avenues for therapeutic intervention.

摘要

RNA结合蛋白(RBPs)是病毒感染的关键宿主因子,然而,对人类RBPs与病毒RNA结合图谱进行大规模实验研究成本高昂,且由于病毒株之间的序列变异而进一步复杂化。为了填补这一空白,我们通过使用基于对100多种人类RBPs进行CLIP-seq实验数据训练的两种深度学习方法(pysster和DeepRiPe),构建了首张核苷酸分辨率的人类RBP-病毒RNA相互作用图谱,研究了RBPs在SARS-CoV-2背景下的作用。我们评估了其他六种人类致病性冠状病毒之间RBP结合的保守性,并确定了SARS-CoV-1、SARS-CoV-2和MERS的非翻译区(UTR)中保守和差异结合的位点。我们对11种关注变体的突变对蛋白质-RNA相互作用的影响进行了评分,确定了一组结合增加和减少的事件,并预测了未来可能突变的调控影响。最后,我们将RBPs与其他研究中的功能、组学和COVID-19患者数据联系起来,并确定MBNL1、FTO和FXR2 RBPs为潜在的临床生物标志物。我们的结果有助于更深入地了解病毒如何劫持宿主细胞途径,并为治疗干预开辟新途径。

https://cdn.ncbi.nlm.nih.gov/pmc/blobs/df6c/9940458/f3961da632de/lqad010fig1.jpg

文献AI研究员

20分钟写一篇综述,助力文献阅读效率提升50倍。

立即体验

用中文搜PubMed

大模型驱动的PubMed中文搜索引擎

马上搜索

文档翻译

学术文献翻译模型,支持多种主流文档格式。

立即体验