Suppr超能文献

成年人内脏脂肪指数与血清抗衰老蛋白 Klotho 之间关联的横断面分析。

A cross-sectional analysis of association between visceral adiposity index and serum anti-aging protein Klotho in adults.

机构信息

Department of Urology, Institute of Urology, West China Hospital, Sichuan University, Chengdu, China.

Department of Clinical Laboratory, Nanchong Central Hospital, Nanchong, China.

出版信息

Front Endocrinol (Lausanne). 2023 Feb 6;14:1082504. doi: 10.3389/fendo.2023.1082504. eCollection 2023.

Abstract

BACKGROUND

The visceral adiposity index (VAI) is regarded as a reliable indicator to assess body fat distribution and dysfunction. Klotho protein is a hormone with anti-aging biological functions. However, the relationship between them has not been researched.

OBJECTS

This study aimed to evaluate the association between VAI and serum anti-aging protein klotho in American adults.

METHODS

A cross-sectional study of participants was conducted based on the National Health and Nutrition Examination Surveys (NHANES) 2007-2016. Visceral adiposity was determined using the VAI score, while the klotho protein concentration was measured by ELISA kit. After adjusting some possible confounding variables, multivariate regression model was conducted to estimate the relationship between VAI and klotho protein. Furthermore, the smooth curve fitting and the segmented regression model were applied to examine the threshold effect and to calculate the inflection point.

RESULT

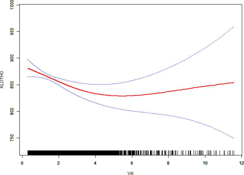
In total, 6 252 adults were eligible, with a mean VAI of 2.04 ± 0.03 and a mean klotho protein concentration of 848.79 ± 6.98 pg/ml. Multivariate regression analysis indicated that serum klotho protein concentration was lower in participants with high VAI score. When VAI was divided into quartiles, participants in the fourth quartiles of higher VAI had lower klotho protein levels (Q4: -32.25 pg/ml) than participants in the lowest quartile (Q1) after full adjustment (P < 0.05). Segmented regression suggested that the turning point value of VAI was 3.21. A 1-unit increase in VAI was significantly associated with lower klotho protein levels by -18.61 pg/ml (95% CI: -28.87, -8.35; P < 0.05) when VAI ranged from 0.29 to 3.21(accounting for 83.7% of the participants), however, the association was not significant when VAI ranged from 3.21 to 11.81 (P = 0.77).

CONCLUSION

There was a nonlinear correlation between VAI score and the serum anti-aging protein klotho concentrations, showing a saturation effect. When VAI was less than 3.21, they were negatively correlated, and when VAI was greater than 3.21, they had no obvious correlation.

摘要

背景

内脏脂肪指数(VAI)被认为是评估体脂分布和功能障碍的可靠指标。Klotho 蛋白是一种具有抗衰老生物功能的激素。然而,它们之间的关系尚未得到研究。

目的

本研究旨在评估美国成年人内脏脂肪指数(VAI)与血清抗衰老蛋白 klotho 之间的关系。

方法

基于美国国家健康与营养调查(NHANES)2007-2016 年的数据,进行了一项参与者的横断面研究。使用 VAI 评分来确定内脏脂肪堆积,使用 ELISA 试剂盒来测量 klotho 蛋白浓度。在调整了一些可能的混杂变量后,采用多元回归模型来估计 VAI 与 klotho 蛋白之间的关系。此外,还应用平滑曲线拟合和分段回归模型来检验阈值效应,并计算拐点。

结果

共有 6252 名成年人符合条件,平均 VAI 为 2.04±0.03,平均 klotho 蛋白浓度为 848.79±6.98pg/ml。多元回归分析表明,高 VAI 评分者的血清 klotho 蛋白浓度较低。当 VAI 分为四分时,VAI 较高的第四四分位组的 klotho 蛋白水平(Q4:-32.25pg/ml)低于最低四分位组(Q1)(全调整后 P<0.05)。分段回归表明,VAI 的转折点值为 3.21。VAI 每增加 1 个单位,与 klotho 蛋白水平呈负相关,降低 18.61pg/ml(95%CI:-28.87,-8.35;P<0.05),当 VAI 范围在 0.29 到 3.21 之间(占参与者的 83.7%),然而,当 VAI 范围在 3.21 到 11.81 之间时,这种关联不显著(P=0.77)。

结论

VAI 评分与血清抗衰老蛋白 klotho 浓度之间存在非线性相关性,呈现出饱和效应。当 VAI 小于 3.21 时,两者呈负相关,当 VAI 大于 3.21 时,两者无明显相关性。

https://cdn.ncbi.nlm.nih.gov/pmc/blobs/4153/9939517/dc6519c6c0bf/fendo-14-1082504-g001.jpg

文献AI研究员

20分钟写一篇综述,助力文献阅读效率提升50倍。

立即体验

用中文搜PubMed

大模型驱动的PubMed中文搜索引擎

马上搜索

文档翻译

学术文献翻译模型,支持多种主流文档格式。

立即体验