Suppr超能文献

氧化铈纳米颗粒通过Nrf2/HO-1途径保护颞下颌关节骨关节炎中的软骨细胞和软骨外植体免受氧化应激。

Cerium oxide nanoparticles protect against chondrocytes and cartilage explants from oxidative stress Nrf2/HO-1 pathway in temporomandibular joint osteoarthritis.

作者信息

Xiong Liping, Bao Han, Li Size, Gu Deao, Li Yuyang, Yin Qianwen, Li Wen, Miao Leiying, Liu Chao

机构信息

Department of Orthodontics, Nanjing Stomatological Hospital, Medical School of Nanjing University, Nanjing, China.

Department of Cariology and Endodontics, Nanjing Stomatological Hospital, Medical School of Nanjing University, Nanjing, China.

出版信息

Front Bioeng Biotechnol. 2023 Feb 3;11:1076240. doi: 10.3389/fbioe.2023.1076240. eCollection 2023.

Abstract

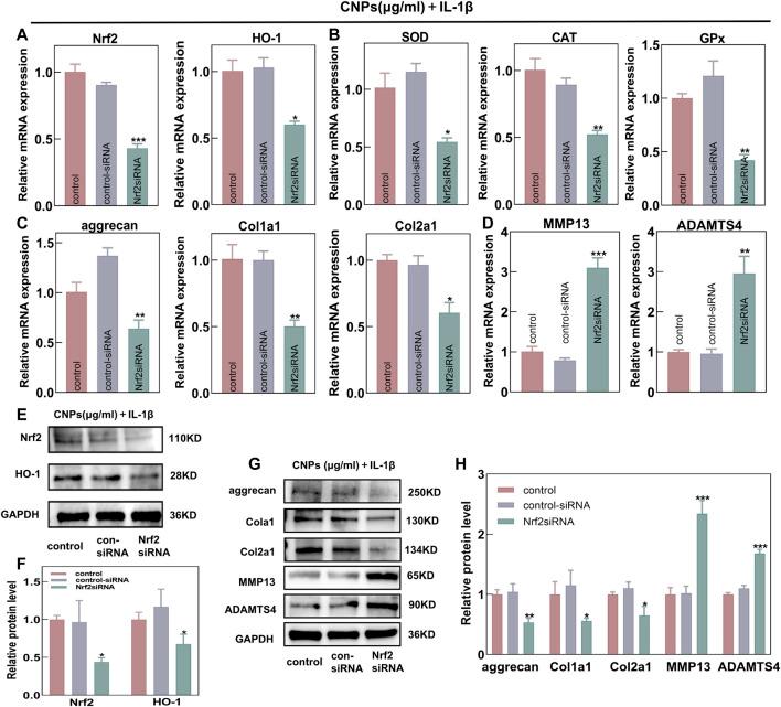
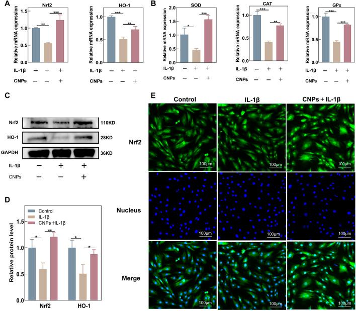
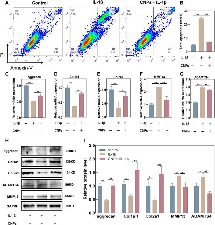
Oxidative stress is closely linked to the etiology of temporomandibular joint osteoarthritis. (TMJ-OA) and is an important therapeutic target. Cerium oxide nanoparticles (CNPs) have been broadly studied owing to their powerful antioxidant properties and potential preventive and therapeutic effects against chronic diseases. The current study was designed to explore the protective effects of CNPs on the progression of TMJ-OA and their potential mechanisms. We detected the ability of CNPs to eliminate reactive oxygen species (ROS) in chondrocytes. Moreover, their protective effects on chondrocytes were detected in the level of gene and protein. Furthermore, TUNEL assay, histology and safranin O-fast green staining were used to detect the beneficial effects of CNPs on cartilage explants. The mechanism of CNPs, protecting condylar cartilage by reducing inflammation, was further explored by knocking down the Nuclear factor-erythroid 2-related factor (Nrf2) gene. CNPs could reduce the ROS levels in chondrocytes and cartilage explants and reverse the IL-1β-induced imbalance of cartilage matrix metabolism and apoptosis. The protective effects of CNPs on cartilage were lost after key antioxidant factors including Nrf2 and heme-oxygenase 1(HO-1) were significantly reduced. In conclusion, this study demonstrated for the first time that activating the Nrf2/HO-1 signaling pathway by CNPs might have therapeutic potential for TMJ-OA.

摘要

氧化应激与颞下颌关节骨关节炎(TMJ - OA)的病因密切相关,是一个重要的治疗靶点。氧化铈纳米颗粒(CNPs)因其强大的抗氧化特性以及对慢性疾病的潜在预防和治疗作用而受到广泛研究。本研究旨在探讨CNPs对TMJ - OA进展的保护作用及其潜在机制。我们检测了CNPs清除软骨细胞中活性氧(ROS)的能力。此外,从基因和蛋白质水平检测了它们对软骨细胞的保护作用。此外,通过TUNEL检测、组织学和番红O - 固绿染色来检测CNPs对软骨外植体的有益作用。通过敲低核因子红系2相关因子(Nrf2)基因,进一步探讨了CNPs通过减轻炎症来保护髁突软骨的机制。CNPs可以降低软骨细胞和软骨外植体中的ROS水平,并逆转IL - 1β诱导的软骨基质代谢失衡和细胞凋亡。当包括Nrf2和血红素加氧酶1(HO - 1)在内的关键抗氧化因子显著降低后,CNPs对软骨的保护作用丧失。总之,本研究首次证明,CNPs激活Nrf2/HO - 1信号通路可能对TMJ - OA具有治疗潜力。

https://cdn.ncbi.nlm.nih.gov/pmc/blobs/632b/9937079/0409e0a777d0/FBIOE_fbioe-2023-1076240_wc_abs.jpg

文献AI研究员

20分钟写一篇综述,助力文献阅读效率提升50倍。

立即体验

用中文搜PubMed

大模型驱动的PubMed中文搜索引擎

马上搜索

文档翻译

学术文献翻译模型,支持多种主流文档格式。

立即体验