Suppr超能文献

AT7867通过调节干细胞维持因子Ascl2和Akt信号通路抑制结直肠癌干细胞样细胞的生长和干性。

AT7867 Inhibits the Growth of Colorectal Cancer Stem-Like Cells and Stemness by Regulating the Stem Cell Maintenance Factor Ascl2 and Akt Signaling.

作者信息

Li Yuchen, Yuan Yun, Yang Luyao, Chen Hongqing, Zhang Xufan, Wen Tian, Liao Wenhao, Zhao Maoyuan, Zhao Ziyi, Hu Qiongying

机构信息

Department of Laboratory Medicine, Hospital of Chengdu University of Traditional Chinese Medicine, Chengdu, China.

College of Medical Technology, Chengdu University of Traditional Chinese Medicine, Chengdu, China.

出版信息

Stem Cells Int. 2023 Feb 14;2023:4199052. doi: 10.1155/2023/4199052. eCollection 2023.

Abstract

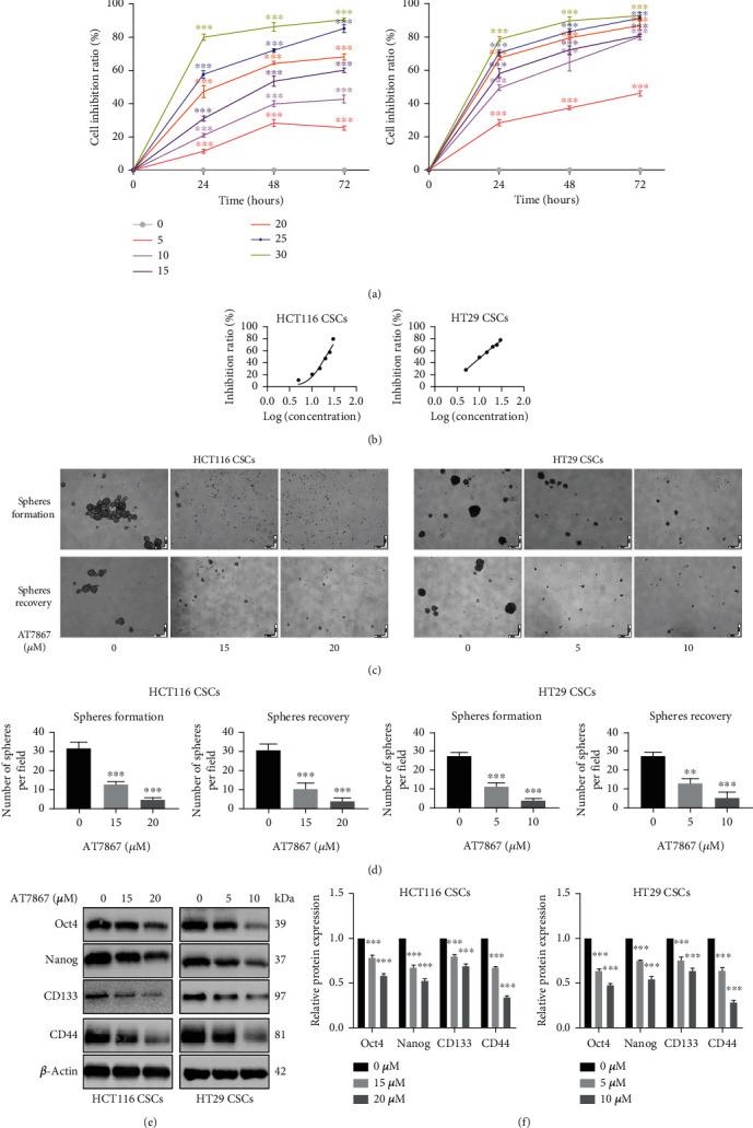
Cancer stem cells (CSCs) are the core factors leading to recurrence, insensitivity to radiotherapy and chemotherapy, and immunotherapy resistance in patients with colorectal cancer. AT7867, a potent oral AKT inhibitor, was found to have antitumor activity in colorectal cancer; however, the effect on colorectal cancer stem cells is still unclear. This study was conducted to clarify the molecular mechanism underlying the CSC growth inhibitory effects of AT7867. We cultured colorectal cancer cells (CRCs) in a serum-free medium and enriched colorectal cancer stem cells. Subsequently, the effects of AT7867 on CSCs were analyzed by CCK-8, colony formation, flow cytometry, and immunofluorescence assays. The results indicated that AT7867 induces G2/M phase arrest and cell apoptosis in cancer stem cells. Subsequently, we identified Ascl2 as the main gene affecting the stemness of colorectal cancer in AT7867 by RNA sequencing. The current study showed that Ascl2 is involved in the metastasis, invasion, and proliferation of CRCs. The next experiments demonstrated that overexpression of Ascl2 did affect the therapeutic effect of AT7867 on CRC stemness. Furthermore, compared with other Akt inhibitors, AT7867 could promote the differentiation of colorectal cancer stem cells. Thus, AT7867 might be a potential antitumor drug candidate to treat CRC by targeting CSCs.

摘要

癌症干细胞(CSCs)是导致结直肠癌患者复发、对放疗和化疗不敏感以及免疫治疗耐药的核心因素。AT7867是一种有效的口服AKT抑制剂,已发现其在结直肠癌中具有抗肿瘤活性;然而,其对结直肠癌干细胞的作用仍不清楚。本研究旨在阐明AT7867抑制CSC生长的分子机制。我们在无血清培养基中培养结直肠癌细胞(CRCs)并富集结直肠癌干细胞。随后,通过CCK-8、集落形成、流式细胞术和免疫荧光分析检测AT7867对CSCs的影响。结果表明,AT7867可诱导癌症干细胞发生G2/M期阻滞和细胞凋亡。随后,我们通过RNA测序确定Ascl2是AT7867中影响结直肠癌干性的主要基因。目前的研究表明,Ascl2参与了CRCs的转移、侵袭和增殖。接下来的实验表明,Ascl2的过表达确实会影响AT7867对CRC干性的治疗效果。此外,与其他Akt抑制剂相比,AT7867可促进结直肠癌干细胞的分化。因此,AT7867可能是一种通过靶向CSCs治疗CRC的潜在抗肿瘤药物候选物。

https://cdn.ncbi.nlm.nih.gov/pmc/blobs/f101/9943616/96ee49c2029a/SCI2023-4199052.001.jpg

文献AI研究员

20分钟写一篇综述,助力文献阅读效率提升50倍。

立即体验

用中文搜PubMed

大模型驱动的PubMed中文搜索引擎

马上搜索

文档翻译

学术文献翻译模型,支持多种主流文档格式。

立即体验