Suppr超能文献

苦瓜子提取物在肝癌中对致死性细胞凋亡和保护性自噬的双重靶向作用引发了有限的治疗效果。

Dual targets of lethal apoptosis and protective autophagy in liver cancer with periplocymarin elicit a limited therapeutic effect.

机构信息

College of Integrated Traditional Chinese and Western Medicine, Hebei University of Chinese Medicine, Shijiazhuang, Hebei 050200, P.R. China.

Hebei Medical University, Shijiazhuang, Hebei 050017, P.R. China.

出版信息

Int J Oncol. 2023 Mar;62(3). doi: 10.3892/ijo.2023.5492. Epub 2023 Feb 24.

Abstract

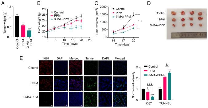
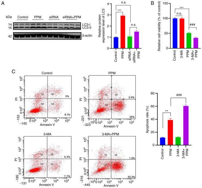
Cardiac glycosides (CGs) are candidate anticancer agents that function by increasing [Ca]i to induce apoptotic cell death in several types of cancer cells. However, new findings have shown that the anti‑cancer effects of CGs involve complex cell‑signal transduction mechanisms. Hence, exploring the potential mechanisms of action of CGs may provide insight into their anti‑cancer effects and thus aid in the selection of the appropriate CG. Periplocymarin (PPM), which is a cardiac glycoside, is an active ingredient extracted from Cortex periplocae. The role of PPM was evaluated in HepG2 cells and xenografted nude mice. Cell proliferation, real‑time ATP rate assays, western blotting, cell apoptosis assays, short interfering RNA transfection, the patch clamp technique, electron microscopy, JC‑1 staining, immunofluorescence staining and autophagic flux assays were performed to evaluate the function and regulatory mechanisms of PPM . The activity of the PPM was assessed using a mouse xenograft model. The present study demonstrated that PPM synchronously activated lethal apoptosis and protective autophagy in liver cancer, and the initiation of autophagy counteracted the inherent pro‑apoptotic capacity and impaired the anti‑cancer effects. Specifically, PPM exerted a pro‑-apoptotic effect in HepG2 cells and activated macroautophagy by initiation of the AMPK/ULK1 and mTOR signaling pathways. Activation of macroautophagy counteracted the pro‑apoptotic effects of PPM, but when it was combined with an autophagy inhibitor, the anti‑cancer effects of PPM in mice bearing HepG2 xenografts were observed. Collectively, these results indicated that a self‑limiting effect impaired the pro‑apoptotic effects of PPM in liver cancer, but when combined with an autophagy inhibitor, it may serve as a novel therapeutic option for the management of liver cancer.

摘要

强心苷(CGs)是候选的抗癌药物,通过增加[Ca]i 来诱导几种类型的癌细胞凋亡。然而,新的发现表明 CGs 的抗癌作用涉及复杂的细胞信号转导机制。因此,探索 CGs 的潜在作用机制可能有助于深入了解其抗癌作用,从而有助于选择合适的 CG。杠柳苷(PPM)是从杠柳皮中提取的一种强心苷,是一种有效成分。评估了 PPM 在 HepG2 细胞和异种移植裸鼠中的作用。进行了细胞增殖、实时 ATP 速率测定、western blot 分析、细胞凋亡测定、短发夹 RNA 转染、膜片钳技术、电子显微镜、JC-1 染色、免疫荧光染色和自噬通量测定,以评估 PPM 的功能和调节机制。使用小鼠异种移植模型评估 PPM 的活性。本研究表明,PPM 同步激活肝癌中的致命凋亡和保护性自噬,自噬的启动抵消了固有促凋亡能力并损害了抗癌作用。具体而言,PPM 在 HepG2 细胞中发挥促凋亡作用,并通过激活 AMPK/ULK1 和 mTOR 信号通路启动巨自噬。巨自噬的激活抵消了 PPM 的促凋亡作用,但当与自噬抑制剂结合时,观察到 PPM 在携带 HepG2 异种移植物的小鼠中的抗癌作用。总之,这些结果表明,自我限制效应削弱了 PPM 在肝癌中的促凋亡作用,但与自噬抑制剂结合时,可能成为肝癌治疗的新选择。

https://cdn.ncbi.nlm.nih.gov/pmc/blobs/dece/9946806/3a6850096509/IJO-62-3-05492-g00.jpg

文献AI研究员

20分钟写一篇综述,助力文献阅读效率提升50倍。

立即体验

用中文搜PubMed

大模型驱动的PubMed中文搜索引擎

马上搜索

文档翻译

学术文献翻译模型,支持多种主流文档格式。

立即体验