Suppr超能文献

单细胞 RNA 测序分析揭示巨噬细胞参与了人类散发性急性 A 型主动脉夹层的发病机制。

Single-Cell RNA-Seq Analysis Reveals Macrophages Are Involved in the Pathogenesis of Human Sporadic Acute Type A Aortic Dissection.

机构信息

Department of Cardiovascular Surgery, Sun Yat-sen Memorial Hospital, Sun Yat-sen University, Guangzhou 510120, China.

Guangdong Provincial Key Laboratory of Malignant Tumor Epigenetics and Gene Regulation, Sun Yat-sen Memorial Hospital, Sun Yat-sen University, Guangzhou 510120, China.

出版信息

Biomolecules. 2023 Feb 20;13(2):399. doi: 10.3390/biom13020399.

Abstract

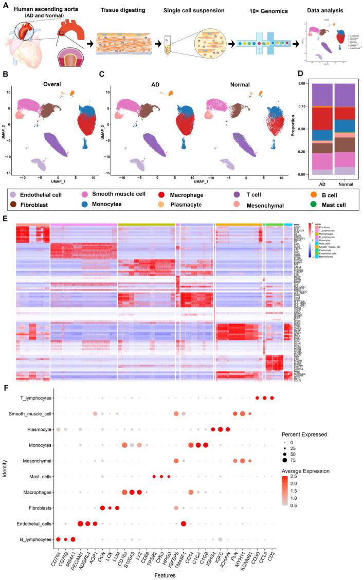
Macrophages play an important role in the progression of sporadic acute type A aortic dissection (ATAAD). The aim of this study was to characterize the cellular heterogeneity of macrophages in ATAAD tissues by scRNA-seq. Ascending aortic wall tissue from six ATAAD patients and three heart transplant donors was assessed by scRNA-seq and then analyzed and validated by various bioinformatic algorithms and histopathology experiments. The results revealed that the proportion of macrophages in ATAAD tissues (24.51%) was significantly higher than that in normal tissues (13.69%). Among the six macrophage subclusters, pro-inflammatory macrophages accounted for 14.96% of macrophages in the AD group and 0.18% in the normal group. Chemokine- and inflammation-related genes (CCL2, CCL20, S100A8, and S100A9) were expressed more intensively in macrophages in ATAAD tissue than in those in normal tissue. Additionally, intercellular communication analysis and transcription factor analysis indicated the activation of inflammation and degradation of the extracellular matrix in ATAAD tissue. Finally, immunohistochemistry, immunofluorescence, and Western blot experiments confirmed the overexpression of macrophage marker genes (CD68 and CD163) and matrix metalloproteinases (MMP9 and MMP2) in ATAAD tissue. Collectively, our study provides a preliminary evaluation of the role of macrophages in ATAAD, and the results could aid in the development of therapeutic options in the future.

摘要

巨噬细胞在散发性急性 A 型主动脉夹层(ATAAD)的进展中发挥着重要作用。本研究旨在通过 scRNA-seq 来描绘 ATAAD 组织中巨噬细胞的细胞异质性。通过 scRNA-seq 评估了 6 名 ATAAD 患者和 3 名心脏移植供体的升主动脉壁组织,然后通过各种生物信息学算法和组织病理学实验进行分析和验证。结果表明,ATAAD 组织中巨噬细胞的比例(24.51%)明显高于正常组织(13.69%)。在六个巨噬细胞亚群中,促炎巨噬细胞在 AD 组中占巨噬细胞的 14.96%,而在正常组中仅占 0.18%。趋化因子和炎症相关基因(CCL2、CCL20、S100A8 和 S100A9)在 ATAAD 组织中的巨噬细胞中表达更为强烈。此外,细胞间通讯分析和转录因子分析表明,ATAAD 组织中的炎症激活和细胞外基质降解。最后,免疫组织化学、免疫荧光和 Western blot 实验证实了 ATAAD 组织中巨噬细胞标记基因(CD68 和 CD163)和基质金属蛋白酶(MMP9 和 MMP2)的过表达。总之,我们的研究对巨噬细胞在 ATAAD 中的作用进行了初步评估,研究结果可能有助于未来治疗方案的开发。

https://cdn.ncbi.nlm.nih.gov/pmc/blobs/021d/9952989/6a9bcc19a049/biomolecules-13-00399-g001.jpg

文献AI研究员

20分钟写一篇综述,助力文献阅读效率提升50倍。

立即体验

用中文搜PubMed

大模型驱动的PubMed中文搜索引擎

马上搜索

文档翻译

学术文献翻译模型,支持多种主流文档格式。

立即体验