Suppr超能文献

基于统一科技接受与使用理论 2 (UTAUT-2)模型理解中国移动医疗应用的使用意图。

Understanding Use Intention of mHealth Applications Based on the Unified Theory of Acceptance and Use of Technology 2 (UTAUT-2) Model in China.

机构信息

School of Biological Science and Medical Engineering, Beihang University, Beijing 100191, China.

Faculty of Psychology, Beijing Normal University, Beijing 100875, China.

出版信息

Int J Environ Res Public Health. 2023 Feb 10;20(4):3139. doi: 10.3390/ijerph20043139.

Abstract

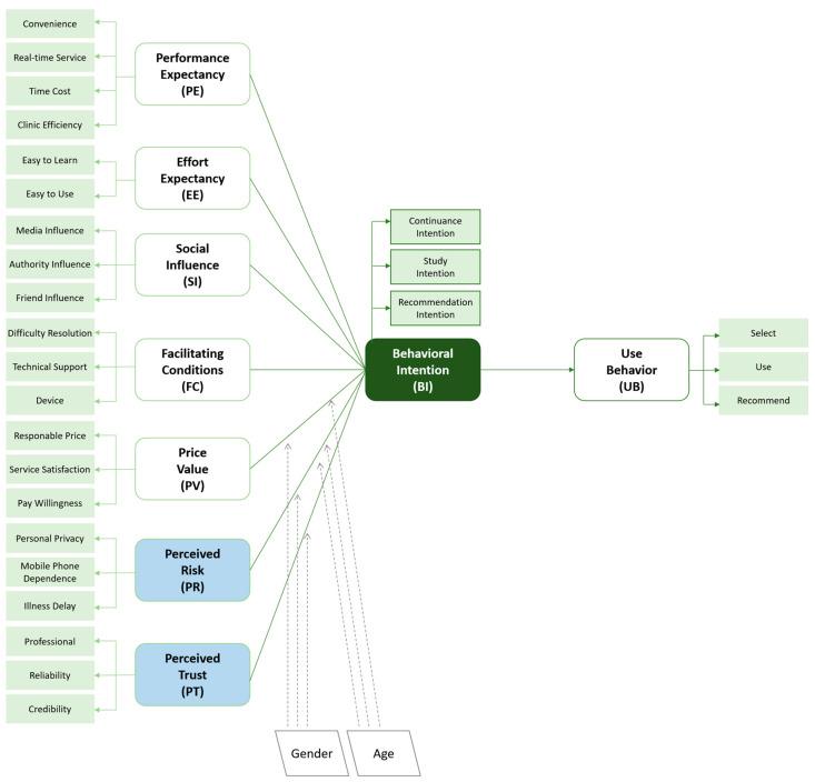
The COVID-19 pandemic has significantly impacted the healthcare industry, especially public health resources and resource allocation. With the change in people's lifestyles and increased demand for medical and health care in the post-pandemic era, the Internet and home healthcare have rapidly developed. As an essential part of Internet healthcare, mobile health (mHealth) applications help to fundamentally address the lack of medical resources and meet people's healthcare needs. In this mixed-method study, we conducted in-depth interviews with 20 users in China (mean age = 26.13, SD = 2.80, all born in China) during the pandemic, based on the unified theory of acceptance and use of technology 2 (UTAUT-2) mode, and identified four dimensions of user needs in mHealth scenarios: convenience, control, trust, and emotionality. Based on the interview results, we adjusted the independent variables, deleted the hedonic motivation and the habit, and added the perceived trust and perceived risk as the variables. Using a structural equation model (SEM), we designed the questionnaire according to the qualitative results and collected data from 371 participants (above 18 years old, 43.9% male) online to examine the interrelationships these variables. The results show that performance expectancy (β = 0.40, < 0.001), effort expectancy (β = 0.40, < 0.001), social influence (β = 0.14, < 0.05), facilitating condition (β = 0.15, < 0.001), and perceived trust (β = 0.31, < 0.001) had positive effects on use intention. Perceived risk (β = -0.31, < 0.001) harmed use intention, and price value (β = 0.10, > 0.5) had no significant effects on use intention. Finally, we discussed design and development guidelines that can enhance user experience of mHealth applications. This research combines the actual needs and the main factors affecting the use intention of users, solves the problems of low satisfaction of user experience, and provides better strategic suggestions for developing mHealth applications in the future.

摘要

新冠疫情对医疗保健行业产生了重大影响,特别是公共卫生资源和资源配置。随着人们生活方式的改变和后疫情时代对医疗保健需求的增加,互联网和家庭医疗保健迅速发展。作为互联网医疗保健的重要组成部分,移动健康 (mHealth) 应用程序有助于从根本上解决医疗资源短缺问题,并满足人们的医疗保健需求。在这项混合方法研究中,我们根据统一技术接受和使用理论 2(UTAUT-2)模式,对中国 20 名用户(平均年龄=26.13,标准差=2.80,均为中国出生)进行了深入访谈,确定了 mHealth 场景中的用户需求四个维度:便利性、控制性、信任感和情感性。基于访谈结果,我们调整了自变量,删除了享乐动机和习惯,并将感知信任和感知风险作为变量添加。我们使用结构方程模型 (SEM) 根据定性结果设计问卷,并在线收集了 371 名参与者(18 岁以上,43.9%为男性)的数据,以检验这些变量之间的相互关系。结果表明,绩效期望(β=0.40,<0.001)、努力期望(β=0.40,<0.001)、社会影响(β=0.14,<0.05)、促进条件(β=0.15,<0.001)和感知信任(β=0.31,<0.001)对使用意图有积极影响。感知风险(β=-0.31,<0.001)损害了使用意图,而价格价值(β=0.10,>0.5)对使用意图没有显著影响。最后,我们讨论了可以增强 mHealth 应用程序用户体验的设计和开发指南。本研究结合了实际需求和影响用户使用意图的主要因素,解决了用户体验满意度低的问题,为未来开发 mHealth 应用程序提供了更好的战略建议。

https://cdn.ncbi.nlm.nih.gov/pmc/blobs/9e78/9960455/f06b772ad615/ijerph-20-03139-g001.jpg

文献AI研究员

20分钟写一篇综述,助力文献阅读效率提升50倍。

立即体验

用中文搜PubMed

大模型驱动的PubMed中文搜索引擎

马上搜索

文档翻译

学术文献翻译模型,支持多种主流文档格式。

立即体验