Suppr超能文献

条件性敲除耳蜗支持细胞中的糖皮质激素和盐皮质激素受体揭示了它们在听力敏感性和噪声性听力损失恢复动力学方面的差异作用。

Conditional Ablation of Glucocorticoid and Mineralocorticoid Receptors from Cochlear Supporting Cells Reveals Their Differential Roles for Hearing Sensitivity and Dynamics of Recovery from Noise-Induced Hearing Loss.

机构信息

Graduate Program in Neuroscience, University of Mississippi Medical Center, Jackson, MS 39216, USA.

Department of Otolaryngology-Head and Neck Surgery, University of Mississippi Medical Center, Jackson, MS 39216, USA.

出版信息

Int J Mol Sci. 2023 Feb 7;24(4):3320. doi: 10.3390/ijms24043320.

Abstract

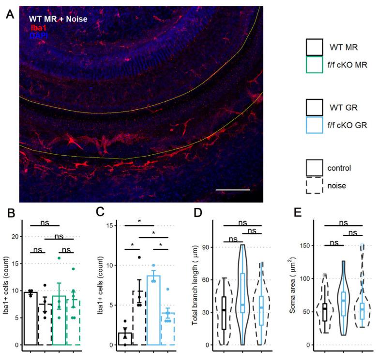
Endogenous glucocorticoids (GC) are known to modulate basic elements of cochlear physiology. These include both noise-induced injury and circadian rhythms. While GC signaling in the cochlea can directly influence auditory transduction via actions on hair cells and spiral ganglion neurons, evidence also indicates that GC signaling exerts effects via tissue homeostatic processes that can include effects on cochlear immunomodulation. GCs act at both the glucocorticoid receptor (GR) and the mineralocorticoid receptor (MR). Most cell types in the cochlea express both receptors sensitive to GCs. The GR is associated with acquired sensorineural hearing loss (SNHL) through its effects on both gene expression and immunomodulatory programs. The MR has been associated with age-related hearing loss through dysfunction of ionic homeostatic balance. Cochlear supporting cells maintain local homeostatic requirements, are sensitive to perturbation, and participate in inflammatory signaling. Here, we have used conditional gene manipulation techniques to target Nr3c1 (GR) or Nr3c2 (MR) for tamoxifen-induced gene ablation in Sox9-expressing cochlear supporting cells of adult mice to investigate whether either of the receptors sensitive to GCs plays a role in protecting against (or exacerbating) noise-induced cochlear damage. We have selected mild intensity noise exposure to examine the role of these receptors related to more commonly experienced noise levels. Our results reveal distinct roles of these GC receptors for both basal auditory thresholds prior to noise exposure and during recovery from mild noise exposure. Prior to noise exposure, auditory brainstem responses (ABRs) were measured in mice carrying the floxed allele of interest and the Cre recombinase transgene, but not receiving tamoxifen injections (defined as control (no tamoxifen treatment), versus conditional knockout (cKO) mice, defined as mice having received tamoxifen injections. Results revealed hypersensitive thresholds to mid- to low-frequencies after tamoxifen-induced GR ablation from Sox9-expressing cochlear supporting cells compared to control (no tamoxifen) mice. GR ablation from Sox9-expressing cochlear supporting cells resulted in a permanent threshold shift in mid-basal cochlear frequency regions after mild noise exposure that produced only a temporary threshold shift in both control (no tamoxifen) f/fGR:Sox9iCre and heterozygous f/+GR:Sox9iCre tamoxifen-treated mice. A similar comparison of basal ABRs measured in control (no tamoxifen) and tamoxifen-treated, floxed MR mice prior to noise exposure indicated no difference in baseline thresholds. After mild noise exposure, MR ablation was initially associated with a complete threshold recovery at 22.6 kHz by 3 days post-noise. Threshold continued to shift to higher sensitivity over time such that by 30 days post-noise exposure the 22.6 kHz ABR threshold was 10 dB more sensitive than baseline. Further, MR ablation produced a temporary reduction in peak 1 neural amplitude one day post-noise. While supporting cell GR ablation trended towards reducing numbers of ribbon synapses, MR ablation reduced ribbon synapse counts but did not exacerbate noise-induced damage including synapse loss at the experimental endpoint. GR ablation from the targeted supporting cells increased the basal resting number of Iba1-positive (innate) immune cells (no noise exposure) and decreased the number of Iba1-positive cells seven days following noise exposure. MR ablation did not alter innate immune cell numbers at seven days post-noise exposure. Taken together, these findings support differential roles of cochlear supporting cell MR and GR expression at basal, resting conditions and especially during recovery from noise exposure.

摘要

内源性糖皮质激素(GC)已知可调节耳蜗生理的基本要素。 这些包括噪声诱导的损伤和昼夜节律。 虽然耳蜗中的 GC 信号可以通过对毛细胞和螺旋神经节神经元的作用直接影响听觉转导,但有证据表明 GC 信号通过包括对耳蜗免疫调节的影响在内的组织稳态过程发挥作用。 GC 在糖皮质激素受体(GR)和盐皮质激素受体(MR)上均有作用。 耳蜗中的大多数细胞类型均表达对 GC 敏感的两种受体。 GR 通过其对基因表达和免疫调节程序的影响,与获得性感觉神经性听力损失(SNHL)有关。 MR 通过离子稳态平衡的功能障碍与年龄相关性听力损失有关。 耳蜗支持细胞维持局部稳态需求,对干扰敏感,并参与炎症信号。 在这里,我们使用条件基因操作技术靶向 Nr3c1(GR)或 Nr3c2(MR),以在成年小鼠的 Sox9 表达耳蜗支持细胞中进行他莫昔芬诱导的基因消融,以研究这些对 GC 敏感的受体中的任何一个是否在预防(或加剧)噪声诱导的耳蜗损伤方面发挥作用。 我们选择了轻度强度噪声暴露来检查这些受体与更常见的噪声水平相关的作用。 我们的结果揭示了这些 GC 受体在噪声暴露前的基础听觉阈值和轻度噪声暴露后的恢复过程中的不同作用。 在噪声暴露之前,在携带感兴趣的 floxed 等位基因和 Cre 重组酶转基因的小鼠中测量了听觉脑干反应(ABR),但未接受他莫昔芬注射(定义为对照(未接受他莫昔芬治疗),与条件性敲除(cKO)小鼠相比,定义为接受他莫昔芬注射的小鼠。 结果显示,与对照(未接受他莫昔芬)小鼠相比,他莫昔芬诱导的 Sox9 表达耳蜗支持细胞中 GR 消融后,对中低频的阈值变得更加敏感。 轻度噪声暴露后,Sox9 表达的耳蜗支持细胞中 GR 的消融导致中基底耳蜗频率区的永久性阈移,而在对照(未接受他莫昔芬)f/fGR:Sox9iCre 和杂合子 f/+GR:Sox9iCre 他莫昔芬处理的小鼠中仅产生暂时性阈移。 在噪声暴露前,对对照(未接受他莫昔芬)和接受他莫昔芬处理的 floxed MR 小鼠进行的基本 ABR 测量的类似比较表明,基线阈值没有差异。 轻度噪声暴露后,MR 消融最初与 22.6 kHz 处的 3 天内完全阈值恢复有关。 随着时间的推移,阈值继续向更高的敏感性移动,以至于在噪声暴露后 30 天,22.6 kHz 的 ABR 阈值比基线敏感 10 dB。 此外,MR 消融在噪声后一天降低了峰 1 神经幅度。 虽然支持细胞 GR 消融有减少连接蛋白突触的趋势,但 MR 消融减少了连接蛋白突触的数量,但并没有加剧包括在实验终点处的连接蛋白丢失在内的噪声诱导的损伤。 GR 从靶向支持细胞中的消融增加了静息状态下固有免疫细胞(无噪声暴露)的基础静息数量,并在噪声暴露后 7 天减少了固有免疫细胞的数量。 MR 消融在噪声暴露后 7 天并未改变固有免疫细胞的数量。 总之,这些发现支持耳蜗支持细胞 MR 和 GR 表达在基础、静止条件下,特别是在噪声暴露后的恢复过程中的差异作用。

https://cdn.ncbi.nlm.nih.gov/pmc/blobs/cbcb/9961551/3b61f0695688/ijms-24-03320-g001.jpg

文献AI研究员

20分钟写一篇综述,助力文献阅读效率提升50倍。

立即体验

用中文搜PubMed

大模型驱动的PubMed中文搜索引擎

马上搜索

文档翻译

学术文献翻译模型,支持多种主流文档格式。

立即体验