Suppr超能文献

环状胰岛素受体在绵羊中通过miR-152/轴抑制脂肪来源的基质血管成分的成脂分化。

circINSR Inhibits Adipogenic Differentiation of Adipose-Derived Stromal Vascular Fractions through the miR-152/ Axis in Sheep.

作者信息

Zhao Bishi, Zhang Hanyue, Zhao Dan, Liang Yu, Qiao Liying, Liu Jianhua, Pan Yangyang, Yang Kaijie, Liu Wenzhong

机构信息

College of Animal Science, Shanxi Agricultural University, Jinzhong 030801, China.

出版信息

Int J Mol Sci. 2023 Feb 9;24(4):3501. doi: 10.3390/ijms24043501.

Abstract

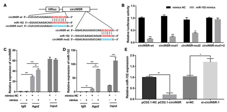
Adipose tissue plays a crucial role in energy metabolism. Several studies have shown that circular RNA (circRNA) is involved in the regulation of fat development and lipid metabolism. However, little is known about their involvement in the adipogenic differentiation of ovine stromal vascular fractions (SVFs). Here, based on previous sequencing data and bioinformatics analysis, a novel circINSR was identified in sheep, which acts as a sponge to promote miR-152 in inhibiting the adipogenic differentiation of ovine SVFs. The interactions between circINSR and miR-152 were examined using bioinformatics, luciferase assays, and RNA immunoprecipitation. Of note, we found that circINSR was involved in adipogenic differentiation via the miR-152/mesenchyme homeobox 2 () pathway. inhibited adipogenic differentiation of ovine SVFs and miR-152 inhibited the expression of . In other words, circINSR directly isolates miR-152 in the cytoplasm and inhibits its ability to promote adipogenic differentiation of ovine SVFs. In summary, this study revealed the role of circINSR in the adipogenic differentiation of ovine SVFs and its regulatory mechanisms, providing a reference for further interpretation of the development of ovine fat and its regulatory mechanisms.

摘要

脂肪组织在能量代谢中起着至关重要的作用。多项研究表明,环状RNA(circRNA)参与脂肪发育和脂质代谢的调控。然而,关于它们在绵羊基质血管组分(SVFs)成脂分化中的作用却知之甚少。在此,基于先前的测序数据和生物信息学分析,在绵羊中鉴定出一种新型的circINSR,它作为一种海绵体,促进miR-152抑制绵羊SVFs的成脂分化。使用生物信息学、荧光素酶报告基因检测和RNA免疫沉淀法检测了circINSR与miR-152之间的相互作用。值得注意的是,我们发现circINSR通过miR-152/间充质同源盒2()途径参与成脂分化。抑制绵羊SVFs的成脂分化,而miR-152抑制的表达。换句话说,circINSR在细胞质中直接隔离miR-152,并抑制其促进绵羊SVFs成脂分化的能力。总之,本研究揭示了circINSR在绵羊SVFs成脂分化中的作用及其调控机制,为进一步阐释绵羊脂肪发育及其调控机制提供了参考。

https://cdn.ncbi.nlm.nih.gov/pmc/blobs/bd0d/9964708/66ca0042b921/ijms-24-03501-g001.jpg

文献AI研究员

20分钟写一篇综述,助力文献阅读效率提升50倍。

立即体验

用中文搜PubMed

大模型驱动的PubMed中文搜索引擎

马上搜索

文档翻译

学术文献翻译模型,支持多种主流文档格式。

立即体验