Suppr超能文献

CREB 通过 SCF/KIT 轴在部分依赖于 ERK 的方式中被激活,并协调人皮肤肥大细胞的存活和即刻早期基因的诱导。

CREB Is Activated by the SCF/KIT Axis in a Partially ERK-Dependent Manner and Orchestrates Survival and the Induction of Immediate Early Genes in Human Skin Mast Cells.

机构信息

Fraunhofer Institute for Translational Medicine and Pharmacology ITMP, Immunology and Allergology IA, 12203 Berlin, Germany.

Charité-Universitätsmedizin Berlin, Corporate Member of Freie Universität Berlin and Humboldt Universität zu Berlin, Institute of Allergology, Hindenburgdamm 30, 12203 Berlin, Germany.

出版信息

Int J Mol Sci. 2023 Feb 18;24(4):4135. doi: 10.3390/ijms24044135.

Abstract

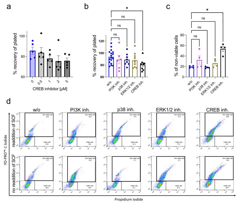
cAMP response element binding protein (CREB) functions as a prototypical stimulus-inducible transcription factor (TF) that initiates multiple cellular changes in response to activation. Despite pronounced expression in mast cells (MCs), CREB function is surprisingly ill-defined in the lineage. Skin MCs (skMCs) are critical effector cells in acute allergic and pseudo-allergic settings, and they contribute to various chronic dermatoses such as urticaria, atopic dermatitis, allergic contact dermatitis, psoriasis, prurigo, rosacea and others. Using MCs of skin origin, we demonstrate herein that CREB is rapidly phosphorylated on serine-133 upon SCF-mediated KIT dimerization. Phosphorylation initiated by the SCF/KIT axis required intrinsic KIT kinase activity and partially depended on ERK1/2, but not on other kinases such as p38, JNK, PI3K or PKA. CREB was constitutively nuclear, where phosphorylation occurred. Interestingly, ERK did not translocate to the nucleus upon SCF activation of skMCs, but a fraction was present in the nucleus at baseline, and phosphorylation was prompted in the cytoplasm and nucleus in situ. CREB was required for SCF-facilitated survival, as demonstrated with the CREB-selective inhibitor 666-15. Knock-down of CREB by RNA interference duplicated CREB's anti-apoptotic function. On comparison with other modules (PI3K, p38 and MEK/ERK), CREB was equal or more potent at survival promotion. SCF efficiently induces immediate early genes (IEGs) in skMCs (, and ). We now demonstrate that CREB is an essential partaker in this induction. Collectively, the ancient TF CREB is a crucial component of skMCs, where it operates as an effector of the SCF/KIT axis, orchestrating IEG induction and lifespan.

摘要

环磷酸腺苷反应元件结合蛋白(CREB)作为一种典型的刺激诱导转录因子(TF),在被激活后可启动多种细胞变化。尽管肥大细胞(MCs)中明显表达,但 CREB 的功能在该谱系中却出人意料地不明确。皮肤 MCs(skMCs)是急性过敏和假性过敏环境中的关键效应细胞,它们还参与各种慢性皮肤病,如荨麻疹、特应性皮炎、过敏性接触性皮炎、银屑病、瘙痒症、酒渣鼻等。本文利用皮肤来源的 MCs 证明,在 SCF 介导的 KIT 二聚化作用下,CREB 可迅速在丝氨酸 133 位发生磷酸化。由 SCF/KIT 轴引发的磷酸化需要内在的 KIT 激酶活性,部分依赖于 ERK1/2,但不依赖于其他激酶,如 p38、JNK、PI3K 或 PKA。CREB 持续存在于核内,并且在此处发生磷酸化。有趣的是,ERK 在 SCF 激活 skMCs 时不会向核内转位,但在基础状态下,有一部分存在于核内,并且磷酸化在细胞质和核内原位发生。我们使用 CREB 选择性抑制剂 666-15 证明 CREB 对于 SCF 促进的存活是必需的。通过 RNA 干扰敲低 CREB 可复制 CREB 的抗凋亡功能。与其他模块(PI3K、p38 和 MEK/ERK)相比,CREB 在促进存活方面同等有效或更有效。SCF 可有效地诱导 skMCs 中的即刻早期基因(IEGs)(、和)。现在我们证明 CREB 是这种诱导作用的重要参与者。总之,古老的 TF CREB 是 skMCs 的重要组成部分,在该细胞中,它作为 SCF/KIT 轴的效应物发挥作用,协调 IEG 诱导和寿命。

https://cdn.ncbi.nlm.nih.gov/pmc/blobs/d4cd/9966046/c4dc2d6a70f9/ijms-24-04135-g001.jpg

文献AI研究员

20分钟写一篇综述,助力文献阅读效率提升50倍。

立即体验

用中文搜PubMed

大模型驱动的PubMed中文搜索引擎

马上搜索

文档翻译

学术文献翻译模型,支持多种主流文档格式。

立即体验