Suppr超能文献

Zeb1/MtCK1 代谢轴控制破骨细胞激活和骨骼重塑。

A Zeb1/MtCK1 metabolic axis controls osteoclast activation and skeletal remodeling.

机构信息

The State Key Laboratory Breeding Base of Basic Science of Stomatology (Hubei-MOST) and Key Laboratory of Oral Biomedicine Ministry of Education, School and Hospital of Stomatology, Wuhan University, Wuhan, China.

Division of Genetic Medicine, Department of Internal Medicine, University of Michigan, Ann Arbor, MI, USA.

出版信息

EMBO J. 2023 Apr 3;42(7):e111148. doi: 10.15252/embj.2022111148. Epub 2023 Feb 27.

Abstract

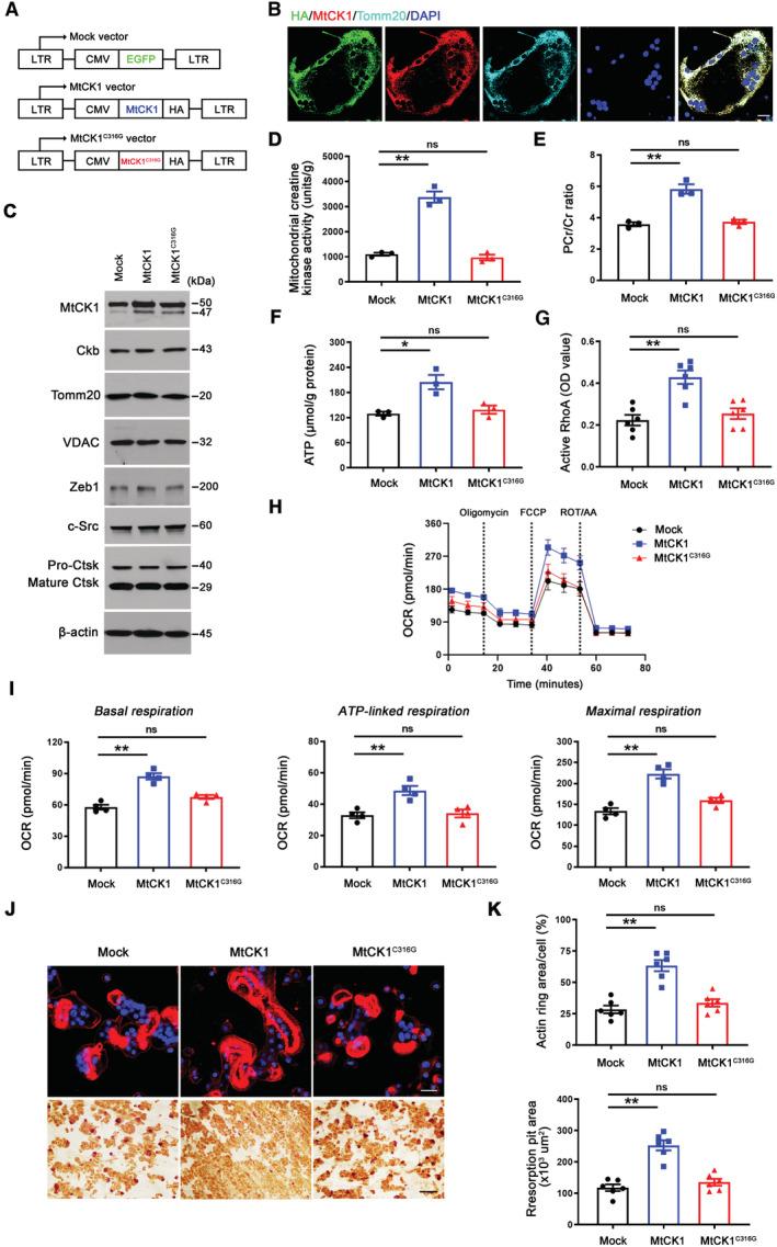
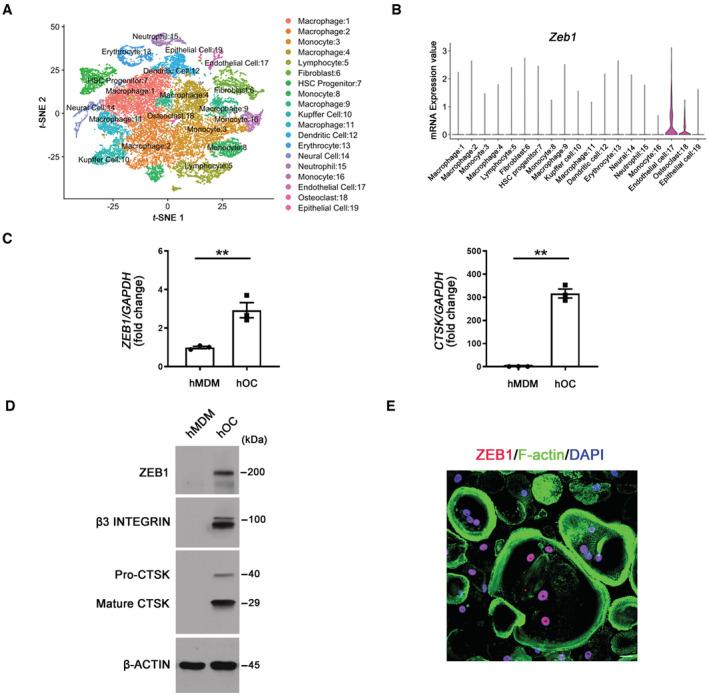
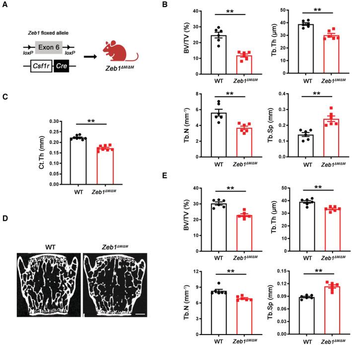
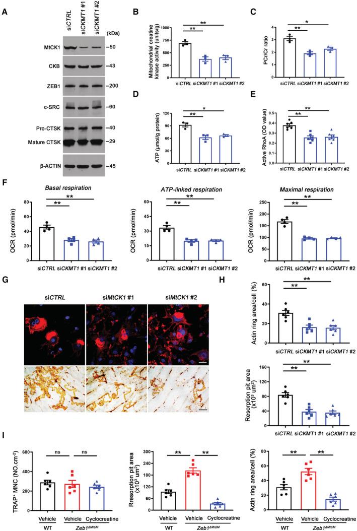
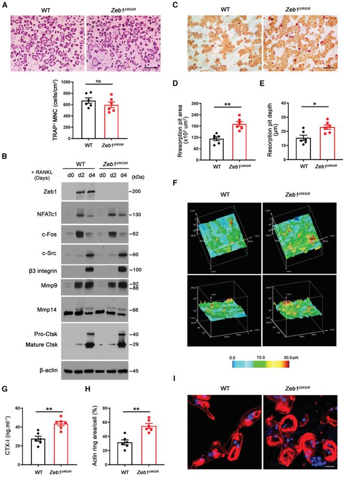
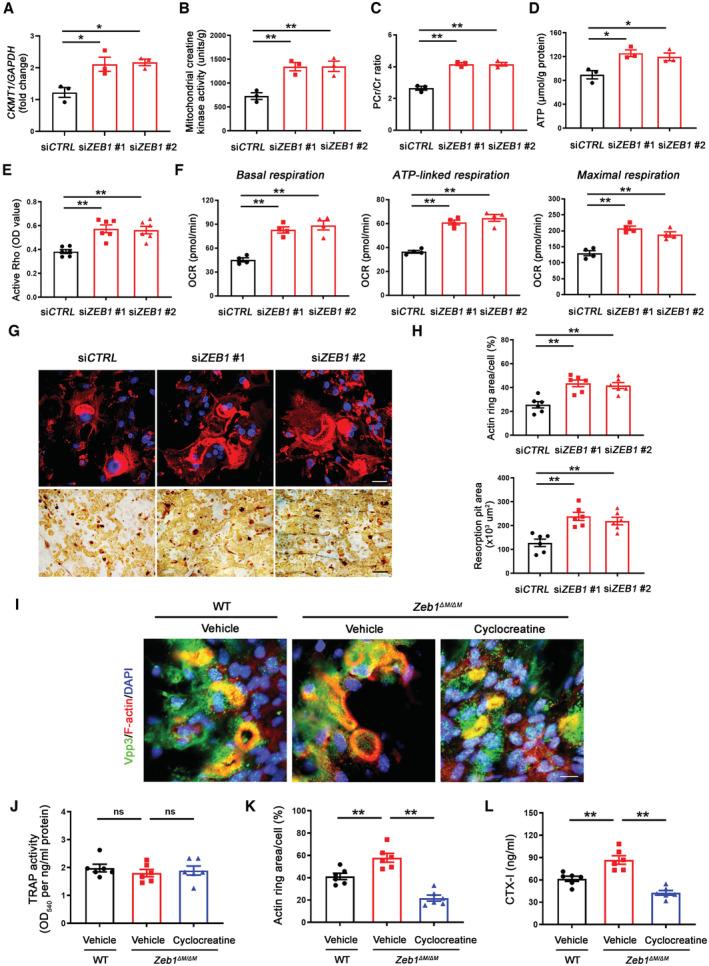
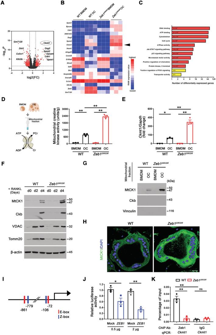
Osteoclasts are bone-resorbing polykaryons responsible for skeletal remodeling during health and disease. Coincident with their differentiation from myeloid precursors, osteoclasts undergo extensive transcriptional and metabolic reprogramming in order to acquire the cellular machinery necessary to demineralize bone and digest its interwoven extracellular matrix. While attempting to identify new regulatory molecules critical to bone resorption, we discovered that murine and human osteoclast differentiation is accompanied by the expression of Zeb1, a zinc-finger transcriptional repressor whose role in normal development is most frequently linked to the control of epithelial-mesenchymal programs. However, following targeting, we find that Zeb1 serves as an unexpected regulator of osteoclast energy metabolism. In vivo, Zeb1-null osteoclasts assume a hyperactivated state, markedly decreasing bone density due to excessive resorptive activity. Mechanistically, Zeb1 acts in a rheostat-like fashion to modulate murine and human osteoclast activity by transcriptionally repressing an ATP-buffering enzyme, mitochondrial creatine kinase 1 (MtCK1), thereby controlling the phosphocreatine energy shuttle and mitochondrial respiration. Together, these studies identify a novel Zeb1/MtCK1 axis that exerts metabolic control over bone resorption in vitro and in vivo.

摘要

破骨细胞是一种骨吸收多核细胞,负责健康和疾病状态下的骨骼重塑。破骨细胞从髓系前体细胞分化时,会经历广泛的转录和代谢重编程,以获得矿化骨和消化其交织的细胞外基质所需的细胞机制。在试图鉴定对骨吸收至关重要的新调节分子时,我们发现,鼠和人破骨细胞分化伴随着 Zeb1 的表达,Zeb1 是一种锌指转录抑制剂,其在正常发育中的作用通常与上皮-间充质程序的控制有关。然而,在靶向 Zeb1 后,我们发现 Zeb1 是破骨细胞能量代谢的一个意外调节因子。在体内,Zeb1 缺失的破骨细胞呈过度激活状态,由于过度的吸收活性,导致骨密度显著降低。从机制上讲,Zeb1 通过转录抑制一种 ATP 缓冲酶——线粒体肌酸激酶 1(MtCK1),以变阻器样的方式作用,从而控制磷酸肌酸能量穿梭和线粒体呼吸,来调节鼠和人破骨细胞的活性。总之,这些研究确定了一个新的 Zeb1/MtCK1 轴,它在体外和体内对骨吸收进行代谢控制。

https://cdn.ncbi.nlm.nih.gov/pmc/blobs/925c/10068323/7c092353605b/EMBJ-42-e111148-g008.jpg

文献AI研究员

20分钟写一篇综述,助力文献阅读效率提升50倍。

立即体验

用中文搜PubMed

大模型驱动的PubMed中文搜索引擎

马上搜索

文档翻译

学术文献翻译模型,支持多种主流文档格式。

立即体验