Suppr超能文献

单细胞转录组学用于定义恶性疟原虫在蚊子中肠的阶段转变

Single-Cell Transcriptomics To Define Plasmodium falciparum Stage Transition in the Mosquito Midgut.

作者信息

Mohammed Mubasher, Dziedziech Alexis, Sekar Vaishnovi, Ernest Medard, Alves E Silva Thiago Luiz, Balan Balu, Emami S Noushin, Biryukova Inna, Friedländer Marc R, Jex Aaron, Jacobs-Lorena Marcelo, Henriksson Johan, Vega-Rodriguez Joel, Ankarklev Johan

机构信息

Department of Molecular Biosciences, The Wenner-Gren Institute, Stockholm University, Stockholm, Sweden.

Science for Life Laboratory, Department of Molecular Biosciences, The Wenner-Gren Institute, Stockholm University, Stockholm, Sweden.

出版信息

Microbiol Spectr. 2023 Feb 27;11(2):e0367122. doi: 10.1128/spectrum.03671-22.

Abstract

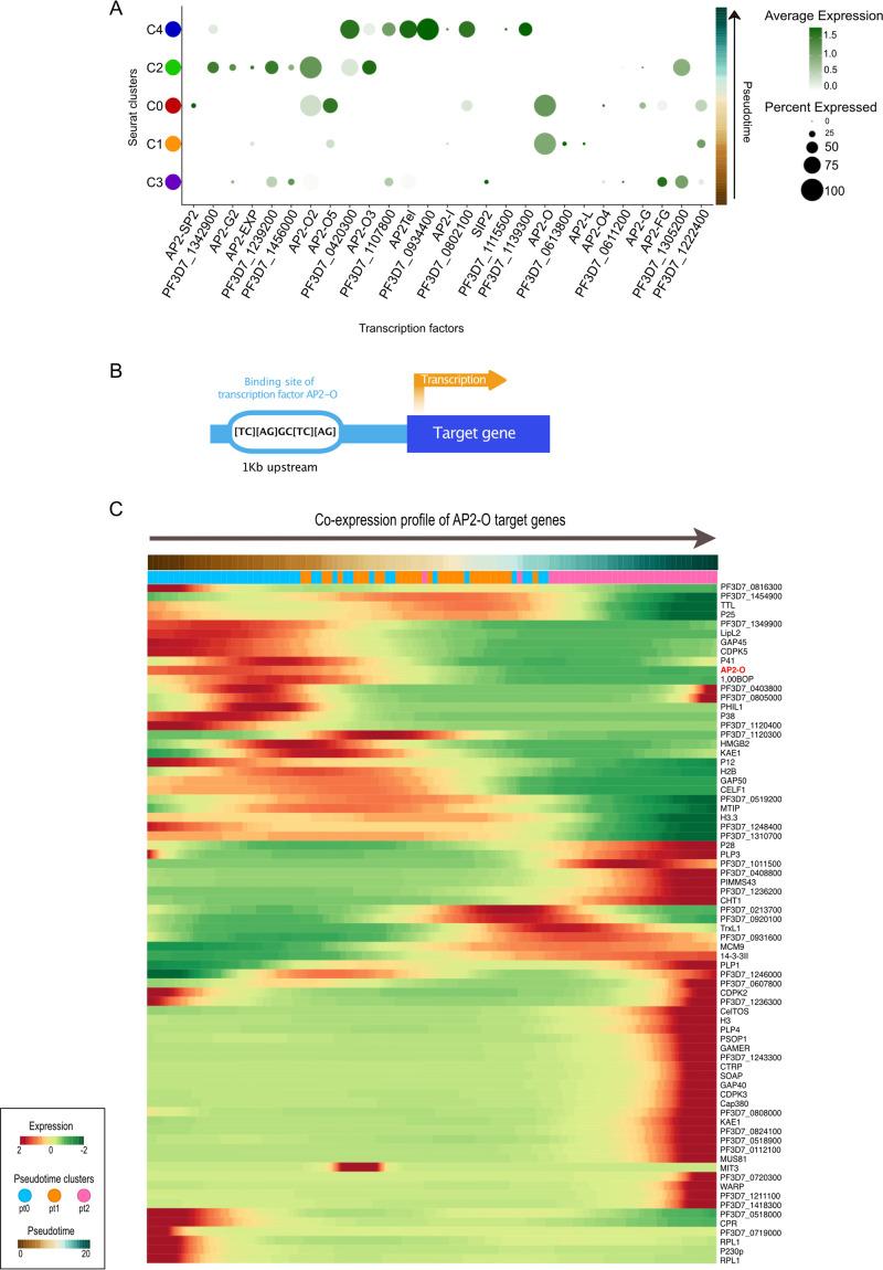
Malaria inflicts the highest rate of morbidity and mortality among the vector-borne diseases. The dramatic bottleneck of parasite numbers that occurs in the gut of the obligatory mosquito vector provides a promising target for novel control strategies. Using single-cell transcriptomics, we analyzed Plasmodium falciparum development in the mosquito gut, from unfertilized female gametes through the first 20 h after blood feeding, including the zygote and ookinete stages. This study revealed the temporal gene expression of the ApiAP2 family of transcription factors and of parasite stress genes in response to the harsh environment of the mosquito midgut. Further, employing structural protein prediction analyses, we found several upregulated genes predicted to encode intrinsically disordered proteins (IDPs), a category of proteins known for their importance in regulation of transcription, translation, and protein-protein interactions. IDPs are known for their antigenic properties and may serve as suitable targets for antibody- or peptide-based transmission suppression strategies. In total, this study uncovers the P. falciparum transcriptome from early to late parasite development in the mosquito midgut, inside its natural vector, which provides an important resource for future malaria transmission-blocking initiatives. The malaria parasite Plasmodium falciparum causes more than half a million deaths per year. The current treatment regimen targets the symptom-causing blood stage inside the human host. However, recent incentives in the field call for novel interventions to block parasite transmission from humans to the mosquito vector. Therefore, we need to better understand the parasite biology during its development inside the mosquito, including a deeper understanding of the expression of genes controlling parasite progression during these stages. Here, we have generated single-cell transcriptome data, covering P. falciparum's development, from gamete to ookinete inside the mosquito midgut, uncovering previously untapped parasite biology, including a repertoire of novel biomarkers to be explored in future transmission-blocking efforts. We anticipate that our study provides an important resource, which can be further explored to improve our understanding of the parasite biology as well as aid in guiding future malaria intervention strategies.

摘要

疟疾在媒介传播疾病中造成的发病率和死亡率最高。疟原虫数量在必需的蚊子媒介肠道中出现的急剧瓶颈为新型控制策略提供了一个有希望的靶点。我们使用单细胞转录组学分析了恶性疟原虫在蚊子肠道中的发育过程,从未受精的雌配子到吸血后最初的20小时,包括合子和动合子阶段。这项研究揭示了转录因子ApiAP2家族和寄生虫应激基因在应对蚊子中肠恶劣环境时的时间基因表达。此外,通过结构蛋白预测分析,我们发现了几个上调基因,预测它们编码内在无序蛋白(IDP),这是一类因其在转录、翻译和蛋白质-蛋白质相互作用调控中的重要性而闻名的蛋白质。IDP以其抗原特性而闻名,可能成为基于抗体或肽的传播抑制策略的合适靶点。总的来说,这项研究揭示了恶性疟原虫在蚊子中肠内从寄生虫发育早期到晚期的转录组,这为未来的疟疾传播阻断计划提供了重要资源。疟原虫每年导致超过50万人死亡。目前的治疗方案针对人类宿主内引起症状的血液阶段。然而,该领域最近的激励措施呼吁采取新的干预措施来阻断寄生虫从人类传播到蚊子媒介。因此,我们需要更好地了解寄生虫在蚊子体内发育过程中的生物学特性,包括更深入地了解控制这些阶段寄生虫进展的基因表达。在这里,我们生成了单细胞转录组数据,涵盖了恶性疟原虫在蚊子中肠内从配子到动合子的发育过程,揭示了以前未被开发的寄生虫生物学特性,包括一系列可在未来传播阻断工作中探索的新型生物标志物。我们预计我们的研究提供了一个重要资源,可以进一步探索以增进我们对寄生虫生物学的理解,并有助于指导未来的疟疾干预策略。

https://cdn.ncbi.nlm.nih.gov/pmc/blobs/0fdd/10100735/0a66eac65ea6/spectrum.03671-22-f001.jpg

文献AI研究员

20分钟写一篇综述,助力文献阅读效率提升50倍。

立即体验

用中文搜PubMed

大模型驱动的PubMed中文搜索引擎

马上搜索

文档翻译

学术文献翻译模型,支持多种主流文档格式。

立即体验