Suppr超能文献

重复暴露于噬菌体鸡尾酒针对 或 可引起新生小鼠的边缘体液免疫。

Repetitive Exposure to Bacteriophage Cocktails against or Provokes Marginal Humoral Immunity in Naïve Mice.

机构信息

Charité-Universitätsmedizin Berlin, Corporate Member of Freie Universität Berlin and Humboldt-Universität zu Berlin, Department of Infectious Diseases, Respiratory Medicine and Critical Care, 10117 Berlin, Germany.

Institut Pasteur, Université Paris Cité, CNRS UMR6047, Department of Microbiology, Bacteriophage Bacteria Host, 75015 Paris, France.

出版信息

Viruses. 2023 Jan 29;15(2):387. doi: 10.3390/v15020387.

Abstract

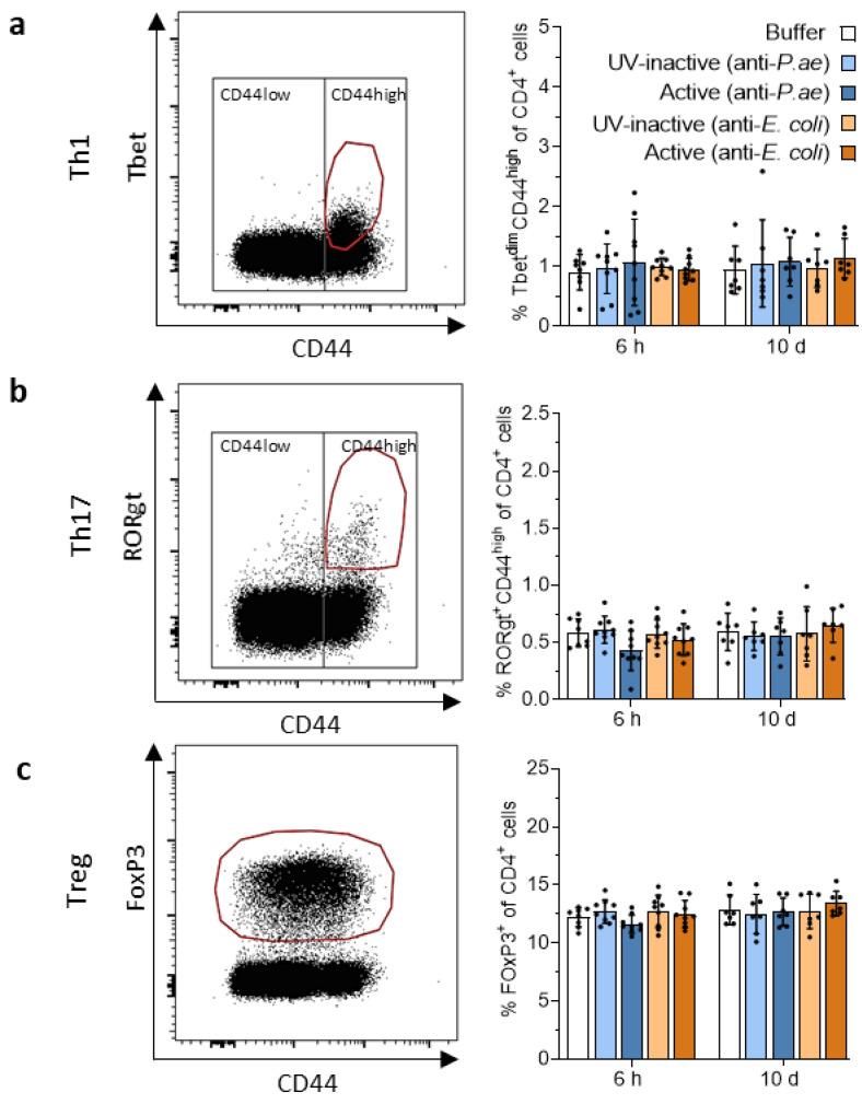
Phage therapy of ventilator-associated pneumonia (VAP) is of great interest due to the rising incidence of multidrug-resistant bacterial pathogens. However, natural or therapy-induced immunity against therapeutic phages remains a potential concern. In this study, we investigated the innate and adaptive immune responses to two different phage cocktails targeting either or -two VAP-associated pathogens-in naïve mice without the confounding effects of a bacterial infection. Active or UV-inactivated phage cocktails or buffers were injected intraperitoneally daily for 7 days in C57BL/6J wild-type mice. Blood cell analysis, flow cytometry analysis, assessment of phage distribution and histopathological analysis of spleens were performed at 6 h, 10 days and 21 days after treatment start. Phages reached the lungs and although the phage cocktails were slightly immunogenic, phage injections were well tolerated without obvious adverse effects. No signs of activation of innate or adaptive immune cells were observed; however, both active phage cocktails elicited a minimal humoral response with secretion of phage-specific antibodies. Our findings show that even repetitive injections lead only to a minimal innate and adaptive immune response in naïve mice and suggest that systemic phage treatment is thus potentially suitable for treating bacterial lung infections.

摘要

噬菌体治疗呼吸机相关性肺炎(VAP)引起了人们的极大兴趣,因为多药耐药细菌病原体的发病率不断上升。然而,针对治疗性噬菌体的天然或治疗诱导的免疫仍然是一个潜在的问题。在这项研究中,我们在没有细菌感染混杂影响的情况下,在未感染的小鼠中研究了针对两种不同噬菌体鸡尾酒针对两种 VAP 相关病原体的固有和适应性免疫反应。在 C57BL/6J 野生型小鼠中,每天腹膜内注射活性或 UV 灭活的噬菌体鸡尾酒或缓冲液,持续 7 天。在治疗开始后 6 小时、10 天和 21 天,进行血细胞分析、流式细胞术分析、噬菌体分布评估和脾脏组织病理学分析。噬菌体到达肺部,尽管噬菌体鸡尾酒略有免疫原性,但噬菌体注射耐受性良好,没有明显的不良反应。未观察到固有或适应性免疫细胞激活的迹象;然而,两种活性噬菌体鸡尾酒都引起了最小的体液反应,分泌了噬菌体特异性抗体。我们的研究结果表明,即使重复注射也只会导致未感染的小鼠产生最小的固有和适应性免疫反应,这表明全身噬菌体治疗可能适合治疗细菌性肺部感染。

https://cdn.ncbi.nlm.nih.gov/pmc/blobs/b532/9964535/3ad153f076c9/viruses-15-00387-g001.jpg

文献AI研究员

20分钟写一篇综述,助力文献阅读效率提升50倍。

立即体验

用中文搜PubMed

大模型驱动的PubMed中文搜索引擎

马上搜索

文档翻译

学术文献翻译模型,支持多种主流文档格式。

立即体验