Suppr超能文献

HSPB8 移码突变聚集体削弱神经肌肉疾病中的伴侣辅助选择性自噬。

HSPB8 frameshift mutant aggregates weaken chaperone-assisted selective autophagy in neuromyopathies.

机构信息

Dipartimento di Scienze Farmacologiche e Biomolecolari "Rodolfo Paoletti", Dipartimento di Eccellenza 2018-2027, Università degli Studi di Milano, Milan, Italy.

Unit of Medical Genetics and Neurogenetics, Fondazione IRCCS Istituto Neurologico Carlo Besta, Milan, Italy.

出版信息

Autophagy. 2023 Aug;19(8):2217-2239. doi: 10.1080/15548627.2023.2179780. Epub 2023 Feb 28.

Abstract

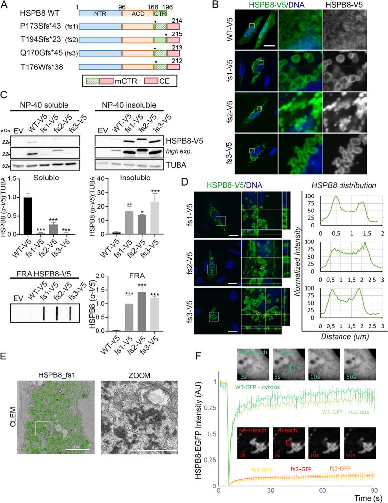
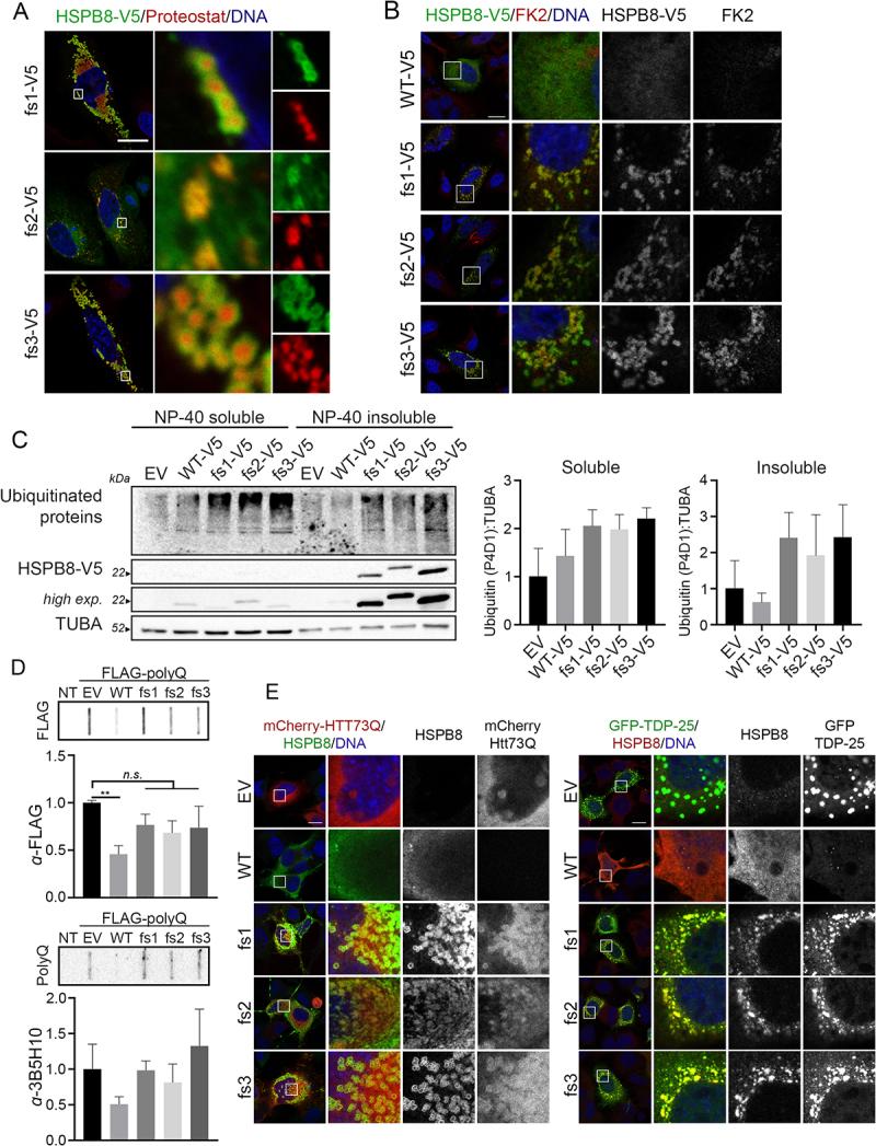
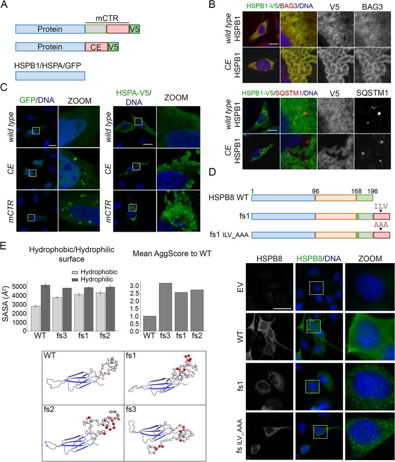
Chaperone-assisted selective autophagy (CASA) is a highly selective pathway for the disposal of misfolding and aggregating proteins. In muscle, CASA assures muscle integrity by favoring the turnover of structural components damaged by mechanical strain. In neurons, CASA promotes the removal of aggregating substrates. A crucial player of CASA is HSPB8 (heat shock protein family B (small) member 8), which acts in a complex with HSPA, their cochaperone BAG3, and the E3 ubiquitin ligase STUB1. Recently, four novel frameshift (fs) gene mutations have been linked to neuromyopathies, and encode carboxy-terminally mutated HSPB8, sharing a common C-terminal extension. Here, we analyzed the biochemical and functional alterations associated with the HSPB8_fs mutant proteins. We demonstrated that HSPB8_fs mutants are highly insoluble and tend to form proteinaceous aggregates in the cytoplasm. Notably, all HSPB8 frameshift mutants retain their ability to interact with CASA members but sequester them into the HSPB8-positive aggregates together with two autophagy receptors SQSTM1/p62 and TAX1BP1. This copartitioning process negatively affects the CASA capability to remove its clients and causes a general failure in proteostasis response. Further analyses revealed that the aggregation of the HSPB8_fs mutants occurs independently of the other CASA members or from the autophagy receptors interaction, but it is an intrinsic feature of the mutated amino acid sequence. HSPB8_fs mutants aggregation alters the differentiation capacity of muscle cells and impairs sarcomere organization. Collectively, these results shed light on a potential pathogenic mechanism shared by the HSPB8_fs mutants described in neuromuscular diseases. : ACD: α-crystallin domain; ACTN: actinin alpha; BAG3: BAG cochaperone 3; C: carboxy; CASA: chaperone-assisted selective autophagy; CE: carboxy-terminal extension; CLEM: correlative light and electron microscopy; CMT2L: Charcot-Marie-Tooth type 2L; CTR: carboxy-terminal region; dHMNII: distal hereditary motor neuropathy type II; EV: empty vector; FRA: filter retardation assay; fs: frameshift; HSPA/HSP70: heat shock protein family A (Hsp70); HSPB1/Hsp27: heat shock protein family B (small) member 1; HSPB8/Hsp22: heat shock protein family B (small) member 8; HTT: huntingtin; KO: knockout; MAP1LC3B/LC3: microtubule associated protein 1 light chain 3 beta; MD: molecular dynamics; MTOC: microtubule organizing center; MYH: myosin heavy chain; MYOG: myogenin; NBR1: NBR1 autophagy cargo receptor; CALCOCO2/NDP52: calcium binding and coiled-coil domain 2; NSC34: Neuroblastoma X Spinal Cord 34; OPTN: optineurin; polyQ: polyglutamine; SQSTM1/p62: sequestosome 1; STUB1/CHIP: STIP1 homology and U-box containing protein 1; TARDBP/TDP-43: TAR DNA binding protein; TAX1BP1: Tax1 binding protein 1; TUBA: tubulin alpha; WT: wild-type.

摘要

伴侣辅助的选择性自噬 (CASA) 是一种高度选择性的途径,用于处理错误折叠和聚集的蛋白质。在肌肉中,CASA 通过促进结构成分的周转来保证肌肉的完整性,这些结构成分因机械应变而受损。在神经元中,CASA 促进聚集底物的去除。CASA 的关键参与者是 HSPB8(热休克蛋白家族 B(小)成员 8),它与 HSPA、它们的共伴侣 BAG3 和 E3 泛素连接酶 STUB1 形成复合物。最近,有四种新的移码 (fs) 基因突变与神经肌肉疾病有关,它们编码羧基末端突变的 HSPB8,共享一个共同的羧基末端延伸。在这里,我们分析了与 HSPB8_fs 突变蛋白相关的生化和功能改变。我们证明 HSPB8_fs 突变体高度不溶,并且在细胞质中倾向于形成蛋白质聚集物。值得注意的是,所有 HSPB8 移码突变体都保留了与 CASA 成员相互作用的能力,但将它们与两种自噬受体 SQSTM1/p62 和 TAX1BP1 一起隔离到 HSPB8 阳性聚集体中。这种共分区过程会对 CASA 去除其客户的能力产生负面影响,并导致一般的蛋白质稳态反应失败。进一步的分析表明,HSPB8_fs 突变体的聚集发生在与其他 CASA 成员或自噬受体相互作用无关的情况下,但这是突变氨基酸序列的内在特征。HSPB8_fs 突变体的聚集改变了肌肉细胞的分化能力,并损害了肌节组织。总之,这些结果揭示了神经肌肉疾病中描述的 HSPB8_fs 突变体所共有的潜在致病机制。 : ACD: α-晶状体蛋白结构域; ACTN: 肌动蛋白 alpha; BAG3: BAG 共伴侣 3; C: 羧基; CASA: 伴侣辅助的选择性自噬; CE: 羧基末端延伸; CLEM: 相关光镜和电子显微镜; CMT2L: 遗传性运动神经病 2L 型; CTR: 羧基末端区域; dHMNII: 远端遗传性运动神经病 II 型; EV: 空载体; FRA: 过滤阻滞试验; fs: 移码; HSPA/HSP70: 热休克蛋白家族 A(Hsp70); HSPB1/Hsp27: 热休克蛋白家族 B(小)成员 1; HSPB8/Hsp22: 热休克蛋白家族 B(小)成员 8; HTT: 亨廷顿蛋白; KO: 敲除; MAP1LC3B/LC3: 微管相关蛋白 1 轻链 3 beta; MD: 分子动力学; MTOC: 微管组织中心; MYH: 肌球蛋白重链; MYOG: 肌生成素; NBR1: NBR1 自噬货物受体; CALCOCO2/NDP52: 钙结合和卷曲螺旋域 2; NSC34: 神经母细胞瘤 X 脊髓 34; OPTN: 视神经病变; polyQ: 多聚谷氨酰胺; SQSTM1/p62: 自噬体 1; STUB1/CHIP: STIP1 同源和 U 盒包含蛋白 1; TARDBP/TDP-43: TAR DNA 结合蛋白; TAX1BP1: Tax1 结合蛋白 1; TUBA: 微管蛋白 alpha; WT: 野生型。

https://cdn.ncbi.nlm.nih.gov/pmc/blobs/a6ba/10351472/d8b10cda3102/KAUP_A_2179780_F0001_OC.jpg

文献AI研究员

20分钟写一篇综述,助力文献阅读效率提升50倍。

立即体验

用中文搜PubMed

大模型驱动的PubMed中文搜索引擎

马上搜索

文档翻译

学术文献翻译模型,支持多种主流文档格式。

立即体验