Suppr超能文献

心因性控制情感行为状态。

Cardiogenic control of affective behavioural state.

机构信息

Department of Bioengineering, Stanford University, Stanford, CA, USA.

Department of Pediatrics, Stanford University, Stanford, CA, USA.

出版信息

Nature. 2023 Mar;615(7951):292-299. doi: 10.1038/s41586-023-05748-8. Epub 2023 Mar 1.

Abstract

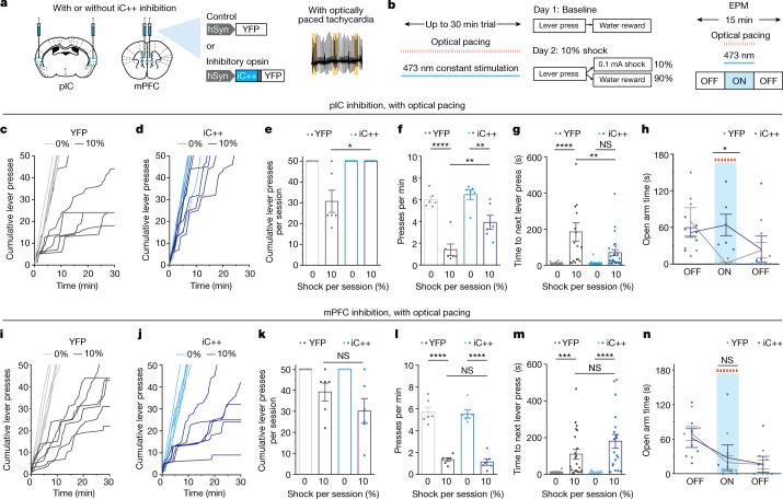
Emotional states influence bodily physiology, as exemplified in the top-down process by which anxiety causes faster beating of the heart. However, whether an increased heart rate might itself induce anxiety or fear responses is unclear. Physiological theories of emotion, proposed over a century ago, have considered that in general, there could be an important and even dominant flow of information from the body to the brain. Here, to formally test this idea, we developed a noninvasive optogenetic pacemaker for precise, cell-type-specific control of cardiac rhythms of up to 900 beats per minute in freely moving mice, enabled by a wearable micro-LED harness and the systemic viral delivery of a potent pump-like channelrhodopsin. We found that optically evoked tachycardia potently enhanced anxiety-like behaviour, but crucially only in risky contexts, indicating that both central (brain) and peripheral (body) processes may be involved in the development of emotional states. To identify potential mechanisms, we used whole-brain activity screening and electrophysiology to find brain regions that were activated by imposed cardiac rhythms. We identified the posterior insular cortex as a potential mediator of bottom-up cardiac interoceptive processing, and found that optogenetic inhibition of this brain region attenuated the anxiety-like behaviour that was induced by optical cardiac pacing. Together, these findings reveal that cells of both the body and the brain must be considered together to understand the origins of emotional or affective states. More broadly, our results define a generalizable approach for noninvasive, temporally precise functional investigations of joint organism-wide interactions among targeted cells during behaviour.

摘要

情绪状态会影响身体生理机能,例如焦虑会导致心跳加速,这就是一种自上而下的过程。然而,心率的增加是否本身会引起焦虑或恐惧反应还不清楚。一个多世纪前提出的情绪生理理论认为,一般来说,可能会有重要的、甚至是主导性的信息流从身体流向大脑。在这里,为了正式验证这个想法,我们开发了一种非侵入性的光遗传学起搏器,能够在自由移动的老鼠中精确地、细胞类型特异性地控制每分钟高达 900 次的心脏节律,这得益于可穿戴的微型 LED 线束和系统病毒传递的一种强大的泵状通道视紫红质。我们发现,光诱发的心动过速强烈增强了类似焦虑的行为,但关键是只在危险的环境中,这表明中央(大脑)和外周(身体)过程都可能参与情绪状态的发展。为了确定潜在的机制,我们使用全脑活动筛选和电生理学来找到被强制心脏节律激活的大脑区域。我们确定后岛叶皮层是潜在的心脏内感受处理的下行中介,并且发现光遗传抑制这个脑区可以减轻由光学心脏起搏引起的类似焦虑的行为。总之,这些发现表明,身体和大脑的细胞都必须一起考虑,才能理解情绪或情感状态的起源。更广泛地说,我们的结果定义了一种可推广的方法,用于在行为期间对靶向细胞之间的全机体范围的相互作用进行非侵入性、时间精确的功能研究。

https://cdn.ncbi.nlm.nih.gov/pmc/blobs/4138/9995271/6233ecfd8756/41586_2023_5748_Fig1_HTML.jpg

文献AI研究员

20分钟写一篇综述,助力文献阅读效率提升50倍。

立即体验

用中文搜PubMed

大模型驱动的PubMed中文搜索引擎

马上搜索

文档翻译

学术文献翻译模型,支持多种主流文档格式。

立即体验