Suppr超能文献

揭示肿瘤标志性特征改变背后遗传改变全景的研究发现非整倍体驱动的代谢重编程。

Landscape of Genetic Alterations Underlying Hallmark Signature Changes in Cancer Reveals Aneuploidy-driven Metabolic Reprogramming.

机构信息

Division of Molecular Oncology, National Cancer Center Research Institute, Tokyo, Japan.

Lineberger Comprehensive Cancer Center, University of North Carolina at Chapel Hill, Chapel Hill, North Carolina.

出版信息

Cancer Res Commun. 2023 Feb 16;3(2):281-296. doi: 10.1158/2767-9764.CRC-22-0073. eCollection 2023 Feb.

Abstract

UNLABELLED

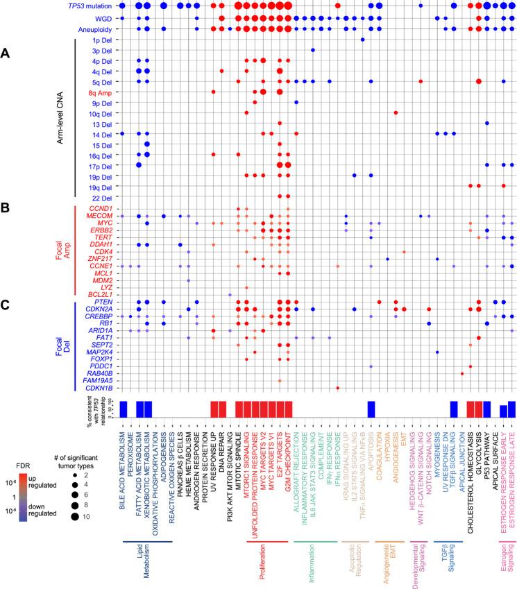
The hallmark signatures based on gene expression capture core cancer processes. Through a pan-cancer analysis, we describe the overview of hallmark signatures across tumor types/subtypes and reveal significant relationships between these signatures and genetic alterations. mutation exerts diverse changes, including increased proliferation and glycolysis, which are closely mimicked by widespread copy-number alterations. Hallmark signature and copy-number clustering identify a cluster of squamous tumors and basal-like breast and bladder cancers with elevated proliferation signatures, frequent mutation, and high aneuploidy. In these basal-like/squamous -mutated tumors, a specific and consistent spectrum of copy-number alterations is preferentially selected prior to whole-genome duplication. Within null breast cancer mouse models, these copy-number alterations spontaneously occur and recapitulate the hallmark signature changes observed in the human condition. Together, our analysis reveals intertumor and intratumor heterogeneity of the hallmark signatures, uncovering an oncogenic program induced by mutation and select aneuploidy events to drive a worsened prognosis.

SIGNIFICANCE

Our data demonstrate that mutation and a resultant selected pattern of aneuploidies cause an aggressive transcriptional program including upregulation of glycolysis signature with prognostic implications. Importantly, basal-like breast cancer demonstrates genetic and/or phenotypic changes closely related to squamous tumors including 5q deletion that reveal alterations that could offer therapeutic options across tumor types regardless of tissue of origin.

摘要

未加标签

基于基因表达捕获核心癌症过程的标志性特征。通过泛癌症分析,我们描述了肿瘤类型/亚型中标志性特征的概述,并揭示了这些特征与遗传改变之间的显著关系。突变发挥了多种多样的变化,包括增殖和糖酵解增加,这与广泛的拷贝数改变密切相似。标志性特征和拷贝数聚类确定了具有高增殖特征、频繁的突变和高非整倍性的鳞状肿瘤和基底样乳腺癌和膀胱癌的聚类。在这些基底样/鳞状突变肿瘤中,在全基因组复制之前,会优先选择特定且一致的拷贝数改变谱。在无乳腺癌小鼠模型中,这些拷贝数改变自发发生,并再现了在人类疾病中观察到的标志性特征变化。总之,我们的分析揭示了标志性特征的肿瘤间和肿瘤内异质性,揭示了由突变和选择的非整倍体事件诱导的致癌程序,从而导致预后恶化。

意义

我们的数据表明,突变和由此产生的选择的非整倍体模式导致了一种侵袭性的转录程序,包括糖酵解特征的上调,这具有预后意义。重要的是,基底样乳腺癌表现出与鳞状肿瘤密切相关的遗传和/或表型改变,包括 5q 缺失,揭示了可能为跨肿瘤类型提供治疗选择的改变,而不论其起源组织如何。

https://cdn.ncbi.nlm.nih.gov/pmc/blobs/125f/9973382/b75fe5a370ff/crc-22-0073_fig1.jpg

文献AI研究员

20分钟写一篇综述,助力文献阅读效率提升50倍。

立即体验

用中文搜PubMed

大模型驱动的PubMed中文搜索引擎

马上搜索

文档翻译

学术文献翻译模型,支持多种主流文档格式。

立即体验