Suppr超能文献

鬼臼素通过抑制 TGF-β1/Smad2/3-YAP/TAZ 信号通路减轻去表皮化内皮角膜移植术后角膜基质纤维化。

Celastrol Alleviates Corneal Stromal Fibrosis by Inhibiting TGF-β1/Smad2/3-YAP/TAZ Signaling After Descemet Stripping Endothelial Keratoplasty.

机构信息

Henan Eye Hospital, Henan Provincial People's Hospital, People's Hospital of Zhengzhou University, Zhengzhou, China.

出版信息

Invest Ophthalmol Vis Sci. 2023 Mar 1;64(3):9. doi: 10.1167/iovs.64.3.9.

Abstract

PURPOSE

The purpose of this study was to investigate the effect of celastrol (CEL) on corneal stromal fibrosis after Descemet stripping endothelial keratoplasty (DSEK) and its associated mechanism.

METHODS

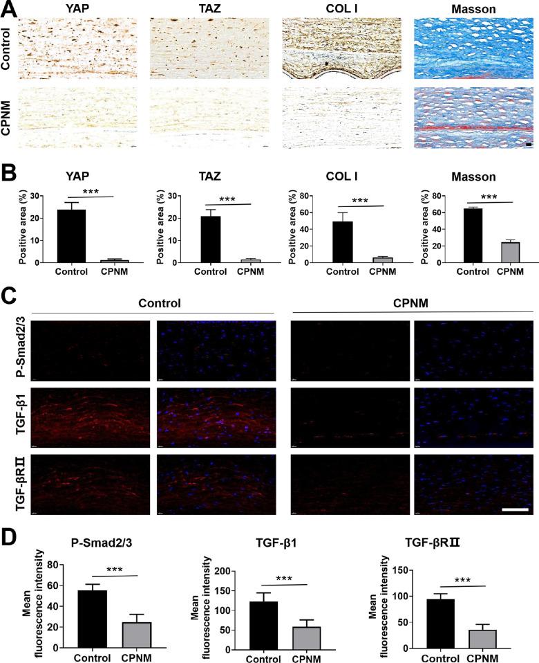
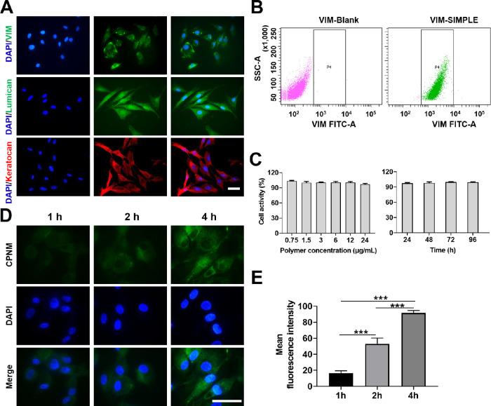
Rabbit corneal fibroblasts (RCFs) were isolated, cultured, and identified. A CEL-loaded positive nanomedicine (CPNM) was developed to enhance corneal penetration. CCK-8 and scratch assays were performed to evaluate cytotoxicity and the effects of CEL on the migration of RCFs. The RCFs were activated by TGF-β1 with or without CEL treatment, and then the protein expression levels of TGFβRII, Smad2/3, YAP, TAZ, TEAD1, α-SMA, TGF-β1, FN, and COLI were assessed by immunofluorescence or Western blotting (WB). An in vivo DSEK model was established in New Zealand White rabbits. The corneas were stained using H&E, YAP, TAZ, TGF-β1, Smad2/3, TGFβRII, Masson, and COLI. H&E staining of the eyeball was performed to assess the tissue toxicity of CEL at 8 weeks after DSEK.

RESULTS

In vitro CEL treatment inhibited the proliferation and migration of RCFs induced by TGF-β1. Immunofluorescence and WB showed that CEL significantly inhibited the protein expression of TGF-β1, Smad2/3, YAP, TAZ, TEAD1, α-SMA, TGF-βRII, FN, and COL1 induced by TGF-β1 in RCFs. In the rabbit DSEK model, CEL significantly reduced the levels of YAP, TAZ, TGF-β1, Smad2/3, TGFβRII, and collagen. No obvious tissue toxicity was observed in the CPNM group.

CONCLUSIONS

CEL effectively inhibited corneal stromal fibrosis after DSEK. The TGF-β1/Smad2/3-YAP/TAZ pathway may be involved in the mechanism by which CEL alleviates corneal fibrosis. The CPNM is a safe and effective treatment strategy for corneal stromal fibrosis after DSEK.

摘要

目的

本研究旨在探讨雷公藤红素(CEL)对去表皮内皮角膜移植术(DSEK)后角膜基质纤维化的影响及其相关机制。

方法

分离、培养并鉴定兔角膜成纤维细胞(RCFs)。开发载有 CEL 的正纳米药物(CPNM)以增强角膜穿透性。通过 CCK-8 和划痕实验评估 CEL 对 RCF 迁移的细胞毒性和影响。用 TGF-β1 激活 RCFs,并用或不用 CEL 处理,然后通过免疫荧光或 Western blot(WB)评估 TGFβRII、Smad2/3、YAP、TAZ、TEAD1、α-SMA、TGF-β1、FN 和 COLI 的蛋白表达水平。在新西兰白兔中建立体内 DSEK 模型。用 H&E、YAP、TAZ、TGF-β1、Smad2/3、TGFβRII、Masson 和 COLI 对角膜进行染色。在 DSEK 后 8 周对眼球进行 H&E 染色,评估 CEL 的组织毒性。

结果

体外 CEL 处理抑制 TGF-β1 诱导的 RCF 增殖和迁移。免疫荧光和 WB 显示 CEL 显著抑制 TGF-β1、Smad2/3、YAP、TAZ、TEAD1、α-SMA、TGF-βRII、FN 和 COL1 蛋白在 RCF 中的表达。在兔 DSEK 模型中,CEL 显著降低 YAP、TAZ、TGF-β1、Smad2/3、TGFβRII 和胶原水平。CPNM 组未见明显组织毒性。

结论

CEL 有效抑制 DSEK 后角膜基质纤维化。TGF-β1/Smad2/3-YAP/TAZ 通路可能参与 CEL 缓解角膜纤维化的机制。CPNM 是治疗 DSEK 后角膜基质纤维化的安全有效策略。

https://cdn.ncbi.nlm.nih.gov/pmc/blobs/d6b0/9988716/0cc98d7e67cd/iovs-64-3-9-f001.jpg

文献AI研究员

20分钟写一篇综述,助力文献阅读效率提升50倍。

立即体验

用中文搜PubMed

大模型驱动的PubMed中文搜索引擎

马上搜索

文档翻译

学术文献翻译模型,支持多种主流文档格式。

立即体验