Suppr超能文献

通过纳米孔直接 cDNA 测序对秀丽隐杆线虫转录本进行定量分析,揭示了非转剪接 mRNA 中的末端发夹结构。

Quantitative analysis of C. elegans transcripts by Nanopore direct-cDNA sequencing reveals terminal hairpins in non trans-spliced mRNAs.

机构信息

Université de Bordeaux, Inserm U1212, CNRS UMR5320, Institut Européen de Chimie et Biologie (IECB), 2, rue Robert Escarpit, 33607, Pessac, France.

Department of Neurobiology, Wise Faculty of Life Sciences & Sagol School of Neuroscience, Tel Aviv University, Tel Aviv, Israel.

出版信息

Nat Commun. 2023 Mar 3;14(1):1229. doi: 10.1038/s41467-023-36915-0.

Abstract

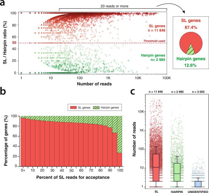
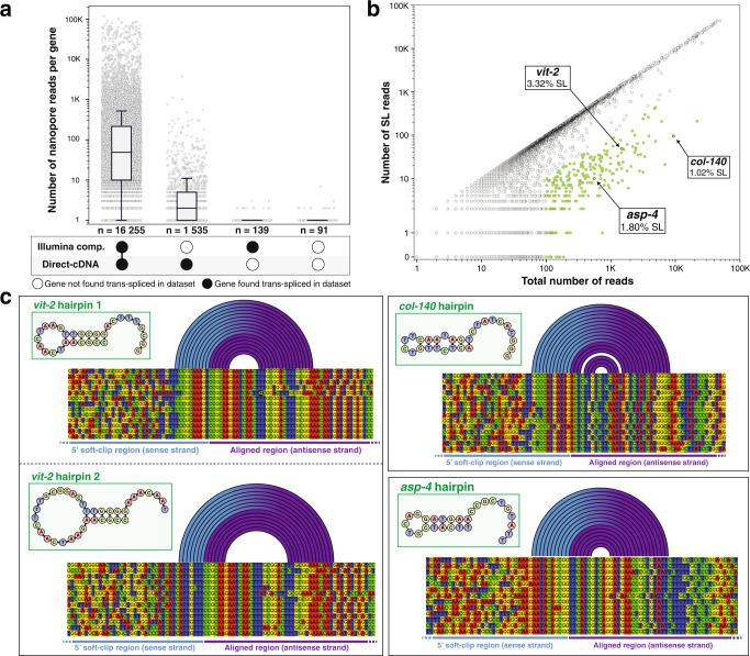
In nematodes and kinetoplastids, mRNA processing involves a trans-splicing step through which a short sequence from a snRNP replaces the original 5' end of the primary transcript. It has long been held that 70% of C. elegans mRNAs are submitted to trans-splicing. Our recent work suggested that the mechanism is more pervasive but not fully captured by mainstream transcriptome sequencing methods. Here we use Oxford Nanopore's long-read amplification-free sequencing technology to perform a comprehensive analysis of trans-splicing in worms. We demonstrate that spliced leader (SL) sequences at the 5' end of the mRNAs affect library preparation and generate sequencing artefacts due to their self-complementarity. Consistent with our previous observations, we find evidence of trans-splicing for most genes. However, a subset of genes appears to be only marginally trans-spliced. These mRNAs all share the capacity to generate a 5' terminal hairpin structure mimicking the SL structure and offering a mechanistic explanation for their non conformity. Altogether, our data provide a comprehensive quantitative analysis of SL usage in C. elegans.

摘要

在线虫和动基体目生物中,mRNA 处理涉及一个转剪接步骤,通过该步骤,snRNP 中的一小段序列取代了初级转录本的原始 5' 端。长期以来,人们一直认为 70%的秀丽隐杆线虫的 mRNA 经历了转剪接。我们最近的工作表明,这种机制比主流转录组测序方法更普遍,但并没有完全捕获到。在这里,我们使用 Oxford Nanopore 的长读长扩增免费测序技术对线虫中转剪接进行了全面分析。我们证明,mRNA 5' 端的拼接先导 (SL) 序列会影响文库制备,并由于其自我互补性而产生测序伪影。与我们之前的观察结果一致,我们发现大多数基因都有转剪接的证据。然而,一部分基因似乎只有轻微的转剪接。这些 mRNA 都具有产生类似于 SL 结构的 5' 端发夹结构的能力,为它们的非一致性提供了一种机制解释。总的来说,我们的数据提供了秀丽隐杆线虫中 SL 使用的全面定量分析。

https://cdn.ncbi.nlm.nih.gov/pmc/blobs/30c0/9984361/2add70ead9cf/41467_2023_36915_Fig1_HTML.jpg

文献AI研究员

20分钟写一篇综述,助力文献阅读效率提升50倍。

立即体验

用中文搜PubMed

大模型驱动的PubMed中文搜索引擎

马上搜索

文档翻译

学术文献翻译模型,支持多种主流文档格式。

立即体验