Suppr超能文献

分析 RBP 的表达和结合位点发现 PTBP1 是 B-ALL 中 CD19 表达的调节因子。

Analysis of RBP expression and binding sites identifies PTBP1 as a regulator of CD19 expression in B-ALL.

机构信息

Center for Pediatric and Adolescent Medicine, Department of Pediatric Hematology/Oncology, University Medical Center of the Johannes Gutenberg University Mainz, Mainz, Germany.

University Cancer Center (UCT), University Medical Center of the Johannes Gutenberg University Mainz, Mainz, Germany.

出版信息

Oncoimmunology. 2023 Mar 1;12(1):2184143. doi: 10.1080/2162402X.2023.2184143. eCollection 2023.

Abstract

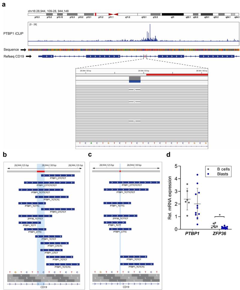
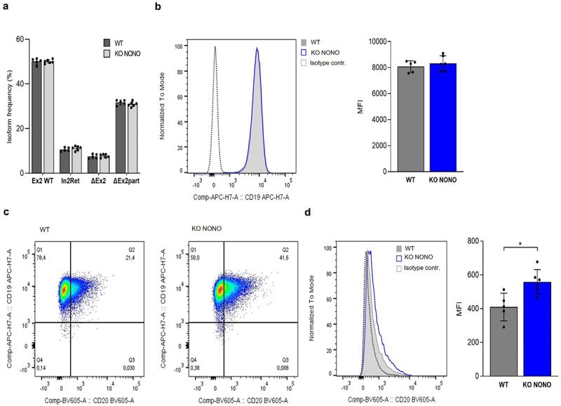
Despite massive improvements in the treatment of B-ALL through CART-19 immunotherapy, a large number of patients suffer a relapse due to loss of the targeted epitope. Mutations in the locus and aberrant splicing events are known to account for the absence of surface antigen. However, early molecular determinants suggesting therapy resistance as well as the time point when first signs of epitope loss appear to be detectable are not enlightened so far. By deep sequencing of the locus, we identified a blast-specific 2-nucleotide deletion in intron 2 that exists in 35% of B-ALL samples at initial diagnosis. This deletion overlaps with the binding site of RNA binding proteins (RBPs) including PTBP1 and might thereby affect CD19 splicing. Moreover, we could identify a number of other RBPs that are predicted to bind to the CD19 locus being deregulated in leukemic blasts, including NONO. Their expression is highly heterogeneous across B-ALL molecular subtypes as shown by analyzing 706 B-ALL samples accessed via the St. Jude Cloud. Mechanistically, we show that downregulation of PTBP1, but not of NONO, in 697 cells reduces CD19 total protein by increasing intron 2 retention. Isoform analysis in patient samples revealed that blasts, at diagnosis, express increased amounts of CD19 intron 2 retention compared to normal B cells. Our data suggest that loss of RBP functionality by mutations altering their binding motifs or by deregulated expression might harbor the potential for the disease-associated accumulation of therapy-resistant CD19 isoforms.

摘要

尽管通过 CART-19 免疫疗法在治疗 B-ALL 方面取得了重大进展,但仍有大量患者因靶抗原丢失而复发。已知 基因座突变和异常剪接事件可导致表面抗原缺失。然而,目前尚不清楚早期提示治疗耐药的分子标志物以及出现表位丢失迹象的时间点。通过对 基因座进行深度测序,我们在 35%的初始诊断 B-ALL 样本中发现了 2 个核苷酸缺失,该缺失存在于内含子 2 中,是 Blast 特异性的。该缺失与 RNA 结合蛋白(RBPs)的结合位点重叠,包括 PTBP1,可能会影响 CD19 的剪接。此外,我们还可以鉴定出其他一些 RBP,它们被预测与白血病细胞中失调的 CD19 基因座结合,包括 NONO。通过分析通过 St. Jude Cloud 访问的 706 个 B-ALL 样本,我们发现它们在 B-ALL 分子亚型中的表达高度异质。从机制上讲,我们表明在 697 个细胞中下调 PTBP1(而非 NONO)可通过增加内含子 2 保留来增加 CD19 总蛋白。在患者样本中的异构体分析显示,与正常 B 细胞相比,诊断时的白血病细胞表达更多的 CD19 内含子 2 保留。我们的数据表明,通过改变其结合基序的突变或失调表达导致 RBP 功能丧失,可能会导致与疾病相关的治疗耐药 CD19 异构体的积累。

https://cdn.ncbi.nlm.nih.gov/pmc/blobs/a0d4/9980455/67eb43e6f4d4/KONI_A_2184143_F0001_OC.jpg

文献AI研究员

20分钟写一篇综述,助力文献阅读效率提升50倍。

立即体验

用中文搜PubMed

大模型驱动的PubMed中文搜索引擎

马上搜索

文档翻译

学术文献翻译模型,支持多种主流文档格式。

立即体验