Suppr超能文献

GPR116受体作为一种潜在的免疫检查点,通过Gαq/HIF1α/NF-κB信号通路调节自然杀伤细胞的抗肿瘤功能。

GPR116 receptor regulates the antitumor function of NK cells via Gαq/HIF1α/NF-κB signaling pathway as a potential immune checkpoint.

作者信息

Guo Dandan, Jin Chenxu, Gao Yaoxin, Lin Haizhen, Zhang Li, Zhou Ying, Yao Jie, Duan Yixin, Ren Yaojun, Hui Xinhui, Ge Yujia, Yang Renzheng, Jiang Wenzheng

机构信息

Shanghai Key Laboratory of Regulatory Biology, School of Life Sciences, East China Normal University, 500 Dongchuan Rood, Shanghai, 200241, China.

出版信息

Cell Biosci. 2023 Mar 9;13(1):51. doi: 10.1186/s13578-023-01005-7.

Abstract

BACKGROUND

NK cell is one of innate immune cells and can protect the body from cancer-initiating cells. It has been reported that GPR116 receptor is involved in inflammation and tumors. However, the effect of GPR116 receptor on the NK cells remains largely unclear.

RESULTS

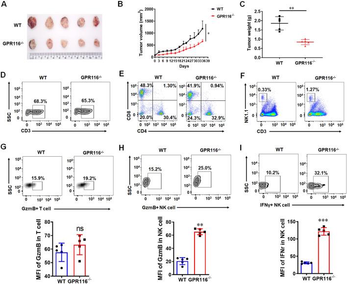
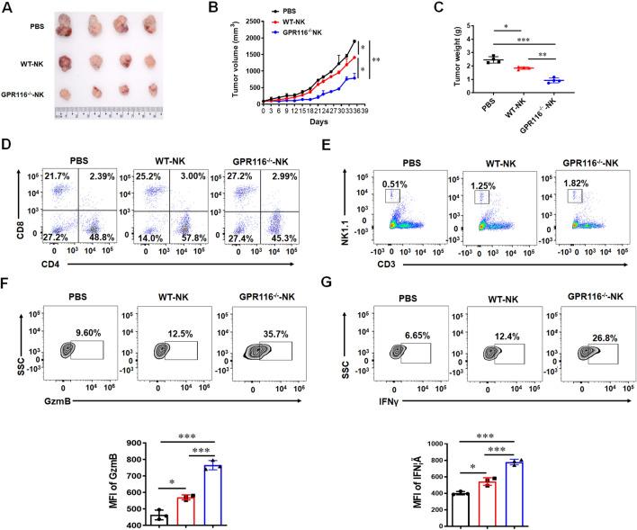
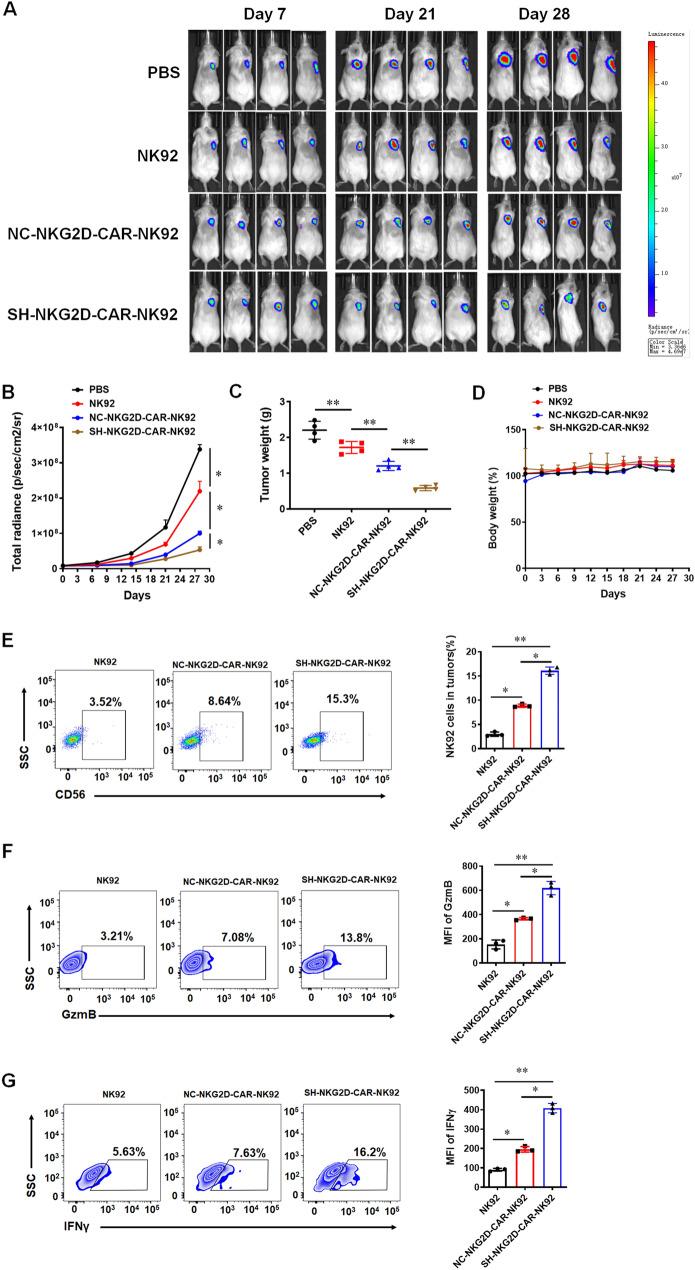
We discovered that GPR116 mice could efficiently eliminate pancreatic cancer through enhancing the proportion and function of NK cells in tumor. Moreover, the expression of GPR116 receptor was decreased upon the activation of the NK cells. Besides, GPR116 NK cells showed higher cytotoxicity and antitumor activity in vitro and in vivo by producing more GzmB and IFNγ than wild-type (WT) NK cells. Mechanistically, GPR116 receptor regulated the function of NK cells via Gαq/HIF1α/NF-κB signaling pathway. Furthermore, downregulation of GPR116 receptor promoted the antitumor activity of NKG2D-CAR-NK92 cells against pancreatic cancer both in vitro and in vivo.

CONCLUSIONS

Our data indicated that GPR116 receptor had a negatively effect on NK cell function and downregulation of GPR116 receptor in NKG2D-CAR-NK92 cells could enhance the antitumor activity, which provides a new idea to enhance the antitumor efficiency of CAR NK cell therapy.

摘要

背景

自然杀伤(NK)细胞是先天性免疫细胞之一,可保护机体免受癌症起始细胞的侵害。据报道,GPR116受体参与炎症和肿瘤过程。然而,GPR116受体对NK细胞的影响仍 largely不清楚。

结果

我们发现GPR116基因敲除小鼠可通过提高肿瘤中NK细胞的比例和功能有效消除胰腺癌。此外,NK细胞激活后GPR116受体的表达降低。此外,与野生型(WT)NK细胞相比,GPR116基因敲除的NK细胞通过产生更多的颗粒酶B(GzmB)和干扰素γ(IFNγ)在体外和体内表现出更高的细胞毒性和抗肿瘤活性。机制上,GPR116受体通过Gαq/缺氧诱导因子1α(HIF1α)/核因子κB(NF-κB)信号通路调节NK细胞的功能。此外,GPR116受体的下调在体外和体内均促进了NKG2D嵌合抗原受体(CAR)-NK92细胞对胰腺癌的抗肿瘤活性。

结论

我们的数据表明,GPR116受体对NK细胞功能具有负面影响,NKG2D-CAR-NK92细胞中GPR116受体的下调可增强抗肿瘤活性,这为提高CAR NK细胞疗法的抗肿瘤效率提供了新思路。

https://cdn.ncbi.nlm.nih.gov/pmc/blobs/7425/9999509/fcd56771744e/13578_2023_1005_Fig1_HTML.jpg

文献AI研究员

20分钟写一篇综述,助力文献阅读效率提升50倍。

立即体验

用中文搜PubMed

大模型驱动的PubMed中文搜索引擎

马上搜索

文档翻译

学术文献翻译模型,支持多种主流文档格式。

立即体验