Suppr超能文献

靶向 KK-LC-1 抑制三阴性乳腺癌的恶性生物学行为。

Targeting KK-LC-1 inhibits malignant biological behaviors of triple-negative breast cancer.

机构信息

Department of Oncology, Shengjing Hospital of China Medical University, Shenyang, 110004, Liaoning, People's Republic of China.

Department of General Surgery, Cancer Hospital of China Medical University, Liaoning Cancer Hospital and Institute, Shenyang, 110042, Liaoning, People's Republic of China.

出版信息

J Transl Med. 2023 Mar 9;21(1):184. doi: 10.1186/s12967-023-04030-9.

Abstract

BACKGROUND

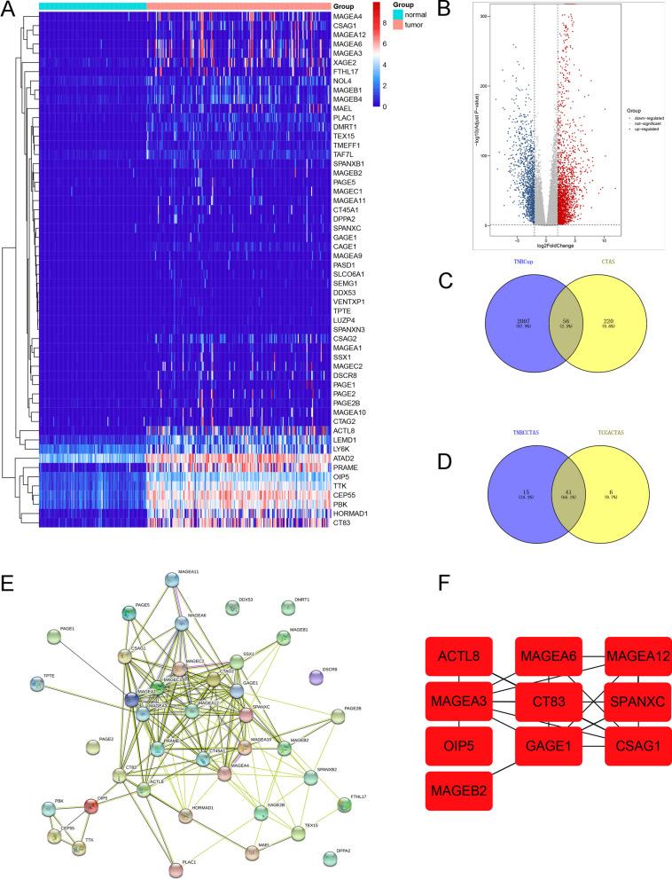
Cancer/testis antigens (CTAs) participate in the regulation of malignant biological behaviors in breast cancer. However, the function and mechanism of KK-LC-1, a member of the CTA family, in breast cancer are still unclear.

METHODS

Bioinformatic tools, immunohistochemistry, and western blotting were utilized to detect the expression of KK-LC-1 in breast cancer and to explore the prognostic effect of KK-LC-1 expression in breast cancer patients. Cell function assays, animal assays, and next-generation sequencing were utilized to explore the function and mechanism of KK-LC-1 in the malignant biological behaviors of triple-negative breast cancer. Small molecular compounds targeting KK-LC-1 were also screened and drug susceptibility testing was performed.

RESULTS

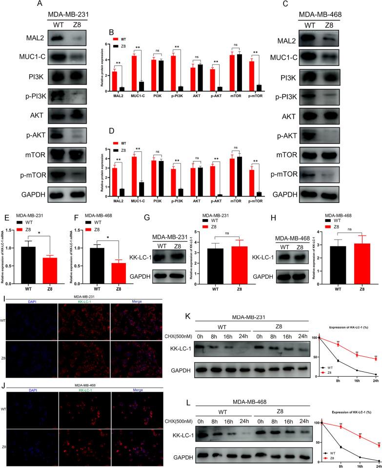
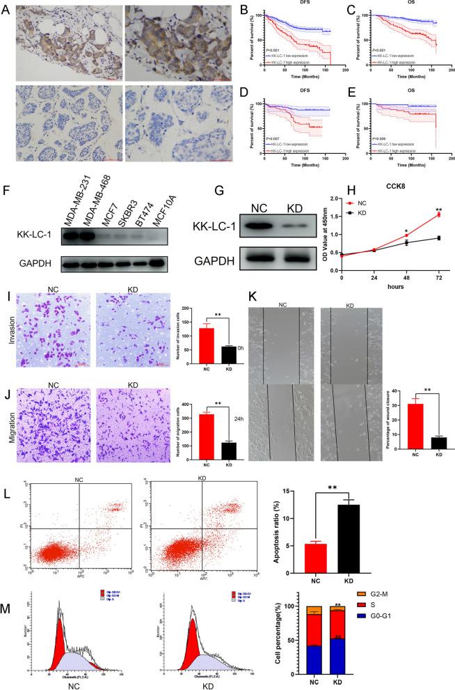
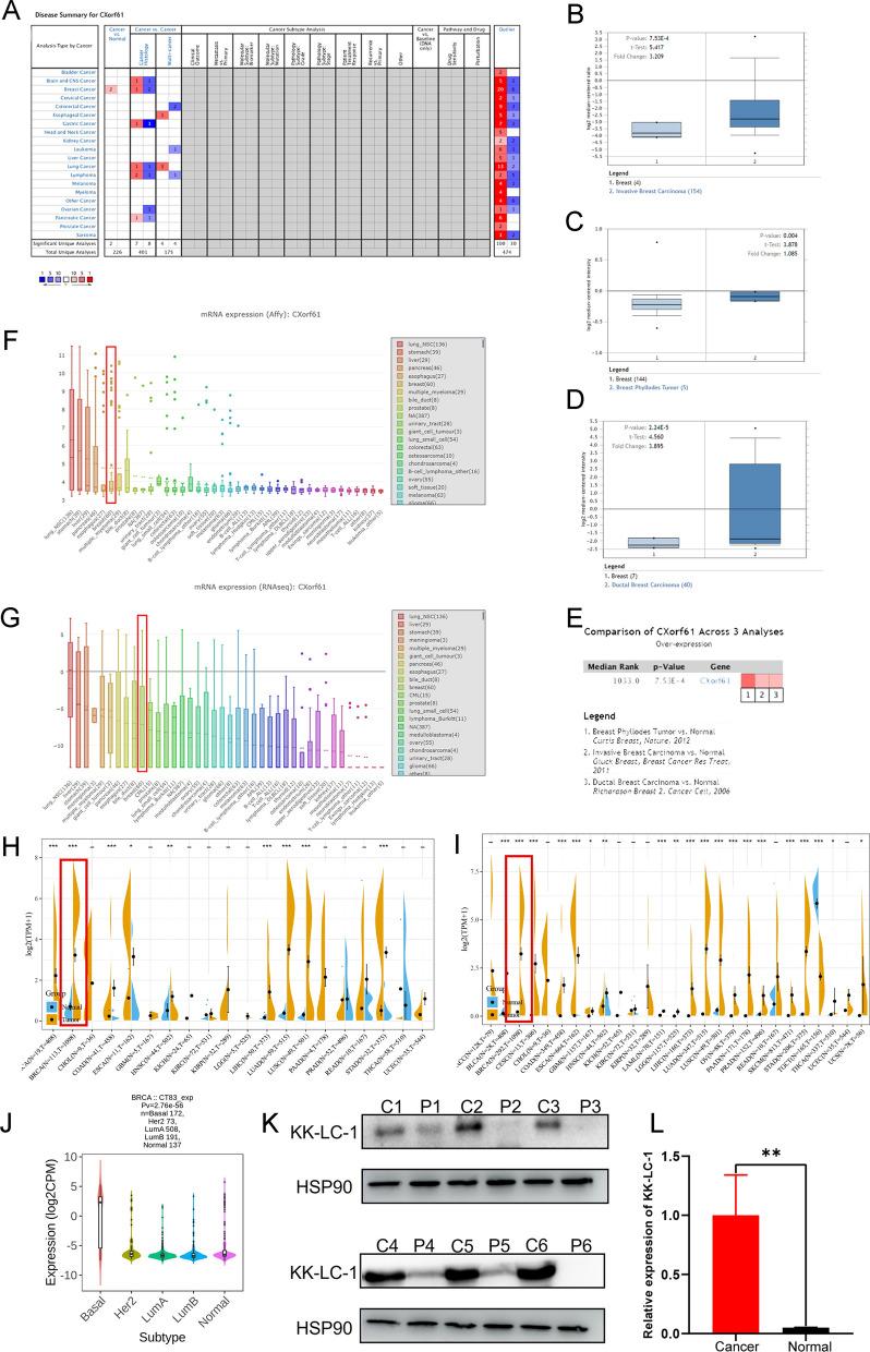
KK-LC-1 was significantly highly expressed in triple-negative breast cancer tissues than in normal breast tissues. KK-LC-1 high expression was related to poor survival outcomes in patients with breast cancer. In vitro studies suggested that KK-LC-1 silencing can inhibit triple-negative breast cancer cell proliferation, invasion, migration, and scratch healing ability, increase cell apoptosis ratio, and arrest the cell cycle in the G0-G1 phase. In vivo studies have suggested that KK-LC-1 silencing decreases tumor weight and volume in nude mice. Results showed that KK-CL-1 can regulate the malignant biological behaviors of triple-negative breast cancer via the MAL2/MUC1-C/PI3K/AKT/mTOR pathway. The small-molecule compound Z839878730 had excellent KK-LC-1 targeting ability and cancer cell killing ability. The EC value was 9.7 μM for MDA-MB-231 cells and 13.67 µM for MDA-MB-468 cells. Besides, Z839878730 has little tumor-killing effect on human normal mammary epithelial cells MCF10A and can inhibit the malignant biological behaviors of triple-negative breast cancer cells by MAL2/MUC1-C/PI3K/AKT/mTOR pathway.

CONCLUSIONS

Our findings suggest that KK-LC-1 may serve as a novel therapeutic target for triple-negative breast cancer. Z839878730, which targets KK-LC-1, presents a new path for breast cancer clinical treatment.

摘要

背景

癌症/睾丸抗原(CTAs)参与乳腺癌恶性生物学行为的调控。然而,CTA 家族成员 KK-LC-1 在乳腺癌中的功能和机制仍不清楚。

方法

利用生物信息学工具、免疫组织化学和 Western blot 检测 KK-LC-1 在乳腺癌中的表达,探讨 KK-LC-1 表达对乳腺癌患者预后的影响。利用细胞功能检测、动物实验和下一代测序技术探讨 KK-LC-1 在三阴性乳腺癌恶性生物学行为中的功能和机制。筛选针对 KK-LC-1 的小分子化合物,并进行药物敏感性检测。

结果

KK-LC-1 在三阴性乳腺癌组织中明显高表达,高于正常乳腺组织。KK-LC-1 高表达与乳腺癌患者的不良生存结局相关。体外研究表明,KK-LC-1 沉默可抑制三阴性乳腺癌细胞的增殖、侵袭、迁移和划痕愈合能力,增加细胞凋亡率,并使细胞周期停滞在 G0-G1 期。体内研究表明,KK-LC-1 沉默可降低裸鼠肿瘤的重量和体积。结果表明,KK-CL-1 可通过 MAL2/MUC1-C/PI3K/AKT/mTOR 通路调节三阴性乳腺癌的恶性生物学行为。小分子化合物 Z839878730 对 KK-LC-1 具有良好的靶向作用和杀伤癌细胞的能力。EC 值分别为 9.7 μM 的 MDA-MB-231 细胞和 13.67 μM 的 MDA-MB-468 细胞。此外,Z839878730 对人正常乳腺上皮细胞 MCF10A 几乎没有杀伤作用,可通过 MAL2/MUC1-C/PI3K/AKT/mTOR 通路抑制三阴性乳腺癌细胞的恶性生物学行为。

结论

我们的研究结果表明,KK-LC-1 可能成为三阴性乳腺癌的一种新的治疗靶点。针对 KK-LC-1 的小分子化合物 Z839878730 为乳腺癌的临床治疗提供了新的途径。

https://cdn.ncbi.nlm.nih.gov/pmc/blobs/90c7/9996895/c489d0659310/12967_2023_4030_Fig1_HTML.jpg

文献AI研究员

20分钟写一篇综述,助力文献阅读效率提升50倍。

立即体验

用中文搜PubMed

大模型驱动的PubMed中文搜索引擎

马上搜索

文档翻译

学术文献翻译模型,支持多种主流文档格式。

立即体验