Suppr超能文献

他泽司他作为胆道癌治疗相关物质的评估。

Evaluation of Tazemetostat as a Therapeutically Relevant Substance in Biliary Tract Cancer.

作者信息

Bekric Dino, Neureiter Daniel, Ablinger Celina, Dobias Heidemarie, Beyreis Marlena, Ritter Markus, Jakab Martin, Bischof Johannes, Koller Ulrich, Kiesslich Tobias, Mayr Christian

机构信息

Center of Physiology, Pathophysiology and Biophysics, Institute of Physiology and Pathophysiology, Paracelsus Medical University, 5020 Salzburg, Austria.

Institute of Pathology, Paracelsus Medical University/University Hospital Salzburg (SALK), 5020 Salzburg, Austria.

出版信息

Cancers (Basel). 2023 Mar 2;15(5):1569. doi: 10.3390/cancers15051569.

Abstract

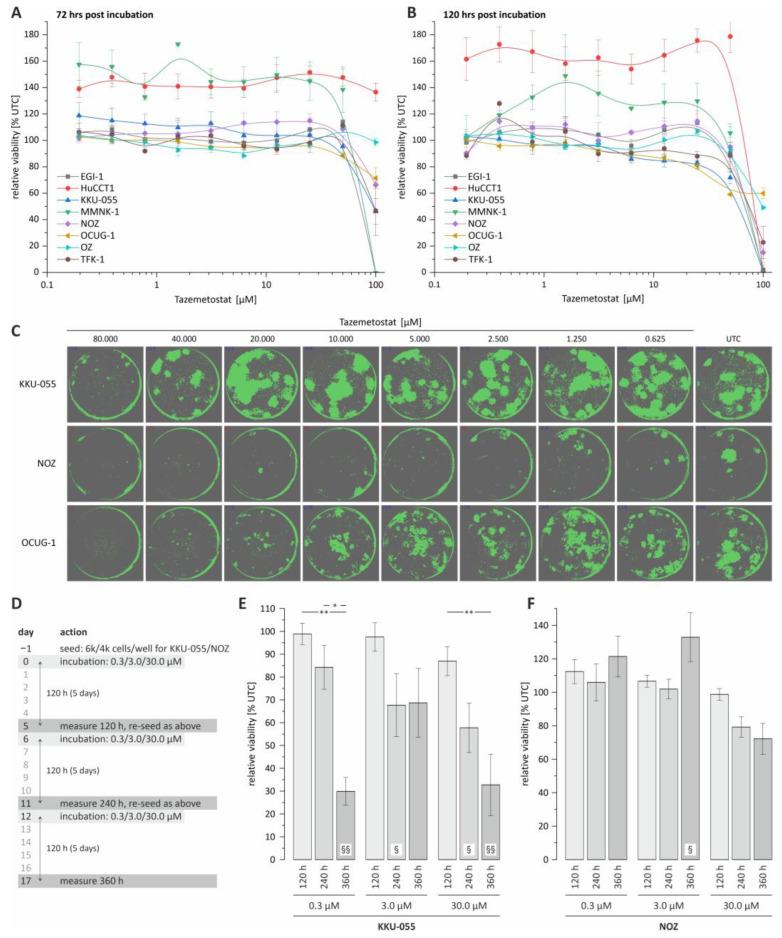
Biliary tract cancer (BTC) is a gastrointestinal malignancy associated with a poor survival rate. Current therapies encompass palliative and chemotherapeutic treatment as well as radiation therapy, which results in a median survival of only one year due to standard therapeutic ineffectiveness or resistance. Tazemetostat is an FDA-approved inhibitor of enhancer of Zeste homolog 2 (EZH2), a methyltransferase involved in BTC tumorigenesis via trimethylation of histone 3 at lysine 27 (H3K27me3), an epigenetic mark associated with silencing of tumor suppressor genes. Up to now, there are no data available regarding tazemetostat as a possible treatment option against BTC. Therefore, the aim of our study is a first-time investigation of tazemetostat as a potential anti-BTC substance in vitro. In this study, we demonstrate that tazemetostat affects cell viability and the clonogenic growth of BTC cells in a cell line-dependent manner. Furthermore, we found a strong epigenetic effect at low concentrations of tazemetostat, which was independent of the cytotoxic effect. We also observed in one BTC cell line that tazemetostat increases the mRNA levels and protein expression of the tumor suppressor gene Fructose-1,6-bisphosphatase 1 (FBP1). Interestingly, the observed cytotoxic and epigenetic effects were independent of the mutation status of EZH2. To conclude, our study shows that tazemetostat is a potential anti-tumorigenic substance in BTC with a strong epigenetic effect.

摘要

胆道癌(BTC)是一种胃肠道恶性肿瘤,生存率较低。目前的治疗方法包括姑息治疗、化疗以及放射治疗,但由于标准治疗无效或耐药,中位生存期仅为一年。他泽司他是一种经美国食品药品监督管理局(FDA)批准的锌指增强子同源物2(EZH2)抑制剂,EZH2是一种甲基转移酶,通过组蛋白3赖氨酸27位点三甲基化(H3K27me3)参与BTC肿瘤发生,H3K27me3是一种与肿瘤抑制基因沉默相关的表观遗传标记。到目前为止,尚无关于他泽司他作为BTC可能治疗选择的数据。因此,我们研究的目的是首次在体外研究他泽司他作为一种潜在的抗BTC物质。在本研究中,我们证明他泽司他以细胞系依赖的方式影响BTC细胞的活力和克隆生长。此外,我们发现在低浓度他泽司他时存在强烈的表观遗传效应,这与细胞毒性效应无关。我们还在一种BTC细胞系中观察到,他泽司他可增加肿瘤抑制基因果糖-1,6-二磷酸酶1(FBP1)的mRNA水平和蛋白表达。有趣的是,观察到的细胞毒性和表观遗传效应与EZH2的突变状态无关。总之,我们的研究表明他泽司他是一种在BTC中具有潜在抗肿瘤作用且具有强烈表观遗传效应的物质。

https://cdn.ncbi.nlm.nih.gov/pmc/blobs/dee4/10000745/120d84a87e2b/cancers-15-01569-g001.jpg

文献AI研究员

20分钟写一篇综述,助力文献阅读效率提升50倍。

立即体验

用中文搜PubMed

大模型驱动的PubMed中文搜索引擎

马上搜索

文档翻译

学术文献翻译模型,支持多种主流文档格式。

立即体验