Suppr超能文献

1α,25(OH)D 通过 BNIP3/PINK1 通路促进猪卵巢颗粒细胞自噬作为一种抗 ROS 的保护机制。

1α,25(OH)D Promotes the Autophagy of Porcine Ovarian Granulosa Cells as a Protective Mechanism against ROS through the BNIP3/PINK1 Pathway.

机构信息

Key Laboratory of Animal Genetic, College of Animal Science and Technology, Breeding and Reproduction in Shaanxi Province, Northwestern A&F University, Xianyang 712100, China.

Centre de Recherche en Reproduction et Fertilité, Faculté de Médecine Vétérinaire, Université de Montréal, St-Hyacinthe, QC J2S 7E4, Canada.

出版信息

Int J Mol Sci. 2023 Feb 22;24(5):4364. doi: 10.3390/ijms24054364.

Abstract

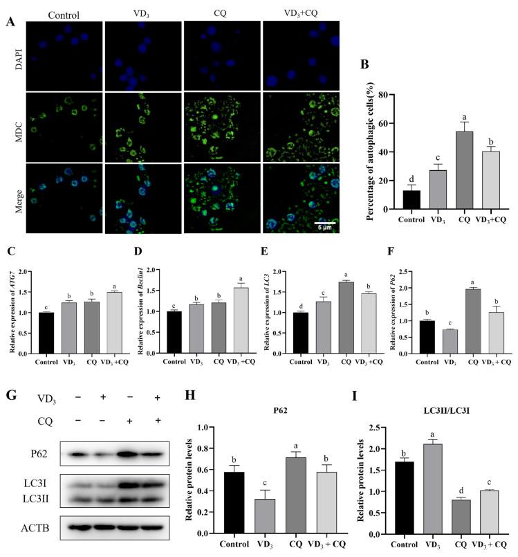
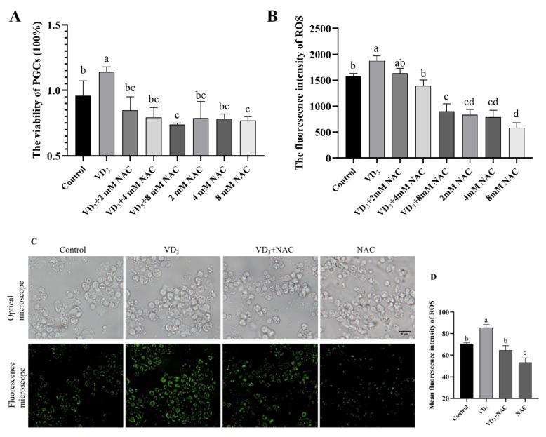
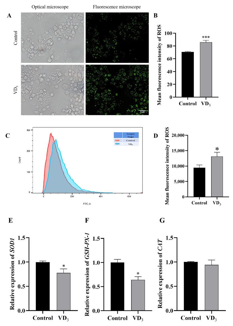
Vitamin D (VD) is one of the important nutrients required by livestock; however, VD deficiency is reported to be widespread. Earlier studies have suggested a potential role for VD in reproduction. Studies on the correlation between VD and sow reproduction are limited. The aim of the current study was aimed to determine the role of 1,25-dihydroxy vitamin D (1α,25(OH)D) on porcine ovarian granulosa cells (PGCs) in vitro to provide a theoretical basis for improving the reproductive efficiency of sows. We used chloroquine (autophagy inhibitor) and reactive oxygen species (ROS) scavenger N-acetylcysteine in conjunction with 1α,25(OH)D to explore the effect on PGCs. The results showed that 10 nM of 1α,25(OH)D increased PGC viability and ROS content. In addition, 1α,25(OH)D induces PGC autophagy according to the gene transcription and protein expression levels of LC3, ATG7, BECN1, and SQSTM1 and promotes the generation of autophagosomes. 1α,25(OH)D-induced autophagy affects the synthesis of E and P in PGCs. We investigated the relationship between ROS and autophagy, and the results showed that 1α,25(OH)D-induced ROS promoted PGC autophagy. The ROS-BNIP3-PINK1 pathway was involved in PGC autophagy induced by 1α,25(OH)D. In conclusion, this study suggests that 1α,25(OH)D promotes PGC autophagy as a protective mechanism against ROS via the BNIP3/PINK1 pathway.

摘要

维生素 D(VD)是家畜所需的重要营养物质之一;然而,据报道,VD 缺乏很普遍。早期的研究表明 VD 可能在生殖中发挥作用。关于 VD 与母猪繁殖之间相关性的研究有限。本研究旨在确定 1,25-二羟维生素 D(1α,25(OH)D)对猪卵巢颗粒细胞(PGCs)的体外作用,为提高母猪繁殖效率提供理论依据。我们使用氯喹(自噬抑制剂)和活性氧(ROS)清除剂 N-乙酰半胱氨酸与 1α,25(OH)D 一起研究对 PGCs 的影响。结果表明,10 nM 的 1α,25(OH)D 增加了 PGC 的活力和 ROS 含量。此外,根据 LC3、ATG7、BECN1 和 SQSTM1 的基因转录和蛋白表达水平,1α,25(OH)D 诱导 PGC 自噬,并促进自噬体的生成。1α,25(OH)D 诱导的自噬影响 PGC 中 E 和 P 的合成。我们研究了 ROS 和自噬之间的关系,结果表明 1α,25(OH)D 诱导的 ROS 促进了 PGC 的自噬。ROS-BNIP3-PINK1 途径参与了 1α,25(OH)D 诱导的 PGC 自噬。总之,本研究表明 1α,25(OH)D 通过 BNIP3/PINK1 途径促进 PGC 自噬,作为一种针对 ROS 的保护机制。

https://cdn.ncbi.nlm.nih.gov/pmc/blobs/e28c/10001661/7a2e57b35f97/ijms-24-04364-g001.jpg

文献AI研究员

20分钟写一篇综述,助力文献阅读效率提升50倍。

立即体验

用中文搜PubMed

大模型驱动的PubMed中文搜索引擎

马上搜索

文档翻译

学术文献翻译模型,支持多种主流文档格式。

立即体验