Suppr超能文献

一种新型同二聚体肽药物偶联物可提高 HER2 阳性乳腺癌治疗效果。

A Novel Homodimer Peptide-Drug Conjugate Improves the Efficacy of HER2-Positive Breast Cancer Therapy.

机构信息

Fujian Provincial Key Laboratory of Brain Aging and Neurodegenerative Diseases, School of Basic Medical Sciences, Fujian Medical University, Fuzhou 350122, China.

出版信息

Int J Mol Sci. 2023 Feb 27;24(5):4590. doi: 10.3390/ijms24054590.

Abstract

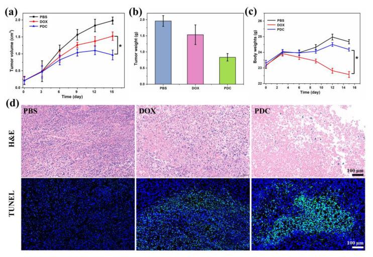
Tumor-targeting peptide-drug conjugates (PDCs) have become a focus of research in recent years. However, due to the instability of peptides and their short in vivo effective half-life, they have limited clinical application. Herein, we propose a new DOX PDC based on a homodimer HER-2-targeting peptide and acid-sensitive hydrazone bond, which could enhance the anti-tumor effect of DOX and reduce systemic toxicities. The PDC could accurately deliver DOX into HER2-positive SKBR-3 cells, with it showing 2.9 times higher cellular uptake than free DOX and enhanced cytotoxicity with respect to IC of 140 nM (vs. 410 nM for free DOX). In vitro assays showed that the PDC had high cellular internalization efficiency and cytotoxicity. In vivo anti-tumor experiments indicated that the PDC could significantly inhibit the growth of HER2-positive breast cancer xenografts in mice and reduce the side effects of DOX. In summary, we constructed a novel PDC molecule targeting HER2-positive tumors, which may overcome some deficiencies of DOX in breast cancer therapy.

摘要

肿瘤靶向肽-药物偶联物(PDCs)近年来已成为研究热点。然而,由于肽的不稳定性及其体内有效半衰期短,其临床应用受到限制。在此,我们提出了一种基于同源二聚体 HER-2 靶向肽和酸敏感腙键的新型 DOX PDC,它可以增强 DOX 的抗肿瘤作用并降低全身毒性。PDC 可以将 DOX 准确递送至 HER2 阳性 SKBR-3 细胞,其细胞摄取率比游离 DOX 高 2.9 倍,IC 为 140 nM(而游离 DOX 为 410 nM)时的细胞毒性增强。体外实验表明,PDC 具有较高的细胞内化效率和细胞毒性。体内抗肿瘤实验表明,PDC 可显著抑制荷瘤小鼠 HER2 阳性乳腺癌的生长,并降低 DOX 的副作用。总之,我们构建了一种针对 HER2 阳性肿瘤的新型 PDC 分子,它可能克服 DOX 在乳腺癌治疗中的一些缺陷。

https://cdn.ncbi.nlm.nih.gov/pmc/blobs/ca56/10003747/34e02bbd902e/ijms-24-04590-g001.jpg

文献AI研究员

20分钟写一篇综述,助力文献阅读效率提升50倍。

立即体验

用中文搜PubMed

大模型驱动的PubMed中文搜索引擎

马上搜索

文档翻译

学术文献翻译模型,支持多种主流文档格式。

立即体验