Suppr超能文献

从……分离出的寡糖可保护小鼠免受脂多糖诱导的肠道炎症和屏障损伤。 (你提供的原文中“from”后面缺少具体内容)

Oligosaccharides isolated from protect LPS-induced intestinal inflammation and barrier injury in mice.

作者信息

Li Xiao, Gui Rong, Wang Xuefang, Ning Erjuan, Zhang Lixian, Fan Yi, Chen Ling, Yu Liqin, Zhu Jie, Li Zhining, Wei Lei, Wang Wei, Li Zihong, Wei Yue, Wang Xuebing

机构信息

Henan Natural Products Biotechnology Co., Ltd., Zhengzhou, China.

Biological Center of Henan Academy of Sciences, Zhengzhou, China.

出版信息

Front Nutr. 2023 Feb 23;10:1139006. doi: 10.3389/fnut.2023.1139006. eCollection 2023.

Abstract

OBJECTIVES

We investigated the protective effect of oligosaccharides (RGO) on lipopolysaccharide (LPS)-induced intestinal inflammation and barrier injury among mice.

METHODS

RGO is prepared from fresh by water extraction, active carbon decolorization, ion exchange resin impurity removal, macroporous adsorption resin purification, and decompression drying. LPS could establish the model for intestinal inflammation and barrier injury in mice. Three different doses of RGO were administered for three consecutive weeks. Then the weight, feces, and health status of the mice were recorded. After sacrificing the mice, their colon length and immune organ index were determined. The morphological changes of the ileum and colon were observed using Hematoxylin-eosin (H&E) staining, followed by measuring the villus length and recess depth. RT-qPCR was utilized to detect the relative mRNA expression of intestinal zonula occludens-1 and . The expression of inflammatory factors and oxidation markers within ileum and colon tissues and the digestive enzyme activities in the ileum contents were detected using ELISA. The content of short-chain fatty acids (SCFAs) in the colon was determined with GC. The gut microbial composition and diversity changes were determined with 16S-rRNA high-throughput sequencing. The association between intestinal microorganisms and SCFAs, occludins, digestive enzymes, inflammatory factor contents, and antioxidant indexes was also analyzed.

RESULTS

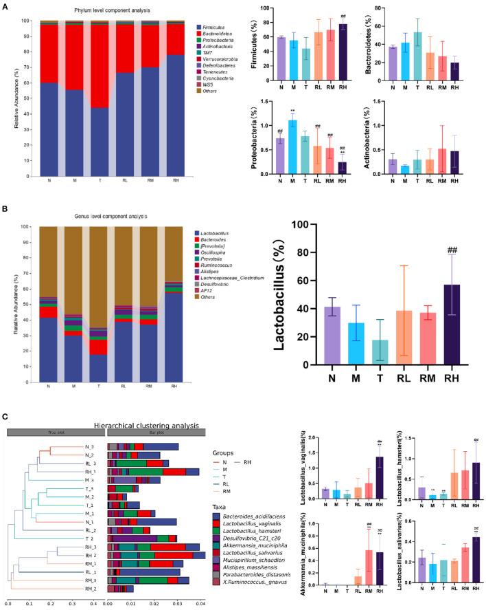
RGO significantly increased the weight, pancreatic index, thymus index, and colon length of mice compared with the model group. Moreover, it also improved the intestinal tissue structure and increased the expression of intestinal barrier-related junction proteins ZO-1 and Occludin. The contents of IL-6, IL-17, IL-1β, and TNF-α in the intestinal tissues of mice were significantly reduced. Additionally, the activities of superoxide dismutase (SOD), glutathione peroxidase (GSH-Px), and catalase (CAT) were elevated. In contrast, the malondialdehyde (MDA) content decreased. Trypsin and pancreatic lipase activities in the ileum enhanced, and the SCFA contents such as acetic acid, propionic acid, and butyric acid in the colon increased. The study on intestinal flora revealed that RGO could enhance the abundance of intestinal flora and improve the flora structure. After RGO intervention, the relative abundance of Firmicutes, , and bacteria in the intestinal tract of mice increased compared with the model group, while that of Actinomycetes decreased. The intestinal microbiota structure changed to the case, with probiotics playing a dominant role. The correlation analysis indicated that Lactobacillus and Ackermann bacteria in the intestinal tract of mice were positively associated with SCFAs, , pancreatic amylase, SOD, and CAT activities. Moreover, they were negatively correlated with inflammatory factors IL-6, IL-17, IL-1β, and TNF-α.

CONCLUSIONS

RGO can decrease LPS-induced intestinal inflammation and intestinal barrier injury in mice and protect their intestinal function. RGO can ameliorate intestinal inflammation and maintain the intestinal barrier by regulating intestinal flora.

摘要

目的

我们研究了低聚原花青素(RGO)对脂多糖(LPS)诱导的小鼠肠道炎症和屏障损伤的保护作用。

方法

RGO通过水提取、活性炭脱色、离子交换树脂除杂、大孔吸附树脂纯化及减压干燥从新鲜原料中制备而成。LPS可建立小鼠肠道炎症和屏障损伤模型。连续三周给予三种不同剂量的RGO。然后记录小鼠的体重、粪便及健康状况。处死小鼠后,测定其结肠长度和免疫器官指数。采用苏木精-伊红(H&E)染色观察回肠和结肠的形态变化,随后测量绒毛长度和隐窝深度。利用RT-qPCR检测肠道紧密连接蛋白-1和的相对mRNA表达。采用ELISA检测回肠和结肠组织中炎症因子和氧化标志物的表达以及回肠内容物中的消化酶活性。用气相色谱法测定结肠中短链脂肪酸(SCFAs)的含量。用16S rRNA高通量测序确定肠道微生物组成和多样性变化。还分析了肠道微生物与SCFAs、闭合蛋白、消化酶、炎症因子含量及抗氧化指标之间的关联。

结果

与模型组相比,RGO显著增加了小鼠的体重、胰腺指数、胸腺指数和结肠长度。此外,它还改善了肠道组织结构,增加了肠道屏障相关连接蛋白ZO-1和闭合蛋白的表达。小鼠肠道组织中IL-6、IL-17、IL-1β和TNF-α的含量显著降低。此外,超氧化物歧化酶(SOD)、谷胱甘肽过氧化物酶(GSH-Px)和过氧化氢酶(CAT)的活性升高。相比之下,丙二醛(MDA)含量降低。回肠中的胰蛋白酶和胰脂肪酶活性增强,结肠中乙酸、丙酸和丁酸等SCFAs的含量增加。对肠道菌群的研究表明,RGO可增加肠道菌群的丰度并改善菌群结构。RGO干预后,小鼠肠道中厚壁菌门、和细菌的相对丰度与模型组相比增加,而放线菌门的相对丰度降低。肠道微生物群结构向有益状态转变,益生菌起主导作用。相关性分析表明,小鼠肠道中的乳酸杆菌和阿克曼菌与SCFAs、、胰淀粉酶、SOD和CAT活性呈正相关。此外,它们与炎症因子IL-6、IL-17、IL-1β和TNF-α呈负相关。

结论

RGO可减轻LPS诱导的小鼠肠道炎症和肠道屏障损伤,保护其肠道功能。RGO可通过调节肠道菌群改善肠道炎症并维持肠道屏障。

https://cdn.ncbi.nlm.nih.gov/pmc/blobs/d7f1/9996025/9e00b6db60cf/fnut-10-1139006-g0001.jpg

文献AI研究员

20分钟写一篇综述,助力文献阅读效率提升50倍。

立即体验

用中文搜PubMed

大模型驱动的PubMed中文搜索引擎

马上搜索

文档翻译

学术文献翻译模型,支持多种主流文档格式。

立即体验