Suppr超能文献

衰老标志物:人类血浆蛋白质组的无监督综合分析

Markers of aging: Unsupervised integrated analyses of the human plasma proteome.

作者信息

Coenen L, Lehallier B, de Vries H E, Middeldorp J

机构信息

Department of Neurobiology and Aging, Biomedical Primate Research Centre, Rijswijk, Netherlands.

Department of Molecular Cell Biology and Immunology, Amsterdam Neuroscience, Amsterdam UMC location Vrije Universiteit Amsterdam, Amsterdam, Netherlands.

出版信息

Front Aging. 2023 Feb 22;4:1112109. doi: 10.3389/fragi.2023.1112109. eCollection 2023.

Abstract

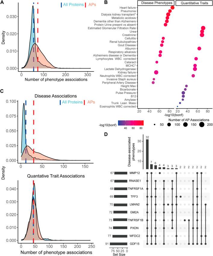
Aging associates with an increased susceptibility for disease and decreased quality of life. To date, processes underlying aging are still not well understood, leading to limited interventions with unknown mechanisms to promote healthy aging. Previous research suggests that changes in the blood proteome are reflective of age-associated phenotypes such as frailty. Moreover, experimentally induced changes in the blood proteome composition can accelerate or decelerate underlying aging processes. The aim of this study is to identify a set of proteins in the human plasma associated with aging by integration of the data of four independent, large-scaled datasets using the aptamer-based SomaScan platform on the human aging plasma proteome. Using this approach, we identified a set of 273 plasma proteins significantly associated with aging (aging proteins, APs) across these cohorts consisting of healthy individuals and individuals with comorbidities and highlight their biological functions. We validated the age-associated effects in an independent study using a centenarian population, showing highly concordant effects. Our results suggest that APs are more associated to diseases than other plasma proteins. Plasma levels of APs can predict chronological age, and a reduced selection of 15 APs can still predict individuals' age accurately, highlighting their potential as biomarkers of aging processes. Furthermore, we show that individuals presenting accelerated or decelerated aging based on their plasma proteome, respectively have a more aged or younger systemic environment. These results provide novel insights in the understanding of the aging process and its underlying mechanisms and highlight potential modulators contributing to healthy aging.

摘要

衰老与疾病易感性增加和生活质量下降相关。迄今为止,衰老背后的过程仍未得到充分理解,导致促进健康衰老的干预措施有限且机制不明。先前的研究表明,血液蛋白质组的变化反映了与年龄相关的表型,如虚弱。此外,实验诱导的血液蛋白质组组成变化可以加速或减缓潜在的衰老过程。本研究的目的是通过使用基于适体的SomaScan平台整合四个独立的大规模数据集的数据,来识别一组与人类衰老相关的血浆蛋白,这些数据集来自人类衰老血浆蛋白质组。使用这种方法,我们在这些由健康个体和患有合并症的个体组成的队列中,鉴定出一组273种与衰老显著相关的血浆蛋白(衰老蛋白,APs),并突出了它们的生物学功能。我们在一项使用百岁老人群体的独立研究中验证了与年龄相关的效应,显示出高度一致的结果。我们的结果表明,APs比其他血浆蛋白与疾病的关联更强。APs的血浆水平可以预测实际年龄,减少至15种APs仍能准确预测个体年龄,突出了它们作为衰老过程生物标志物的潜力。此外我们表明,根据血浆蛋白质组分别呈现加速或减速衰老的个体,其全身环境更老或更年轻。这些结果为理解衰老过程及其潜在机制提供了新的见解,并突出了有助于健康衰老的潜在调节因子。

https://cdn.ncbi.nlm.nih.gov/pmc/blobs/9152/9992741/6df2d5ee6e05/fragi-04-1112109-g001.jpg

文献AI研究员

20分钟写一篇综述,助力文献阅读效率提升50倍。

立即体验

用中文搜PubMed

大模型驱动的PubMed中文搜索引擎

马上搜索

文档翻译

学术文献翻译模型,支持多种主流文档格式。

立即体验