Suppr超能文献

人参皂苷 Rh2 通过靶向 miR-150-3p/SRCIN1/Wnt 轴抑制结肠癌生长。

Ginsenoside Rh2 suppresses colon cancer growth by targeting the miR-150-3p/SRCIN1/Wnt axis.

机构信息

Department of General Surgery, Lanzhou University Second Hospital, Lanzhou 730030, China.

Department of Surgical Oncology, Gansu Provincial Cancer Hospital, Lanzhou 730050, China.

出版信息

Acta Biochim Biophys Sin (Shanghai). 2023 Mar 14;55(4):633-648. doi: 10.3724/abbs.2023032.

Abstract

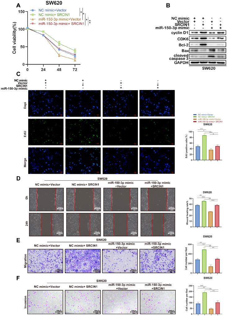
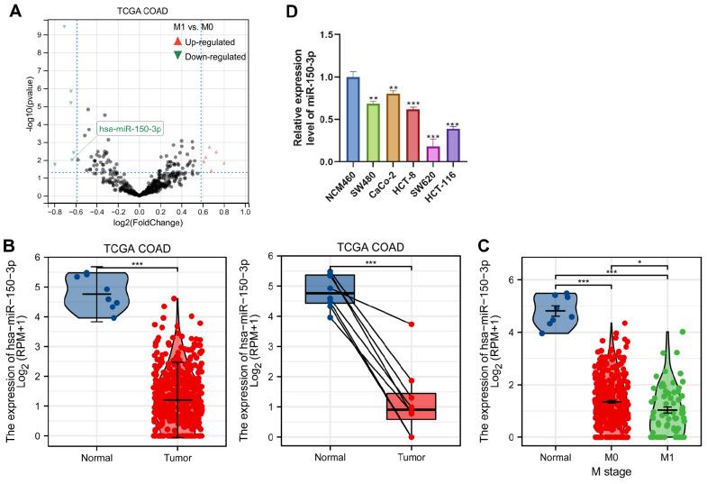
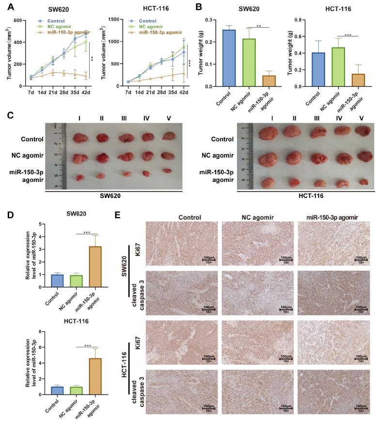
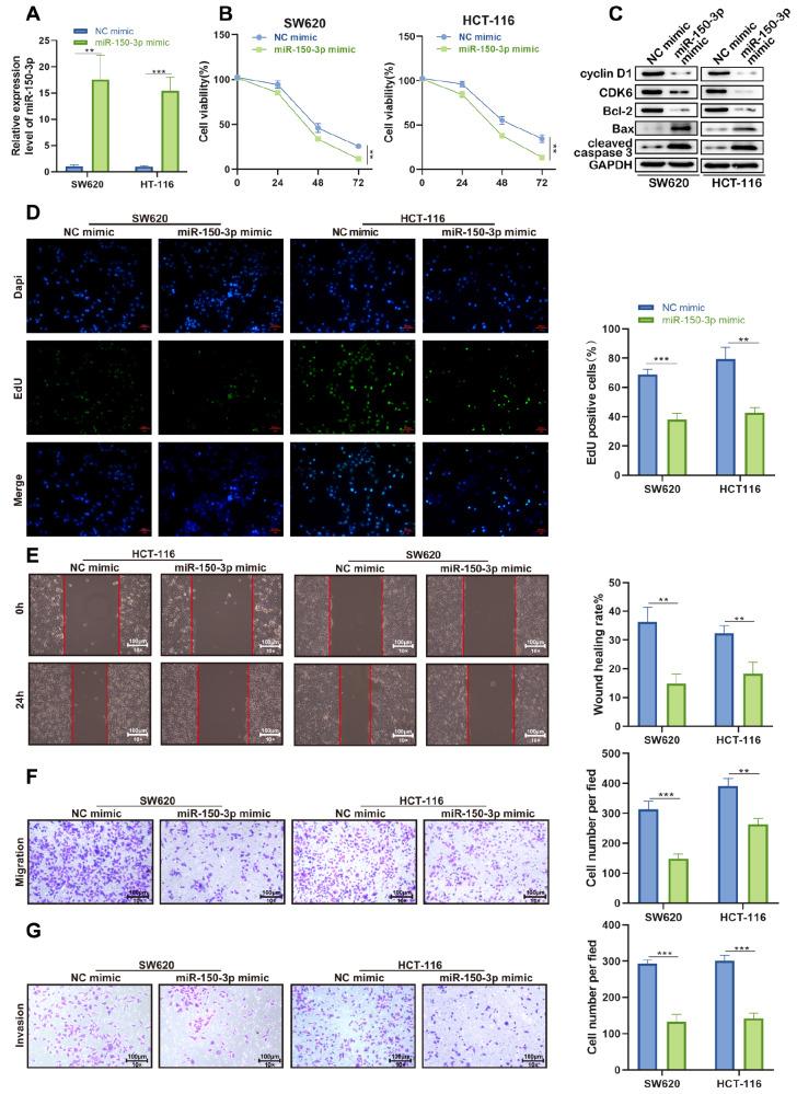
Ginsenoside Rh2, which is extracted from ginseng, exerts antitumor activity. Recent studies suggest that Rh2 may suppress the growth of colon cancer (CC) . However, the underlying mechanism remains unclear. In this study, we identified the relative levels of miR-150-3p in CC tissues and cells by a comprehensive strategy of data mining, computational biology, and real-time reverse transcription PCR (qRT-PCR) experiments. The regulatory effects of miR-150-3p/SRCIN1 on the proliferative and invasive abilities of CC cells are evaluated by CCK-8, EdU, wound healing, and transwell assays. Cell cycle- and apoptosis-related protein levels are assessed by western blot analysis. An tumor formation assay was conducted to explore the effects of miR-150-3p on tumor growth. Furthermore, bioinformatics and dual luciferase reporter assays are applied to determine the functional binding of miRNA to mRNA of the target gene. Finally, the relationship between Rh2 and miR-150-3p was further verified in SW620 and HCT-116 cells. miR-150-3p is downregulated in CC tissues and cell lines. Functional assays indicate that the upregulation of miR-150-3p inhibits tumor growth both and . In addition, SRCIN1 is upregulated in CC and predicts a poor prognosis, and it is the direct target for miR-150-3p. Moreover, the miR-150-3p mimic decreases Topflash/Fopflash-dependent luciferase activity, resulting in the inhibition of Wnt pathway activity. Rh2 can suppress the growth of CC by increasing miR-150-3p expression. Rh2 alleviates the accelerating effect on Wnt pathway activity, cell proliferation/migration, and colony formation caused by miR-150-3p inhibition. Rh2 inhibits the miR-150-3p/SRCIN1/Wnt axis to suppress colon cancer growth.

摘要

人参中提取的人参皂苷 Rh2 具有抗肿瘤活性。最近的研究表明,Rh2 可能抑制结肠癌 (CC) 的生长。然而,其潜在机制尚不清楚。在这项研究中,我们通过数据挖掘、计算生物学和实时逆转录 PCR (qRT-PCR) 实验的综合策略,确定了 CC 组织和细胞中 miR-150-3p 的相对水平。通过 CCK-8、EdU、划痕愈合和 Transwell 测定评估 miR-150-3p/SRCIN1 对 CC 细胞增殖和侵袭能力的调节作用。通过 Western blot 分析评估细胞周期和凋亡相关蛋白水平。进行肿瘤形成实验以研究 miR-150-3p 对肿瘤生长的影响。此外,生物信息学和双荧光素酶报告基因测定用于确定 miRNA 与靶基因 mRNA 的功能结合。最后,在 SW620 和 HCT-116 细胞中进一步验证了 Rh2 与 miR-150-3p 的关系。miR-150-3p 在 CC 组织和细胞系中下调。功能测定表明,miR-150-3p 的上调抑制肿瘤生长。此外,SRCIN1 在 CC 中上调并预测预后不良,并且是 miR-150-3p 的直接靶标。此外,miR-150-3p 模拟物降低 Topflash/Fopflash 依赖性荧光素酶活性,从而抑制 Wnt 通路活性。Rh2 通过增加 miR-150-3p 的表达来抑制 CC 的生长。Rh2 减轻了 miR-150-3p 抑制引起的 Wnt 通路活性、细胞增殖/迁移和集落形成的加速作用。Rh2 抑制 miR-150-3p/SRCIN1/Wnt 轴以抑制结肠癌生长。

https://cdn.ncbi.nlm.nih.gov/pmc/blobs/f73c/10195142/458bb7e52dfb/ABBS-2022-440-t1.jpg

文献AI研究员

20分钟写一篇综述,助力文献阅读效率提升50倍。

立即体验

用中文搜PubMed

大模型驱动的PubMed中文搜索引擎

马上搜索

文档翻译

学术文献翻译模型,支持多种主流文档格式。

立即体验