Suppr超能文献

作为调节炎症靶点的交感神经系统组成部分——类风湿性关节炎滑膜成纤维细胞会是类神经元细胞吗?

Components of the sympathetic nervous system as targets to modulate inflammation - rheumatoid arthritis synovial fibroblasts as neuron-like cells?

作者信息

Cheng Xinkun, Lowin Torsten, Honke Nadine, Pongratz Georg

机构信息

Clinic for Rheumatology & Hiller Research Center, Life Science Center, University Hospital Duesseldorf, Merowingerplatz 1A, 40225, Duesseldorf, Germany.

Department of Orthopedics, Nanjing BenQ Medical Center, The Affiliated BenQ Hospital of Nanjing Medical University, Nanjing, China.

出版信息

J Inflamm (Lond). 2023 Mar 14;20(1):9. doi: 10.1186/s12950-023-00336-z.

Abstract

BACKGROUND

Catecholamines are major neurotransmitters of the sympathetic nervous system (SNS) and they are of pivotal importance in regulating numerous physiological and pathological processes. Rheumatoid arthritis (RA) is influenced by the activity of the SNS and its neurotransmitters norepinephrine (NE) and dopamine (DA) and early sympathectomy alleviates experimental arthritis in mice. In contrast, late sympathectomy aggravates RA, since this procedure eliminates anti-inflammatory, tyrosine hydroxylase (TH) positive cells that appear in the course of RA. While it has been shown that B cells can take up, degrade and synthesize catecholamines it is still unclear whether this also applies to synovial fibroblasts, a mesenchymal cell that is actively engaged in propagating inflammation and cartilage destruction in RA. Therefore, this study aims to present a detailed description of the catecholamine pathway and its influence on human RA synovial fibroblasts (RASFs).

RESULTS

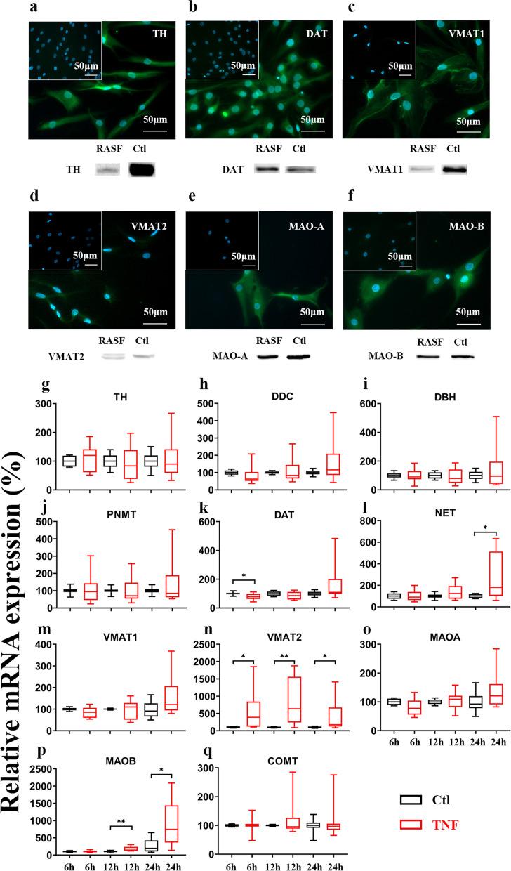
RASFs express all catecholamine-related targets including the synthesizing enzymes TH, DOPA decarboxylase, dopamine beta-hydroxylase, and phenylethanolamine N-methyltransferase. Furthermore, vesicular monoamine transporters 1/2 (VMAT1/2), dopamine transporter (DAT) and norepinephrine transporter (NET) were detected. RASFs are also able to degrade catecholamines as they express monoaminoxidase A and B (MAO-A/MAO-B) and catechol-O-methyltransferase (COMT). TNF upregulated VMAT2, MAO-B and NET levels in RASFs. DA, NE and epinephrine (EPI) were produced by RASFs and extracellular levels were augmented by either MAO, COMT, VMAT or DAT/NET inhibition but also by tumor necrosis factor (TNF) stimulation. While exogenous DA decreased interleukin-6 (IL-6) production and cell viability at the highest concentration (100 μM), NE above 1 μM increased IL-6 levels with a concomitant decrease in cell viability. MAO-A and MAO-B inhibition had differential effects on unstimulated and TNF treated RASFs. The MAO-A inhibitor clorgyline fostered IL-6 production in unstimulated but not TNF stimulated RASFs (10 nM-1 μM) while reducing IL-6 at 100 μM with a dose-dependent decrease in cell viability in both groups. The MAO-B inhibitor lazabemide hydrochloride did only modestly decrease cell viability at 100 μM while enhancing IL-6 production in unstimulated RASFs and decreasing IL-6 in TNF stimulated cells.

CONCLUSIONS

RASFs possess a complete and functional catecholamine machinery whose function is altered under inflammatory conditions. Results from this study shed further light on the involvement of sympathetic neurotransmitters in RA pathology and might open therapeutic avenues to counteract inflammation with the MAO enzymes being key candidates.

摘要

背景

儿茶酚胺是交感神经系统(SNS)的主要神经递质,在调节众多生理和病理过程中起着关键作用。类风湿关节炎(RA)受SNS及其神经递质去甲肾上腺素(NE)和多巴胺(DA)的活性影响,早期交感神经切除术可减轻小鼠实验性关节炎。相反,晚期交感神经切除术会加重RA,因为该手术会消除在RA病程中出现的抗炎性酪氨酸羟化酶(TH)阳性细胞。虽然已经表明B细胞可以摄取、降解和合成儿茶酚胺,但尚不清楚滑膜成纤维细胞是否也如此,滑膜成纤维细胞是一种间充质细胞,在RA中积极参与炎症传播和软骨破坏。因此,本研究旨在详细描述儿茶酚胺途径及其对人RA滑膜成纤维细胞(RASFs)的影响。

结果

RASFs表达所有与儿茶酚胺相关的靶点,包括合成酶TH、多巴脱羧酶、多巴胺β-羟化酶和苯乙醇胺N-甲基转移酶。此外,还检测到囊泡单胺转运体1/2(VMAT1/2)、多巴胺转运体(DAT)和去甲肾上腺素转运体(NET)。RASFs也能够降解儿茶酚胺,因为它们表达单胺氧化酶A和B(MAO-A/MAO-B)以及儿茶酚-O-甲基转移酶(COMT)。TNF上调了RASFs中VMAT2、MAO-B和NET的水平。RASFs产生DA、NE和肾上腺素(EPI),MAO、COMT、VMAT或DAT/NET抑制以及肿瘤坏死因子(TNF)刺激均可增加细胞外水平。虽然外源性DA在最高浓度(100μM)时降低白细胞介素-6(IL-6)的产生和细胞活力,但1μM以上的NE会增加IL-6水平,并伴随细胞活力下降。MAO-A和MAO-B抑制对未刺激和TNF处理的RASFs有不同影响。MAO-A抑制剂氯吉兰在未刺激但非TNF刺激的RASFs中促进IL-6产生(10 nM - 1μM),而在100μM时降低IL-6,两组细胞活力均呈剂量依赖性下降。MAO-B抑制剂盐酸拉扎贝胺在100μM时仅适度降低细胞活力,同时增强未刺激RASFs中IL-6的产生,并降低TNF刺激细胞中IL-6的水平。

结论

RASFs拥有完整且功能正常的儿茶酚胺机制,其功能在炎症条件下会发生改变。本研究结果进一步揭示了交感神经递质在RA病理中的作用,可能为以MAO酶为关键候选药物的抗炎治疗开辟新途径。

https://cdn.ncbi.nlm.nih.gov/pmc/blobs/700b/10015726/e465fb930fcf/12950_2023_336_Fig1_HTML.jpg

文献AI研究员

20分钟写一篇综述,助力文献阅读效率提升50倍。

立即体验

用中文搜PubMed

大模型驱动的PubMed中文搜索引擎

马上搜索

文档翻译

学术文献翻译模型,支持多种主流文档格式。

立即体验