Suppr超能文献

Wnt 通路抑制剂 RXC004 阻断依赖 Wnt 配体的癌症模型中的肿瘤生长并逆转免疫逃逸。

The Wnt Pathway Inhibitor RXC004 Blocks Tumor Growth and Reverses Immune Evasion in Wnt Ligand-dependent Cancer Models.

机构信息

Redx Oncology Ltd, Redx Pharma PLC; Cheshire, United Kingdom.

Concept Life Sciences Ltd, Manchester, United Kingdom.

出版信息

Cancer Res Commun. 2022 Sep 2;2(9):914-928. doi: 10.1158/2767-9764.CRC-21-0095. eCollection 2022 Sep.

Abstract

UNLABELLED

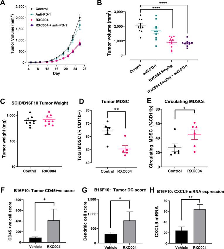
Wnt signaling is implicated in the etiology of gastrointestinal tract cancers. Targeting Wnt signaling is challenging due to on-target toxicity concerns and lack of druggable pathway components. We describe the discovery and characterization of RXC004, a potent and selective inhibitor of the membrane-bound -acyl transferase Porcupine, essential for Wnt ligand secretion. Absorption, distribution, metabolism, and excretion and safety pharmacology studies were conducted with RXC004 , and pharmacokinetic exposure assessed . RXC004 effects on proliferation and tumor metabolism were explored in genetically defined colorectal and pancreatic cancer models and . RXC004 effects on immune evasion were assessed in B16F10 immune "cold" and CT26 immune "hot" murine syngeneic models, and in human cell cocultures. RXC004 showed a promising pharmacokinetic profile, inhibited Wnt ligand palmitoylation, secretion, and pathway activation, and demonstrated potent antiproliferative effects in Wnt ligand-dependent (-mutant or -fusion) colorectal and pancreatic cell lines. Reduced tumor growth and increased cancer cell differentiation were observed in SNU-1411 (-fusion), AsPC1 and HPAF-II (both -mutant) xenograft models, with a therapeutic window versus Wnt homeostatic functions. Additional effects of RXC004 on tumor cell metabolism were confirmed and by glucose uptake and fluorodeoxyglucose-PET, respectively. RXC004 stimulated host tumor immunity; reducing resident myeloid-derived suppressor cells within B16F10 tumors and synergizing with anti-programmed cell death protein-1 (PD-1) to increase CD8/regulatory T cell ratios within CT26 tumors. Moreover, RXC004 reversed the immunosuppressive effects of HPAF-II cells cocultured with human peripheral blood mononuclear cells, confirming the multiple anticancer mechanisms of this compound, which has progressed into phase II clinical trials.

SIGNIFICANCE

Wnt pathway dysregulation drives many gastrointestinal cancers; however, there are no approved therapies that target the pathway. RXC004 has demonstrated the potential to block both tumor growth and tumor immune evasion in a genetically defined, clinically actionable subpopulation of Wnt ligand-dependent gastrointestinal cancers. The clinical utility of RXC004, and other Porcupine inhibitors, in such Wnt ligand-dependent cancers is currently being assessed in patient trials.

摘要

未加标签

Wnt 信号在胃肠道癌症的发病机制中起作用。由于靶向毒性问题和缺乏可成药的途径成分,靶向 Wnt 信号具有挑战性。我们描述了 RXC004 的发现和表征,这是一种有效的、选择性的膜结合酰基转移酶 Porcupine 抑制剂,Porcupine 对 Wnt 配体的分泌至关重要。进行了 RXC004 的吸收、分布、代谢和排泄以及安全药理学研究,并评估了其药代动力学暴露情况。在遗传定义的结直肠癌和胰腺癌模型中研究了 RXC004 对增殖和肿瘤代谢的影响,以及 RXC004 对免疫逃逸的影响。在 B16F10 免疫“冷”和 CT26 免疫“热”小鼠同基因模型以及人细胞共培养物中评估了 RXC004 的作用。RXC004 显示出有希望的药代动力学特征,抑制 Wnt 配体棕榈酰化、分泌和途径激活,并在依赖 Wnt 配体的(突变或融合)结直肠和胰腺细胞系中表现出强大的抗增殖作用。在 SNU-1411(融合)、AsPC1 和 HPAF-II(均突变)异种移植模型中观察到肿瘤生长减少和癌细胞分化增加,与 Wnt 稳态功能相比具有治疗窗口。通过葡萄糖摄取和氟脱氧葡萄糖-PET 分别进一步证实了 RXC004 对肿瘤细胞代谢的影响。RXC004 刺激宿主肿瘤免疫;减少 B16F10 肿瘤内的固有髓样来源抑制细胞,并与抗程序性细胞死亡蛋白-1(PD-1)协同作用,增加 CT26 肿瘤内的 CD8/调节性 T 细胞比例。此外,RXC004 逆转了与人外周血单核细胞共培养的 HPAF-II 细胞的免疫抑制作用,证实了该化合物的多种抗癌机制,该化合物已进入 II 期临床试验。

意义

Wnt 途径失调驱动许多胃肠道癌症;然而,目前没有针对该途径的批准疗法。RXC004 已证明有潜力阻断遗传定义的、临床可行的 Wnt 配体依赖胃肠道癌症亚群中的肿瘤生长和肿瘤免疫逃逸。目前正在患者试验中评估 RXC004 和其他 Porcupine 抑制剂在这种依赖 Wnt 配体的癌症中的临床应用。

https://cdn.ncbi.nlm.nih.gov/pmc/blobs/04b8/10010340/7e70b5b36653/crc-21-0095_fig1.jpg

文献AI研究员

20分钟写一篇综述,助力文献阅读效率提升50倍。

立即体验

用中文搜PubMed

大模型驱动的PubMed中文搜索引擎

马上搜索

文档翻译

学术文献翻译模型,支持多种主流文档格式。

立即体验