Suppr超能文献

溃疡性结肠炎中铁死亡相关基因的鉴定:一种基于机器学习的诊断模型

Identification of ferroptosis-related genes in ulcerative colitis: a diagnostic model with machine learning.

作者信息

Qian Rui, Tang Min, Ouyang Zichen, Cheng Honghui, Xing Sizhong

机构信息

Department of Gastroenterology, Shenzhen Bao'an Chinese Medicine Hospital, Guangzhou University of Chinese Medicine, Shenzhen, China.

Department of Orthopedic Surgery, Shenzhen Bao'an Chinese Medicine Hospital, Guangzhou University of Chinese Medicine, Shenzhen, China.

出版信息

Ann Transl Med. 2023 Feb 28;11(4):177. doi: 10.21037/atm-23-276.

Abstract

BACKGROUND

Ulcerative colitis (UC) is an idiopathic, chronic disorder characterized by inflammation, injury, and disruption of the colonic mucosa. However, there are still many difficulties in the diagnosis and differential diagnosis of UC. An increasing amount of research has shown a connection between ferroptosis and the etiology of UC. Therefore, our study aimed to identify the key genes related to ferroptosis in UC to provide new ideas for diagnosis UC.

METHODS

Gene expression profiles of normal and UC samples were extracted from the Gene Expression Omnibus (GEO) database. By combining differentially expressed genes (DEGs), Weighted correlation network analysis (WGCNA) genes, and ferroptosis-related genes, hub genes were identified and then screened using Lasso regression. Based on the key genes, gene ontology (GO) and gene set enrichment analysis (GSEA) analyses were performed. We used NaiveBeyas, Logistic, IBk, and RandomForest algorithms to build a disease diagnosis model using the hub genes. The model was validated using GSE87473 as the validation set.

RESULTS

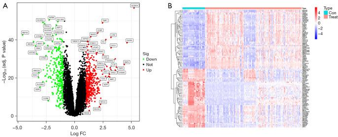
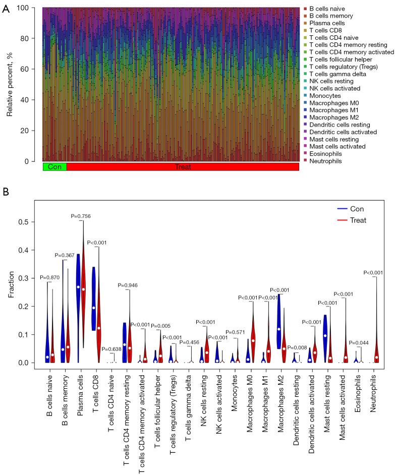
Gene expression matrices of GSE87466 and GSE75214 were downloaded from the GEO database, including 184 UC patients and 43 control samples. A total of 699 DEGs were obtained. From FerrDb, 565 genes related to ferroptosis were identified. The 1,513 genes with the highest absolute correlation coefficient value in the MEblue module were obtained from WGCNA analysis. Five hub genes (, and ) were identified using the Lasso regression algorithm based on the overlapped DEGs, WGCNA-identified genes, and ferroptosis-related genes. GO and GSEA analyses revealed that 5 hub genes were identified as being involved in the negative regulation of transcription by competitive promoter binding, cellular response to citrate cycle_tca_cycle, cytosolic_dna_sensing pathway, UV-A, and beta-alanine metabolism. The logistic algorithm's values of the area under the curve (AUC)were 1.000 and 0.995 for training and validation cohorts, and sensitivity is 0.962, specificity is 1.000, respectively, as determined by comparing various methods.

CONCLUSIONS

The previously described hub genes were identified as being intimately related to ferroptosis in UC and capable of distinguishing UC patients from controls. By detecting the expression of several genes, this model may aid in diagnosing UC and understanding the etiology and treatment of the disease.

摘要

背景

溃疡性结肠炎(UC)是一种特发性慢性疾病,其特征为结肠黏膜的炎症、损伤和破坏。然而,UC的诊断和鉴别诊断仍存在许多困难。越来越多的研究表明铁死亡与UC的病因之间存在联系。因此,我们的研究旨在确定UC中与铁死亡相关的关键基因,为UC的诊断提供新思路。

方法

从基因表达综合数据库(GEO)中提取正常样本和UC样本的基因表达谱。通过整合差异表达基因(DEGs)、加权基因共表达网络分析(WGCNA)基因和铁死亡相关基因,鉴定出枢纽基因,然后使用套索回归进行筛选。基于关键基因,进行基因本体论(GO)和基因集富集分析(GSEA)。我们使用朴素贝叶斯、逻辑回归、IBk和随机森林算法,利用枢纽基因构建疾病诊断模型。使用GSE87473作为验证集对模型进行验证。

结果

从GEO数据库下载了GSE87466和GSE75214的基因表达矩阵,包括184例UC患者和43例对照样本。共获得699个DEGs。从FerrDb中鉴定出565个与铁死亡相关的基因。通过WGCNA分析,在MEblue模块中获得了绝对相关系数值最高的1513个基因。基于重叠的DEGs、WGCNA鉴定的基因和铁死亡相关基因,使用套索回归算法鉴定出5个枢纽基因(……此处原文缺失具体基因名)。GO和GSEA分析表明,5个枢纽基因被确定参与通过竞争性启动子结合对转录的负调控、细胞对柠檬酸循环_TCA循环的反应、胞质DNA传感途径、UV - A和β - 丙氨酸代谢。通过比较各种方法确定,逻辑回归算法在训练队列和验证队列中的曲线下面积(AUC)值分别为1.(此处原文缺失具体数值)和0.995,灵敏度为0.962,特异性为1.000。

结论

上述枢纽基因被确定与UC中的铁死亡密切相关,并且能够区分UC患者和对照。通过检测几个基因的表达,该模型可能有助于UC的诊断以及了解该疾病的病因和治疗方法。

https://cdn.ncbi.nlm.nih.gov/pmc/blobs/a8d2/10009563/628949b26bc3/atm-11-04-177-f1.jpg

文献AI研究员

20分钟写一篇综述,助力文献阅读效率提升50倍。

立即体验

用中文搜PubMed

大模型驱动的PubMed中文搜索引擎

马上搜索

文档翻译

学术文献翻译模型,支持多种主流文档格式。

立即体验