Suppr超能文献

MARVELD3 通过抑制非小细胞肺癌细胞中的 Wnt/β-连环蛋白信号通路抑制上皮-间充质转化和细胞迁移。

MARVELD3 inhibits the epithelial-mesenchymal transition and cell migration by suppressing the Wnt/β-catenin signaling pathway in non-small cell lung cancer cells.

机构信息

Department of Infectious Disease, Beijing Friendship Hospital, Capital Medical University, Beijing, China.

Beijing Institute of Clinical medicine Research, Beijing Friendship Hospital, Capital Medical University, Beijing, China.

出版信息

Thorac Cancer. 2023 Apr;14(12):1045-1058. doi: 10.1111/1759-7714.14844. Epub 2023 Mar 15.

Abstract

BACKGROUND

The epithelial-mesenchymal transition (EMT), featured by abatement of cell-cell contact, is related to exacerbating non-small cell lung cancer (NSCLC) by inducing metastasis. MAL and relevant proteins for vesicle trafficking and membrane link domain 3 (MARVELD3) is a novel tight junction protein participated in the EMT. There is limited information available about the mechanism of MARVELD3 in NSCLC. In this trial, the inhibition effect of MARVELD3 on human NSCLC cells will be discussed.

METHODS

MARVELD3 expression was measured in NSCLC tissues and para-carcinoma tissues. The expression of MARVELD3 and EMT-related genes were examined in transforming growth factor (TGF)-β1-induced NSCLC cells. NSCLC cells with MARVELD3-knockdown and overexpressed were established to analyze the relationship between MARVELD3 and EMT and cell migration. The Wnt/β-catenin pathway expression was also analyzed in NSCLC cell models and clinic species.

RESULTS

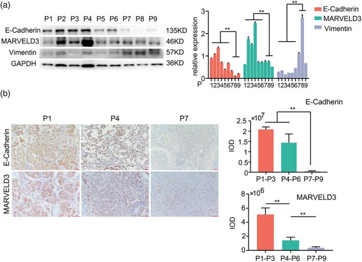
Lower protein levels of MARVELD3 were observed in NSCLC samples than para-carcinoma specimens, and the decreased expression of MARVELD3 in NSCLC specimens was associated with tumor metastasis. E-Cadherin and MARVELD3 expression was reduced in TGF-β1 treated NSCLC cells, whereas increased Vimentin expression was detected. MARVELD3 changed the EMT-related genes and induced cell migration. In addition, Wnt/β-catenin pathway and target genes, MYC and CCND1, expressions were inhibited in MARVELD3 overexpressed NSCLC cells.

CONCLUSIONS

TGF-β1 induced EMT in human NSCLC cells can be suppressed by MARVELD3 through Wnt/β-catenin signaling pathway. These results indicate that MARVELD3 might be a potential therapeutic modality useful in the treatment of NSCLC.

摘要

背景

上皮-间充质转化(EMT)的特征是细胞间接触减弱,通过诱导转移加重非小细胞肺癌(NSCLC)。MAL 和相关的囊泡运输蛋白以及膜连接域 3(MARVELD3)是一种参与 EMT 的新型紧密连接蛋白。关于 MARVELD3 在 NSCLC 中的作用机制的信息有限。在本试验中,将讨论 MARVELD3 对人 NSCLC 细胞的抑制作用。

方法

测量 NSCLC 组织和癌旁组织中的 MARVELD3 表达。检测转化生长因子(TGF)-β1 诱导的 NSCLC 细胞中 MARVELD3 和 EMT 相关基因的表达。建立 MARVELD3 敲低和过表达的 NSCLC 细胞,分析 MARVELD3 与 EMT 和细胞迁移的关系。还分析了 NSCLC 细胞模型和临床标本中的 Wnt/β-catenin 通路表达。

结果

与癌旁标本相比,NSCLC 标本中 MARVELD3 蛋白水平较低,并且 NSCLC 标本中 MARVELD3 的表达降低与肿瘤转移有关。TGF-β1 处理的 NSCLC 细胞中 E-钙黏蛋白和 MARVELD3 的表达减少,而波形蛋白的表达增加。MARVELD3 改变了 EMT 相关基因并诱导了细胞迁移。此外,Wnt/β-catenin 通路及其靶基因 MYC 和 CCND1 的表达在 MARVELD3 过表达的 NSCLC 细胞中受到抑制。

结论

TGF-β1 诱导的人 NSCLC 细胞 EMT 可通过 Wnt/β-catenin 信号通路被 MARVELD3 抑制。这些结果表明,MARVELD3 可能是 NSCLC 治疗的一种有潜力的治疗方法。

https://cdn.ncbi.nlm.nih.gov/pmc/blobs/0f9a/10125787/03e42045bf94/TCA-14-1045-g003.jpg

文献AI研究员

20分钟写一篇综述,助力文献阅读效率提升50倍。

立即体验

用中文搜PubMed

大模型驱动的PubMed中文搜索引擎

马上搜索

文档翻译

学术文献翻译模型,支持多种主流文档格式。

立即体验